电脑桌面
添加小米粒文库到电脑桌面
安装后可以在桌面快捷访问

教师聘用合同VIP免费

教师聘用合同_第1页
1/5
教师聘用合同_第2页
2/5
教师聘用合同_第3页
3/5
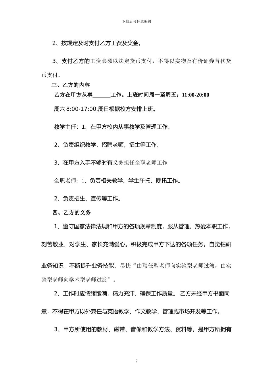
下载后可任意编辑向尚教育培训中心教 师 聘 用 合 同甲方: (以下简称甲方)乙方: (以下简称乙方) 为保障甲乙双方的合法权益,根据国家相关法律规定,甲乙双方经平等自愿、协商一致,乙方在详尽阅读甲方所编制的《招聘说明》(包含岗位描述、规章制度和工资待遇)以后,同意签订本合同。第一条 合同期限本合同一年一签,从 年 月 日起至 年 月 日止。 第二条 甲乙双方的权力与义务 一、甲方的权利1、下达工作任务,安排乙方的工作内容。2、对乙方的工作进行检查、监督和管理。定期和不定期对乙方的业务能力及工作业绩进行考评。 3、制定相应的规章制度以及工资和奖金标准。 4、甲方组织乙方或安排乙方进行开发、整理后的教材、课程、教学法、教具或资料等的版权均为甲方所拥有。二、甲方的义务1、定期或不定期对乙方进行相应的培训,以提高乙方的工作能力和工作质量。培训方式为面授培训、网络培训等。培训地点如在外地,甲方负责相关费用。1下载后可任意编辑2、按规定及时支付乙方工资及奖金。3、支付乙方的工资必须以法定货币支付,不得以实物及有价证券替代货币支付。三、乙方的内容乙方在甲方从事 工作。上班时间周一至周五:11:00-20:00周六 8:00-17:00.周日根据校方安排上班。教学主任:1、在甲方校内从事教学及管理工作。2、负责组织教学,招聘老师,招生等工作。3、在甲方入手不够时有义务担任全职老师工作全职老师:1、负责相关教学、学生午托、晚托工作。2、负责招生、宣传等工作。四、乙方的义务1、遵守国家法律法规和甲方的各项规章制度,服从管理,热爱本职工作,刻苦敬业,对学生、家长充满爱心。积极完成甲方下达的各项任务。自觉钻研业务知识,不断提升业务技能,尽快“由聘任型老师向实验型老师过渡,由实验型老师向学术型老师过渡”。2、工作时应情绪饱满,精力充沛,确保工作质量。 乙方未经甲方书面同意,不得在甲方以外兼任与英语教学、作文教学、管理或市场开发等工作。3、甲方所使用的教材、磁带、音像和教学方法、资料等,是甲方所拥有2下载后可任意编辑的版权或是经版权方授权甲方为曲阜市唯一合法使用方,受法律保护。乙方未经甲方授权或同意,不得直接或间接向他人提供,不得自己使用或变相使用这些教材、磁带、音像、教学方法和资料等。4、乙方应遵守职业道德,无论是在合同期内还是在合同结束后,都不得带走或泄露甲方的教材、信息、资料等,否则甲方有权随时终止合同,追究乙方的责任或要...

1、当您付费下载文档后,您只拥有了使用权限,并不意味着购买了版权,文档只能用于自身使用,不得用于其他商业用途(如 [转卖]进行直接盈利或[编辑后售卖]进行间接盈利)。
2、本站所有内容均由合作方或网友上传,本站不对文档的完整性、权威性及其观点立场正确性做任何保证或承诺!文档内容仅供研究参考,付费前请自行鉴别。
3、如文档内容存在违规,或者侵犯商业秘密、侵犯著作权等,请点击“违规举报”。

碎片内容

教师聘用合同

您可能关注的文档

确认删除?
VIP
微信客服
  • 扫码咨询
会员Q群
  • 会员专属群点击这里加入QQ群
客服邮箱
回到顶部