电脑桌面
添加小米粒文库到电脑桌面
安装后可以在桌面快捷访问

教职工聘用合同VIP免费

教职工聘用合同_第1页
1/6
教职工聘用合同_第2页
2/6
教职工聘用合同_第3页
3/6
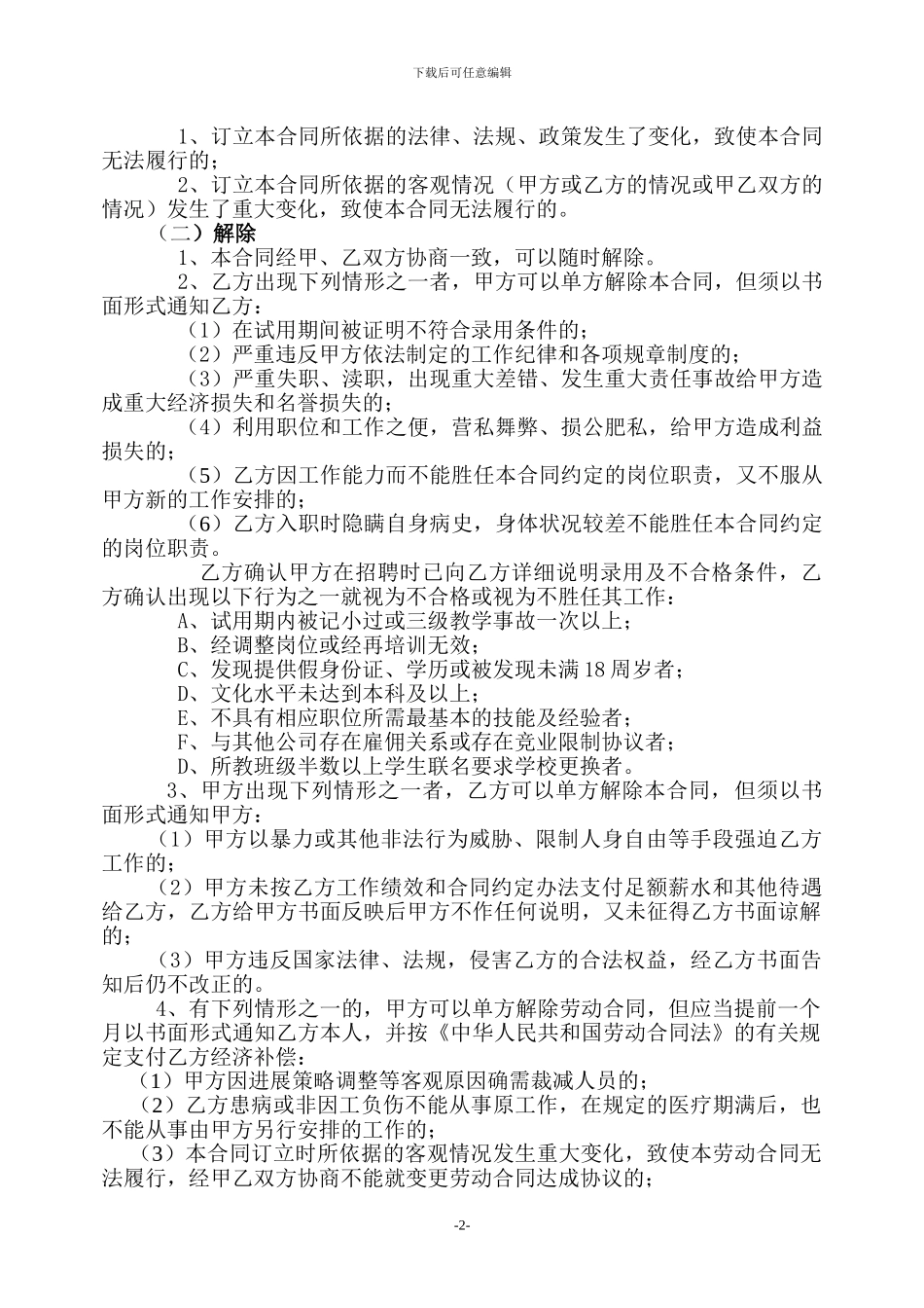
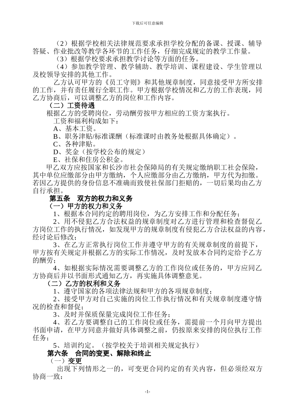
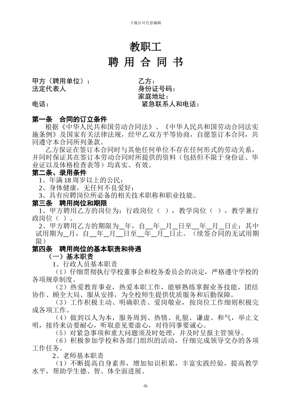
下载后可任意编辑教职工聘 用 合 同 书 甲方(聘用单位): 乙方:法定代表人 身份证号码: 家庭地址:电话: 紧急联系人和电话:第一条 合同的订立条件根据《中华人民共和国劳动合同法》、《中华人民共和国劳动合同法实施条例》及国家有关法律法规,经甲乙双方平等协商,自愿签订本合同,共同遵守本合同所列条款。乙方保证在签订本合同时与其他任何单位不存在任何形式的劳动关系,并同时保证其在签订本劳动合同时所提供的资料(包括但不限于身份证、毕业证以及体格检查表等)均真实、有效。第二条、录用条件1、年满 18 周岁以上的公民;2、身体健康,无任何不良爱好;3、具有应聘岗位所必备的相关技术职称和职业技能。 第三条 聘用岗位和期限1、甲方聘用乙方的岗位为:行政岗位( ),教学岗位( ),教学兼行政岗位( )。2、甲方聘用乙方的期限为 年,自 年 月 日至 年 月 日止;其中试用期为 月,自 年 月 日至 年 月 日止。(续签合同的无试用期限)第四条 聘用岗位的基本职责和待遇(一)基本职责1、行政人员基本职责(1)仔细贯彻执行学校董事会和校务委员会的决定,严格遵守学校的各项规章制度。(2)热爱教育事业,热爱本职工作,能够熟练掌握业务技能,团结协作、顾全大局、服从安排,为全校师生提供优质服务和后勤保障。(3)工作积极主动、明确职责、爱岗敬业,按岗位工作细则积极完成各项工作。(4)做到以人为本,服务周到、热情、礼貌、谦虚、和气,举止文明,接待来访要耐心,听取意见要虚心,对待同事要诚心。(5)对紧急事项和重大问题须及时处理,并及时呈报主管领导。(6)积极参加学校和各部门组织的活动,仔细完成领导交办的各项工作任务。2、老师基本职责(1)不断提高自身素养,增加知识积累,丰富实践经验,提高教学水平,帮助学生德、智、体全面进展。-0-下载后可任意编辑(2)根据学校相关法律规范要求承担学校分配的备课、授课、辅导答疑、作业批改等教学各环节的工作任务,仔细完成规定的教学工作量。(3)根据学校要求承担教学讨论等方面的任务。(4)参加教学管理、教学辅助、教学培训、课程建设、学生管理以及校领导安排的其他工作。乙方认可甲方的《员工守则》和其他规章制度,同意接受甲方所安排的工作,并有责任履行全职工作。甲方根据学校情况和乙方的工作表现,同乙方协商后,可以调整乙方的岗位和工作内容。(二)工资待遇根据乙方的受聘岗位,劳动酬劳按甲方相应的工资方...

1、当您付费下载文档后,您只拥有了使用权限,并不意味着购买了版权,文档只能用于自身使用,不得用于其他商业用途(如 [转卖]进行直接盈利或[编辑后售卖]进行间接盈利)。
2、本站所有内容均由合作方或网友上传,本站不对文档的完整性、权威性及其观点立场正确性做任何保证或承诺!文档内容仅供研究参考,付费前请自行鉴别。
3、如文档内容存在违规,或者侵犯商业秘密、侵犯著作权等,请点击“违规举报”。

碎片内容

教职工聘用合同

您可能关注的文档

确认删除?
VIP
微信客服
  • 扫码咨询
会员Q群
  • 会员专属群点击这里加入QQ群
客服邮箱
回到顶部