电脑桌面
添加小米粒文库到电脑桌面
安装后可以在桌面快捷访问

教育培训合作协议VIP免费

教育培训合作协议_第1页
1/3
教育培训合作协议_第2页
2/3
教育培训合作协议_第3页
3/3
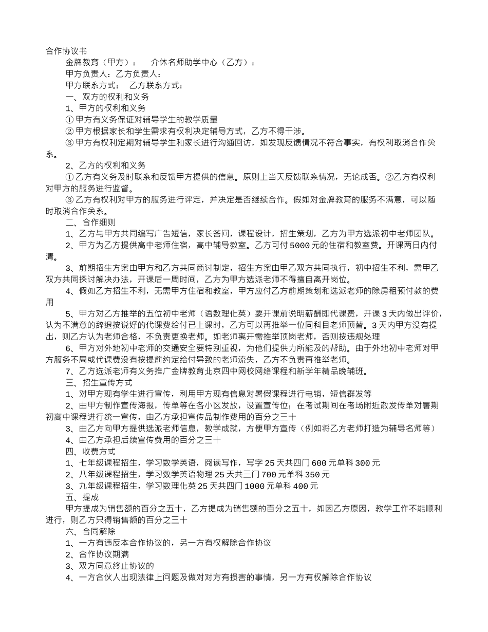
合作协议书金牌教育(甲方 ):介休名师助学中心(乙方):甲方负责人:乙方负责人:甲方联系方式 : 乙方联系方式:一、双方的权利和义务1、甲方的权利和义务① 甲方有义务保证对辅导学生的教学质量② 甲方根据家长和学生需求有权利决定辅导方式,乙方不得干涉。③ 甲方有权利定期对辅导学生和家长进行沟通回访,如发现反馈情况不符合事实,有权利取消合作关系。2、乙方的权利和义务① 乙方有义务及时联系和反馈甲方提供的信息。原则上当天反馈联系情况,无论成否。②乙方有权利对甲方的服务进行监督。③ 乙方有权利对甲方的服务进行评定,并决定是否继续合作。假如对金牌教育的服务不满意,可以随时取消合作关系。二、合作细则1、乙方与甲方共同编写广告短信,家长答问,课程设计,招生策划,乙方为甲方选派初中老师团队。2、甲方为乙方提供高中老师住宿,高中辅导教室。乙方可付 5000 元的住宿和教室费。开课两日内付清。3、前期招生方案由甲方和乙方共同商讨制定,招生方案由甲乙双方共同执行,初中招生不利,需甲乙双方共同探讨解决办法,开课后一周时间,乙方为甲方选派老师不得擅自离开岗位。4、假如乙方招生不利,无需甲方住宿和教室,甲方应付乙方前期策划和选派老师的除房租预付款的费用5、甲方对乙方推举的五位初中老师(语数理化英)要开课前说明薪酬即代课费,开课 3 天内做出评价,认为不满意的辞退按说好的代课费给付已上课时,乙方可以再推举一位同科目老师顶替。3 天内甲方没有提出,则乙方认为老师合格,不负责更换老师。如老师离开需推举顶岗老师,否则按违规处理6、甲方对外地初中老师的交通安全要特别重视,为他们提供力所能及的帮助。由于外地初中老师对甲方服务不周或代课费没有按提前约定给付导致的老师流失,乙方不负责再推举老师。7、乙方选派老师有义务推广金牌教育北京四中网校网络课程和新学年精品晚辅班。三、招生宣传方式1、对甲方现有学生进行宣传,利用甲方现有信息对暑假课程进行电销,短信群发等2、由甲方制作宣传海报,传单等在各小区发放,设置宣传位;在考试期间在考场附近散发传单对暑期初高中课程进行统一宣传,由乙方承担宣传品制作费用的百分之三十3、由乙方向甲方提供选派老师信息,教学成就,方便甲方宣传(例如将乙方老师打造为辅导名师等)4、由乙方承担后续宣传费用的百分之三十四、收费方式1、七年级课程招生,学习数学英语,阅读写作,写字 25 天共四门 600 元单科 300 元2、...

1、当您付费下载文档后,您只拥有了使用权限,并不意味着购买了版权,文档只能用于自身使用,不得用于其他商业用途(如 [转卖]进行直接盈利或[编辑后售卖]进行间接盈利)。
2、本站所有内容均由合作方或网友上传,本站不对文档的完整性、权威性及其观点立场正确性做任何保证或承诺!文档内容仅供研究参考,付费前请自行鉴别。
3、如文档内容存在违规,或者侵犯商业秘密、侵犯著作权等,请点击“违规举报”。

碎片内容

教育培训合作协议

确认删除?
VIP
微信客服
  • 扫码咨询
会员Q群
  • 会员专属群点击这里加入QQ群
客服邮箱
回到顶部