电脑桌面
添加小米粒文库到电脑桌面
安装后可以在桌面快捷访问

棉花进口货代合同-仓储合同VIP免费

棉花进口货代合同-仓储合同_第1页
1/4
棉花进口货代合同-仓储合同_第2页
2/4
棉花进口货代合同-仓储合同_第3页
3/4
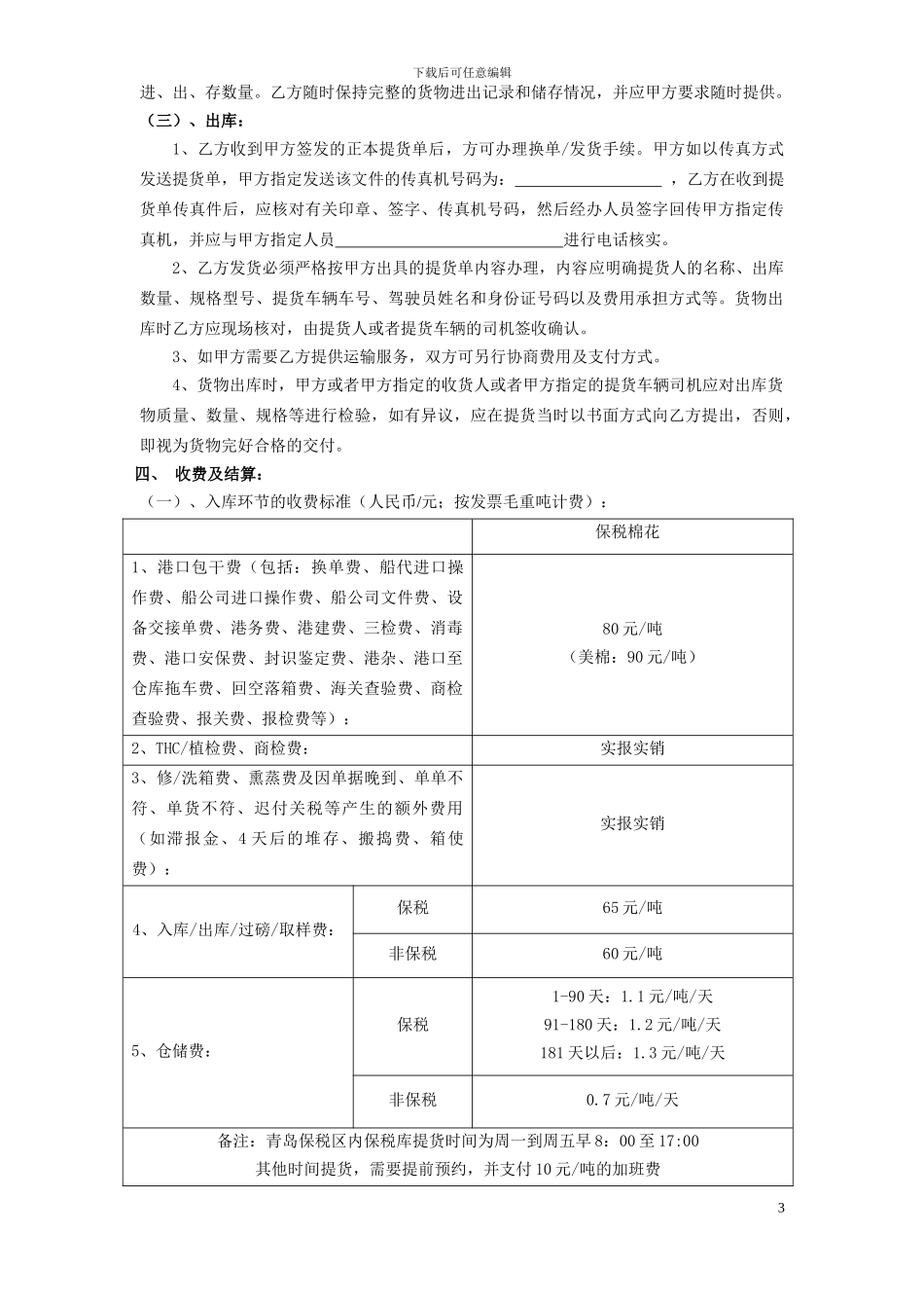
下载后可任意编辑棉花进口货代仓储合同 合同号码: HZAMGJ2024D01 签订时间:2024 年 2 月 17 日 甲方(委托方): 地址: 电话: 传真: 乙方(受托方): 地址: 电话: 传真: 0533-3178628甲乙方共同遵守中华人民共和国海关法和海关有关规定,根据中华人民共和国合同法及其它有关规定,就甲方委托乙方代理进口棉花的清关、货运及保税仓储等事宜达成如下合同:一、 甲方委托乙方事项:在青岛港接运进口棉花的港口交接、通关、报检、短驳、入库、仓储、出库发运等代理事宜。二、 双方的责任和义务: 甲方责任和义务: 1、在货物启运后立即向乙方提供完整的装船信息,包括:船名航次、提单号、合同号、数量、启运时间等信息。并在货物到港前将提单传真乙方,以便乙方查询货物到港时间和安排仓库库容。2、在货物到达卸货港前向乙方提供货物进口所在地海关要求的全套报关单证,并将提单正本/全套通关单据递交乙方,以便办理港口通关接货事宜。3、在收到乙方缴税通知后及时将通关所需关税、增值税网付至乙方账户。并及时通知乙方。4、承担单据晚到或单据不齐而产生的滞报金、超期码头堆存费和搬倒费等费用。5、按本合同规定及时支付乙方代理包干费和乙方办理本合同所涉事宜代垫其他费用。6、保证每票货物有 14 天或者以上的集装箱免费使用期。7、货物入库后,甲方须及时为货物足额投保。 8、甲方保证其有权对乙方做出前述委托,并同时保证该委托的内容和形式均合法、有效。该委托的内容和形式合法、有效包括但不限于甲方享有就进口货物委托乙方代为办理报关的权利、甲方委托乙方代为办理的进口货物符合法律、法规、行业的标准和要求、甲方提供的报关单证所列货物品名、数量、规格以及其他各项条件与事实相符等。 乙方责任和义务:1、在收到甲方关于货物出运的相关信息后,应密切注意船期,及时向甲方通知货物转船、1下载后可任意编辑抵港日期及货物漏装、航运时间超常等异常情况。在货物抵港前与船公司核对舱单,如发现舱单信息与提单不符,须及时通知甲方。2、收到甲方提供完整的装船信息后,立即与船公司联系,协调相关事宜。并应在收到全套报关单据且已达到报关条件的情况下,尽快开始报关报检等作业,货物抵港后三个工作日内完成清关。3、送货前应与承储库联系具体送货时间、每日送货量,办理交接手续,确保安全送达。乙方应在货物到港后五个工作日内完成一票货物入库(以 40’X 20 一票货为基准)。如有特别情况影响...

1、当您付费下载文档后,您只拥有了使用权限,并不意味着购买了版权,文档只能用于自身使用,不得用于其他商业用途(如 [转卖]进行直接盈利或[编辑后售卖]进行间接盈利)。
2、本站所有内容均由合作方或网友上传,本站不对文档的完整性、权威性及其观点立场正确性做任何保证或承诺!文档内容仅供研究参考,付费前请自行鉴别。
3、如文档内容存在违规,或者侵犯商业秘密、侵犯著作权等,请点击“违规举报”。

碎片内容

棉花进口货代合同-仓储合同

确认删除?
VIP
微信客服
  • 扫码咨询
会员Q群
  • 会员专属群点击这里加入QQ群
客服邮箱
回到顶部