电脑桌面
添加小米粒文库到电脑桌面
安装后可以在桌面快捷访问

河北省省级政府采购委托代理协议书VIP免费

河北省省级政府采购委托代理协议书_第1页
1/3
河北省省级政府采购委托代理协议书_第2页
2/3
河北省省级政府采购委托代理协议书_第3页
3/3
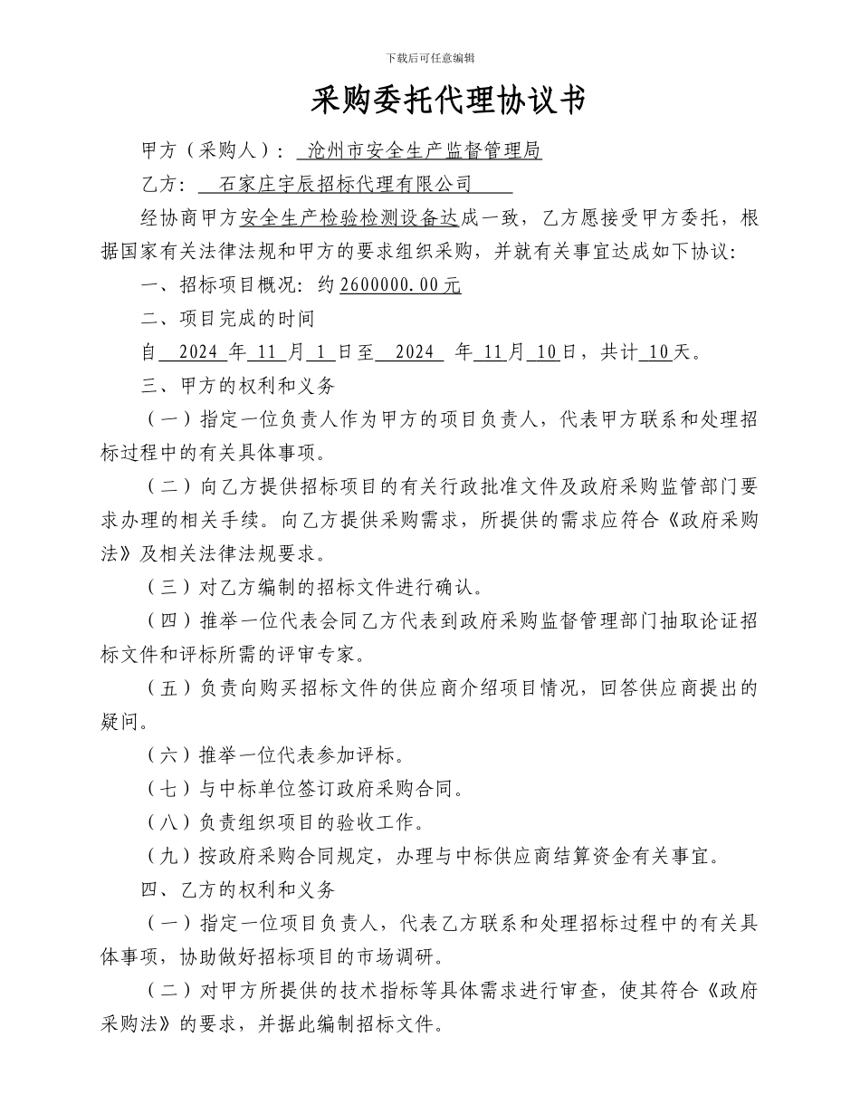
下载后可任意编辑采购委托代理协议书甲方(采购人): 沧州市安全生产监督管理局 乙方: 石家庄宇辰招标代理有限公司 经协商甲方安全生产检验检测设备达成一致,乙方愿接受甲方委托,根据国家有关法律法规和甲方的要求组织采购,并就有关事宜达成如下协议:一、招标项目概况:约 2600000.00 元 二、项目完成的时间自 2024 年 11 月 1 日至 2024 年 11 月 10 日,共计 10 天。三、甲方的权利和义务(一)指定一位负责人作为甲方的项目负责人,代表甲方联系和处理招标过程中的有关具体事项。(二)向乙方提供招标项目的有关行政批准文件及政府采购监管部门要求办理的相关手续。向乙方提供采购需求,所提供的需求应符合《政府采购法》及相关法律法规要求。(三)对乙方编制的招标文件进行确认。(四)推举一位代表会同乙方代表到政府采购监督管理部门抽取论证招标文件和评标所需的评审专家。(五)负责向购买招标文件的供应商介绍项目情况,回答供应商提出的疑问。(六)推举一位代表参加评标。(七)与中标单位签订政府采购合同。(八)负责组织项目的验收工作。(九)按政府采购合同规定,办理与中标供应商结算资金有关事宜。四、乙方的权利和义务(一)指定一位项目负责人,代表乙方联系和处理招标过程中的有关具体事项,协助做好招标项目的市场调研。(二)对甲方所提供的技术指标等具体需求进行审查,使其符合《政府采购法》的要求,并据此编制招标文件。下载后可任意编辑(三)组织招标文件的论证。(四)根据国家和省级政府采购监督管理机构的有关规定发布相关采购信息。(五)根据有关规定,负责向省政府采购监管部门提供论证招标文件、评标专家需求。向市政府采购监管部门反馈评审专家论证招标文件、评标表现情况。(六)负责依法组织成立评标委员会、谈判小组、询价小组,并负责采购活动现场的组织工作。(七)中标、成交供应商名单在省政府采购监管部门指定网站公示三天,无异议的在省政府采购监管部门指定媒体发中标公告、向其发出《中标通知书》,并将结果通知甲方。(八)负责甲方与中标或成交供应商政府采购合同签订的见证,同时在《政府采购法》规定的时间内将合同副本送同级政府采购监督管理部门备案。(九)应当在收到供应商的书面质疑后七个工作日内作出答复,并以书面形式通知质疑供应商和其他有关供应商,但答复的内容不得涉及商业秘密。(十)负责相关采购资料的整理、归档和保管。五、工作原则(一)甲、...

1、当您付费下载文档后,您只拥有了使用权限,并不意味着购买了版权,文档只能用于自身使用,不得用于其他商业用途(如 [转卖]进行直接盈利或[编辑后售卖]进行间接盈利)。
2、本站所有内容均由合作方或网友上传,本站不对文档的完整性、权威性及其观点立场正确性做任何保证或承诺!文档内容仅供研究参考,付费前请自行鉴别。
3、如文档内容存在违规,或者侵犯商业秘密、侵犯著作权等,请点击“违规举报”。

碎片内容

河北省省级政府采购委托代理协议书

确认删除?
VIP
微信客服
  • 扫码咨询
会员Q群
  • 会员专属群点击这里加入QQ群
客服邮箱
回到顶部