电脑桌面
添加小米粒文库到电脑桌面
安装后可以在桌面快捷访问

文献检索与利用复习要点讲解VIP免费

文献检索与利用复习要点讲解_第1页
1/11
文献检索与利用复习要点讲解_第2页
2/11
文献检索与利用复习要点讲解_第3页
3/11
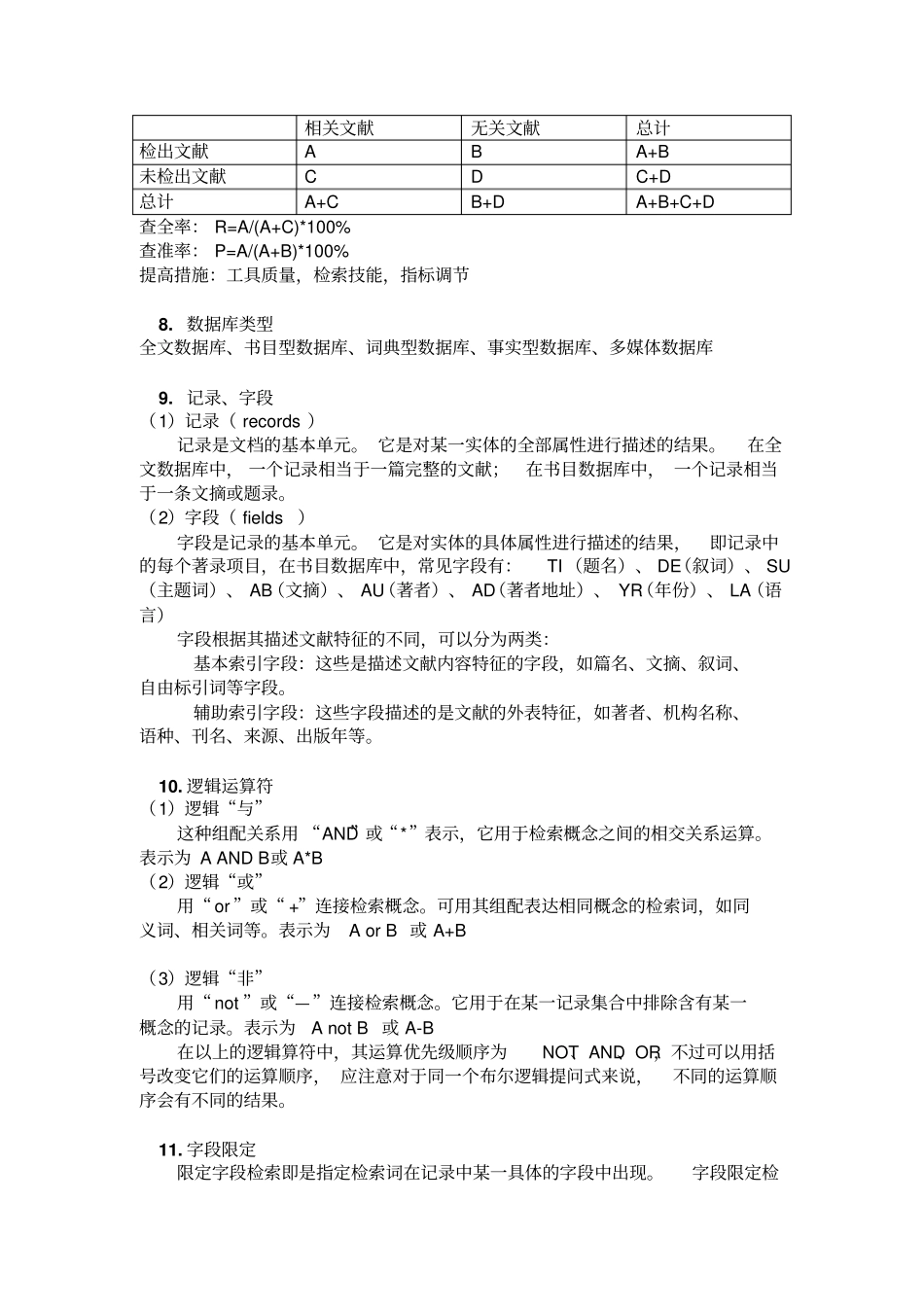
文献检索与利用 (R)复习要点一、填空题涉及的知识( 21-24 是百度的)1. 文献(定义) :文献,记录有知识的一切载体2. 十大科技文献(图书、期刊、学位论文、会议文献、专利文献和标准等)根据文献的知识内容和出版类型可将科技文献划为:(1)科技图书(2)科技期刊定义:一种定期或不定期连续出版,并计划无限期出版下去,有固定的名称, 每期具有统一的连续序号, 以发表作者新作的出版物。分类:根据期刊内容和用途的不同,可分为——学术性 Journal ,Acta,Annales ,Transactions, Reviews , Progress , Advances 快 报 性Letters,Communications,Bulletin 消息性 News ④资料性 Data ⑤检索性 Abstracts (3)科技报告(4)专利文献(5)会议文献(6)标准文献(7)学位论文(8)产品样本,技术档案,政府出版物3. 信息检索、文献检索(定义)(1)信息检索——从信息存贮系统中查找出特定信息的过程。包括事实检索、数据检索和文献检索。(2)文献检索——以文献(包括文摘、摘录或全文)为检索对象的信息检索。从已存贮的文献库中查找出特定的文献的过程。文献检索是相关性检索, 即不直接解答用户所提出的技术本身问题。4. 分类语言及常见的图书分类法、主题语言(1)分类语言Classfication(体系分类语言等 ) 主标题词语言Subject Heading 题单元词语言Uniterm 语叙词语言Descriptor 言关键词语言Keyword 描述文献外部特征的检索语言:提名﹑作者、号码等(在文献上清楚标明显而易见的特征与内容没有明显的关系,具有客观性、确定性、唯一性)根据词语的组配方式分为:组式检索语言、后组式检索语言(2)图书分类法它是以文献内容的学科性质为对象,运用概念概括与划分的方法,按照知识门类的逻辑次序从一般到具体、从简单到复杂层层划分,所形成的一种等级体系。.《中国图书馆图书分类法》(中国法).《中国图书院图书分类法》(科图法).《Dewey Decimal Classification System》(杜威十进分类法 ) .《Library of Congress Calssification》(美国国会图书馆图书分类法) .《Universal Decimal Calssification》(国际十进分类法 ) (3)主题语言.表达主题概念、反应文献内容特征的词语就叫做主题词.主题词可分为:标题词、单元词、叙词、关键词。.叙词叙词特点: 从名词中抽取出来的术语; 经过规范化处理; 词语词之间有严格的语义关系;具有组配性能(概念组配)...

1、当您付费下载文档后,您只拥有了使用权限,并不意味着购买了版权,文档只能用于自身使用,不得用于其他商业用途(如 [转卖]进行直接盈利或[编辑后售卖]进行间接盈利)。
2、本站所有内容均由合作方或网友上传,本站不对文档的完整性、权威性及其观点立场正确性做任何保证或承诺!文档内容仅供研究参考,付费前请自行鉴别。
3、如文档内容存在违规,或者侵犯商业秘密、侵犯著作权等,请点击“违规举报”。

碎片内容

文献检索与利用复习要点讲解

确认删除?
VIP
微信客服
  • 扫码咨询
会员Q群
  • 会员专属群点击这里加入QQ群
客服邮箱
回到顶部