电脑桌面
添加小米粒文库到电脑桌面
安装后可以在桌面快捷访问

畜产品购销合同VIP免费

畜产品购销合同_第1页
1/4
畜产品购销合同_第2页
2/4
畜产品购销合同_第3页
3/4
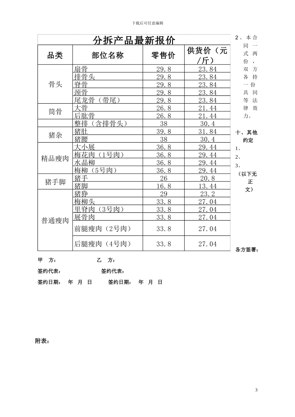
下载后可任意编辑浙江 XXXX 畜产品购销合同合同编号: 甲方(需方):身份证号: 联系电话:住址:乙方(供方):法定代表人:住所:甲、乙双方经友好协商,就甲方向乙方采购 事宜达成一致,特订立本合同,共同遵守。一、货品详情1、采购货品种类、价格等详情见附表:2、市场行情发生变化,乙方调整供货价格的,应提前 3 日通知甲方,双方协商调整供货价格和调价日期。双方无法就调价达成一致的,甲方有权不再采购乙方的货品,乙方亦有权不再继续供货。二、货品质量1、货品质量需符合国家食品安全法等相关法律规定,符合相关国家标准。2、乙方随货附有屠宰分拆散件的相关证明。3、乙方不得提供假冒伪劣产品,货品不得以次充好或注水,否则甲方有权要求退、换货。三、订货和交货1、订货方式,按以下第 种方式执行:(1)甲方每日通过传真或其他有效方式下达订单,订购次日所需货品(订单需列明所需产品部位及数量)。(2)甲方每周 一 通过传真或其他有效方式下达订单,订购下周所需货品(订单需列明下周内每日所需产品部位及数量)。若该周内某日的订购量有变化,变化量在 50 市斤以内的,甲方应在前一日下午 18 : 00 前通知乙方;变化量在 50 市斤以上的,甲方应在前一日下午 16 : 00 前通知乙方。2、交货方式:当日订购量在 市斤以上的,乙方在上午 至 之间将当日订购货品送货到甲方指定地点: 。双方在交货时共同确认货品质量和货品数量,乙方应在送货单或提货单上签字确认。3、以重量计价的货品,允许送货量有 %的误差,甲方不得以重量不符为由拒收。甲方的实际采购量以双方在交货时共同确认的交货数量为准。四、货款结算1、每日货款=当日产品单价×当日实际采购量。1下载后可任意编辑2、货款结算周期: 天结算一次。结算周期内的货款金额为该周期内各日货款的总和。3、甲方应在每个结算周期届满后 日内支付该结算周期的货款。4、甲方以银行转账方式付款的,乙方指定收款账户如下:开户名:开户行:账 号:5、甲方以现金或支票方式付款的,乙方将派专人持盖有乙方公章的收款委托书上门收款,甲方将现金或支票交予收款委托书指定的收款人。如收款委托书未加盖乙方公章,或收款委托书已过期,或实际收款人与收款委托书指定的收款人不符,甲方有权拒绝付款,并可向乙方财务部举报(举报电话: ;联系人: )。如甲方以支票方式付款,支票抬头应为“ ”。五、履约保证金1、甲方应于本合同签订当日向乙方缴纳履...

1、当您付费下载文档后,您只拥有了使用权限,并不意味着购买了版权,文档只能用于自身使用,不得用于其他商业用途(如 [转卖]进行直接盈利或[编辑后售卖]进行间接盈利)。
2、本站所有内容均由合作方或网友上传,本站不对文档的完整性、权威性及其观点立场正确性做任何保证或承诺!文档内容仅供研究参考,付费前请自行鉴别。
3、如文档内容存在违规,或者侵犯商业秘密、侵犯著作权等,请点击“违规举报”。

碎片内容

畜产品购销合同

确认删除?
VIP
微信客服
  • 扫码咨询
会员Q群
  • 会员专属群点击这里加入QQ群
客服邮箱
回到顶部