电脑桌面
添加小米粒文库到电脑桌面
安装后可以在桌面快捷访问

空调电视购买合同VIP免费

空调电视购买合同_第1页
1/4
空调电视购买合同_第2页
2/4
空调电视购买合同_第3页
3/4
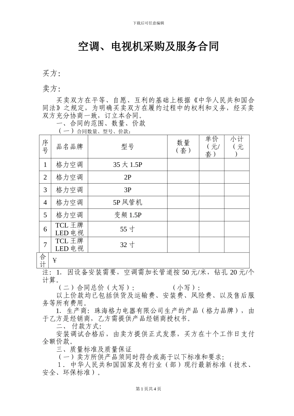
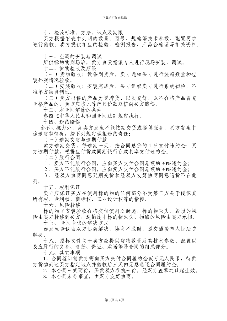
下载后可任意编辑空调、电视机采购及服务合同买方:卖方:买卖双方在平等、自愿、互利的基础上根据《中华人民共和国合同法》之规定,为明确买卖双方在履约过程中的权利和义务,经买卖双方充分协商一致,订立本合同。一、合同的范围、数量、价款(一)合同数量、型号、价款:序号品名品牌型号数量(套)单价(元/套)小计(元)1格力空调35 大 1.5P2格力空调2P3格力空调3P4格力空调5P 风管机5格力空调变频 1.5P6TCL 王牌LED 电视55 寸7TCL 王牌LED 电视32 寸合计 ¥注:1.因设备安装需要,空调需加长管道按 50 元/米,钻孔 20 元/个计算。(二)合同总价(大写): (小写): 以上价款均已包括供货及运输费、安装费、风险费、以及售后服务等所有费用。1.生产商:珠海格力电器有限公司生产的产品(格力品牌),由于乙方是经销商,乙方需提供产品经销商授权书。二、 付款方式:安装调试合格后,由卖方提供正式发票,买方在十个工作日支付全额价款。 三、质量标准及质量保证(一)卖方所供产品须同时符合或高于以下标准和要求:1.中华人民共和国国家及有行业(部)现行最新标准(技术、安全、环保标准)。第 1 页共 4 页下载后可任意编辑2.设备主机及各组件国家行业标准、产品说明书。(二)质量保证:1.卖方应保证其提供的货物是全新的,未使用过的,并在各个方面符合合同规定的质量、规格和性能。在卖方承诺的质量保证期内,卖方应对由于设计、工艺或材料的缺陷而发生的任何缺陷或故障负责。保证该机组能通过本政府相关管辖部门的验收。2.卖方保证按 ISO9001 系列标准或相应的质量管理和质量体系的保证,对所供设备的设计、采购、制造、检验、安装、包装、运输等各个环节进行严格的质量管理和质量控制。3.卖方设备空调整机免费保修6年,电视机整机免费保修 2 年、液晶屏保 3 年,保修期自设备调试运行正常验收合格并交付使用之日起算。保修期外提供终身维修和备件服务,卖方适当收取成本费。卖方提供 24 小时服务,并在接到报修电话后 1 小时内到达现场,一般维修故障应在 2 小时内排除。4.在产品质量保证期内,对于产品设计、工艺、材料、配套件等的缺陷而造成的任何产品质量问题,由卖方负责维修或更换部件,由此产生的一切费用由卖方承担。5.因产品质量瑕疵致第三人人身、财产损害,卖方负责赔偿责任。四、技术资料及技术服务(一)卖方应随机提供设备相符的技术资料,例如:产品合格证明、...

1、当您付费下载文档后,您只拥有了使用权限,并不意味着购买了版权,文档只能用于自身使用,不得用于其他商业用途(如 [转卖]进行直接盈利或[编辑后售卖]进行间接盈利)。
2、本站所有内容均由合作方或网友上传,本站不对文档的完整性、权威性及其观点立场正确性做任何保证或承诺!文档内容仅供研究参考,付费前请自行鉴别。
3、如文档内容存在违规,或者侵犯商业秘密、侵犯著作权等,请点击“违规举报”。

碎片内容

空调电视购买合同

您可能关注的文档

确认删除?
VIP
微信客服
  • 扫码咨询
会员Q群
  • 会员专属群点击这里加入QQ群
客服邮箱
回到顶部