电脑桌面
添加小米粒文库到电脑桌面
安装后可以在桌面快捷访问

职场租赁合同VIP专享VIP免费

职场租赁合同_第1页
1/7
职场租赁合同_第2页
2/7
职场租赁合同_第3页
3/7
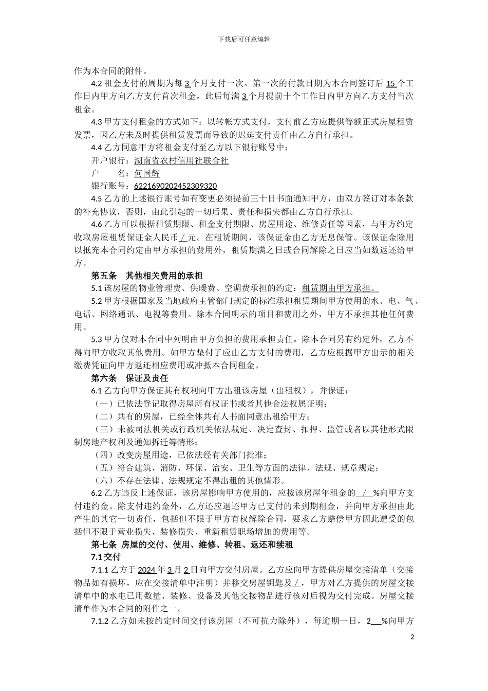
长安责任保险股份有限公司职场租赁合同合同编号: 甲方:长安责任保险股份有限公司长沙中心支公司乙方:何国辉合同签订地点: 合同签订时间; 年 月 日下载后可任意编辑职场租赁合同甲方(承租方):长安责任保险股份有限公司长沙中心支公司负责人:刘奇地址:长沙市芙蓉中路三段 398 号新时空大厦 8 楼联系人:刘奇联系电话:15084764880Email:乙方(出租方):身份证号码/法定代表人:430111197408215010地址:长沙市雨花区黎郡新宇。熙春园(二期)联系人:何国辉联系电话:18773195396Email:依据《中华人民共和国合同法》及有关法律、法规的规定,甲乙双方在平等、自愿的基础上,就房屋租赁事宜达成协议如下:第一条 租赁房屋基本情况1.1 位置:租赁房屋坐落在长沙市黎郡新宇 · 熙春园(二期) 5 栋 ,房号:104 房(以下简称“该房屋”)。1.2 概况:该房屋建筑面积:79.94 平方米,所在楼层:1,房屋规划用途:住宅。1.3 权属状况:乙方是该房屋的产权人,有权与甲方签订本合同,乙方应向甲方出示证书编号 0930 的房屋所有权证书原件(乙方如暂未办理房屋所有权证书,应向甲方提供有权部门出具的合法有效的产权证明)及消防证明或者已实行必要措施确保消防安全的书面承诺,其复印件为本合同附件。1.4 产权限制状况:该房屋(□已/□未)设定抵押。假如该房屋已经设定抵押,乙方应保证已经设定的抵押不得影响本合同的签订、履行,否则乙方除按本合同第 6.2 条向甲方承担违约责任。第二条 租赁房屋用途2.1 该房屋为甲方用于办公、经营及与之相关的用途。乙方确保该房屋的现状能够满足甲方的正常使用,乙方不得干预、影响甲方在租赁期内的正常经营活动。第三条 租赁期限3.1 该房屋租赁期自 2024 年 3 月 2 日起至 2024 年 3 月 1 日止,共壹年。3.2 如有需要,乙方同意甲方可依据其符合本合同约定的使用性质对该房屋进行相关装修。乙方同意给甲方 / 个月的装修免租期(注: / 年 / 月 / 日起至 / 年 / 月 / 日为装修免租期,免租期内免收租金,但期内发生的水、电等费用由甲方承担,另有约定的除外)。第四条 租金4.1 甲、乙双方约定,该房屋月租金为人民币__1926 元,年租金总计为人民币元(大写:贰万叁仟壹佰壹拾贰元整),租赁期内总租金为 23112 元(大写:贰万叁仟壹佰壹拾贰元整)。以上租金已经包含此租赁事项的所有税金。如该房屋涉及共有产权人,乙方应出具共有人...

1、当您付费下载文档后,您只拥有了使用权限,并不意味着购买了版权,文档只能用于自身使用,不得用于其他商业用途(如 [转卖]进行直接盈利或[编辑后售卖]进行间接盈利)。
2、本站所有内容均由合作方或网友上传,本站不对文档的完整性、权威性及其观点立场正确性做任何保证或承诺!文档内容仅供研究参考,付费前请自行鉴别。
3、如文档内容存在违规,或者侵犯商业秘密、侵犯著作权等,请点击“违规举报”。

碎片内容

职场租赁合同

确认删除?
VIP
微信客服
  • 扫码咨询
会员Q群
  • 会员专属群点击这里加入QQ群
客服邮箱
回到顶部