电脑桌面
添加小米粒文库到电脑桌面
安装后可以在桌面快捷访问

湖南高教版《高等教育学》复习要点VIP免费

湖南高教版《高等教育学》复习要点_第1页
1/46
湖南高教版《高等教育学》复习要点_第2页
2/46
湖南高教版《高等教育学》复习要点_第3页
3/46
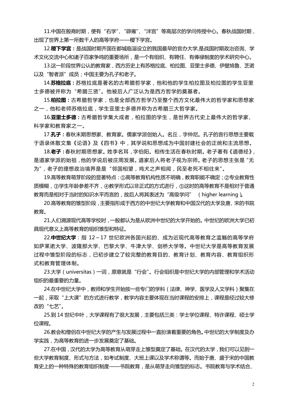
1 《高等教育学》复习要点(2012) 说 明: 1.本 课 程2010 年 的 考 试 题 型 及 所 占 分 值 为 : 选 择 题 ( 40 分 , 共20 小 题 ) 、 填 空 题 ( 10 分 , 共10 小 题 ) 、 简 答 题 ( 20 分 , 共2~ 4 小 题 ) 、 论 述 题 [含 实 例 分 析 ]( 30 分 , 共2~ 3 小 题 ) 等 几 种 ; 请大 家 根 据 考 试 题 型 来 复 习 所 列 知 识 点 ; 2.本 课 程 是 仅 有 的 两 门 闭 卷 考 试 课 程 之 一 , 并 且 是 第 一 场 考 试 , 监 考 和 巡 考 最 为 严 格 , 请 大 家 高度 重 视 , 积 极 备 考 ; 3.考 试 范 围 基 本 包 括 在 本 复 习 要 点 之 中 , 大 家 如 果 实 在 是 没 有 时 间 看 书 , 可 以 此 资 料 为 主 , 如 能全 部 背 诵 下 来 并 加 以 灵 活 运 用 , 考 试 及 格 当 属 没 有 问 题 。 本 复 习 资 料 基 本 按 照 教 材 顺 序 排 列 。 4.资 料 中 粗楷体字为 教 材 每 章 后 的 复 习 思 考 题 , 请 大 家 特 别 注 意 。 5.由 于 时 间 仓 促 , 本 资 料 遗 漏 和 错 误 在 所 难 免 , 敬 请 大 家 批 评 指 正 。 预 祝 大 家 考 试 顺 利 , 全 部 通 过 ! 第一章 绪 论 ➢ 本 章 在 正 式 讲 述 高 等 教 育 问 题 之 前 简 要 介 绍 了 高 等 教 育 的 发 展 概 况 、 高 等 教 育 研 究 的 阶 段 、 高等 教 育 学 的 学 科 性 质 、 发 展 动 因 、 学 科 体 系 、 主 要 的 研 究 方 法 等 问 题 , 使 大 家 对 高 等 教 育 和 高 等 教 育学 有 一 个 基 本 的 了 解 。 ➢ 本 章 重 点 是 高 等 教 育 的 发 展 阶 段 和 特 征 , 特 别 是 各 阶 段 中 涉 及 到 大 学 或 高 等 教 育 的 重 要 历 史 事件 与 历 史 人 物 。 1.高 等 教 育 作 为 一 种 活 动 源 远 流 长 。 在 历 史 长 河 中 , 它 曾 走 过 了 19 世 纪 末 以 前 漫 长 的 成 长 阶 段 ,度 过 ...

1、当您付费下载文档后,您只拥有了使用权限,并不意味着购买了版权,文档只能用于自身使用,不得用于其他商业用途(如 [转卖]进行直接盈利或[编辑后售卖]进行间接盈利)。
2、本站所有内容均由合作方或网友上传,本站不对文档的完整性、权威性及其观点立场正确性做任何保证或承诺!文档内容仅供研究参考,付费前请自行鉴别。
3、如文档内容存在违规,或者侵犯商业秘密、侵犯著作权等,请点击“违规举报”。

碎片内容

湖南高教版《高等教育学》复习要点

小辰+ 关注
实名认证
内容提供者

出售各种文档和资料

确认删除?
VIP
微信客服
  • 扫码咨询
会员Q群
  • 会员专属群点击这里加入QQ群
客服邮箱
回到顶部