电脑桌面
添加小米粒文库到电脑桌面
安装后可以在桌面快捷访问

超市销售人员绩效考核方案VIP免费

超市销售人员绩效考核方案_第1页
1/6
超市销售人员绩效考核方案_第2页
2/6
超市销售人员绩效考核方案_第3页
3/6
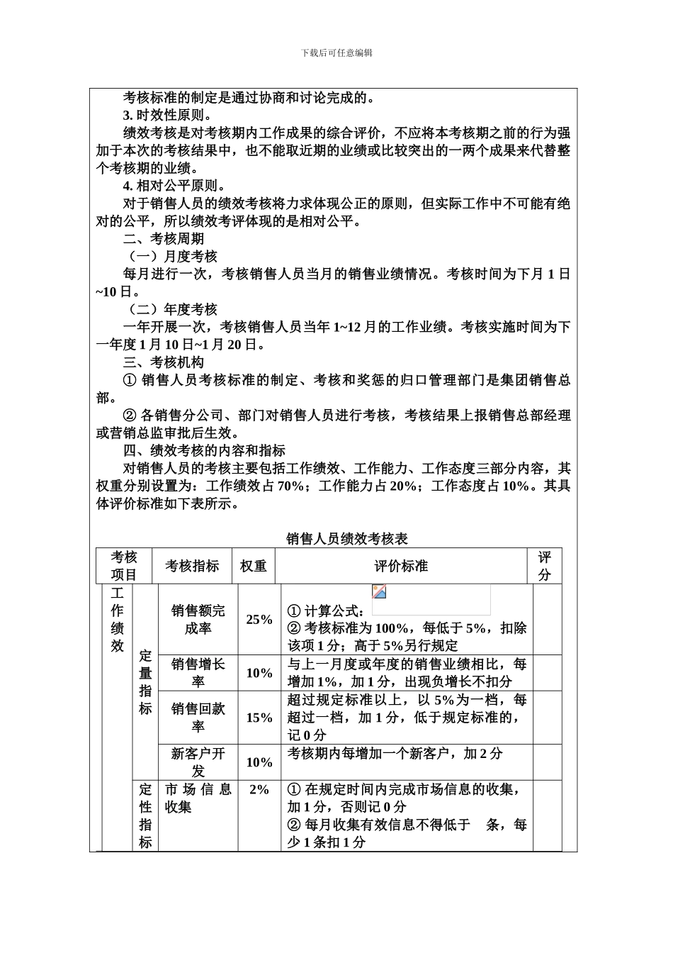
下载后可任意编辑超市销售人员绩效考核方案 一、考核原则 1.业绩考核(定量)+行为考核(定性)。 2.定量做到严格以公司收入业绩为标准,定性做到公平客观。 3.考核结果与员工收入挂钩。 二、考核标准 1.销售人员业绩考核标准为公司当月的营业收入指标和目标,公司将会每季度调整一次。 2.销售人员行为考核标准。 (1)执行遵守公司各项工作制度、考勤制度、保密制度和其他公司规定的行为表现。 (2)履行本部门工作的行为表现。 (3)完成工作任务的行为表现。 (4)遵守国家法律法规、社会公德的行为表现。 (5)其他。 其中:当月行为表现合格者为 0.6 分以上,行为表现良好者为 0.8 分以上,行为表现优秀者为满分 1 分。如当月能有少数突出表现者,突出表现者可以最高加到 1.2 分。 如当月有触犯国家法律法规、严重违反公司规定、发生工作事故、发生工作严重失误者,行为考核分数一律为 0 分。 三、考核内容与指标 方案名称销售人员绩效管理方案受控状态编 号一、总则(一)目的为了使销售人员明确自己的工作任务和努力方向,让销售管理人员充分了解下属的工作状况,同时促进销售系统工作效率的提高,保证公司销售任务的顺利完成,特制定本方案。(二)适用范围本方案主要适用于对一线销售人员的考核,考核期内累计不到岗时间(包括请假或其他各种原因缺岗)超过三分之一的销售人员不参加考核。(三)使用本方案得出的绩效考核结果将作为销售人员的薪酬发放以及晋级、降级、调职和辞退的依据。(四)原则1. 定量原则。尽量采纳可衡量的量化指标进行考核,减少主观评价。2. 公开原则。下载后可任意编辑考核标准的制定是通过协商和讨论完成的。3. 时效性原则。绩效考核是对考核期内工作成果的综合评价,不应将本考核期之前的行为强加于本次的考核结果中,也不能取近期的业绩或比较突出的一两个成果来代替整个考核期的业绩。4. 相对公平原则。对于销售人员的绩效考核将力求体现公正的原则,但实际工作中不可能有绝对的公平,所以绩效考评体现的是相对公平。二、考核周期(一)月度考核每月进行一次,考核销售人员当月的销售业绩情况。考核时间为下月 1 日~10 日。(二)年度考核一年开展一次,考核销售人员当年 1~12 月的工作业绩。考核实施时间为下一年度 1 月 10 日~1 月 20 日。三、考核机构① 销售人员考核标准的制定、考核和奖惩的归口管理部门是集团销售总部。② 各销售分公司、部门对销...

1、当您付费下载文档后,您只拥有了使用权限,并不意味着购买了版权,文档只能用于自身使用,不得用于其他商业用途(如 [转卖]进行直接盈利或[编辑后售卖]进行间接盈利)。
2、本站所有内容均由合作方或网友上传,本站不对文档的完整性、权威性及其观点立场正确性做任何保证或承诺!文档内容仅供研究参考,付费前请自行鉴别。
3、如文档内容存在违规,或者侵犯商业秘密、侵犯著作权等,请点击“违规举报”。

碎片内容

超市销售人员绩效考核方案

您可能关注的文档

确认删除?
VIP
微信客服
  • 扫码咨询
会员Q群
  • 会员专属群点击这里加入QQ群
客服邮箱
回到顶部