电脑桌面
添加小米粒文库到电脑桌面
安装后可以在桌面快捷访问

采购员岗位说明书VIP专享VIP免费

采购员岗位说明书_第1页
1/1
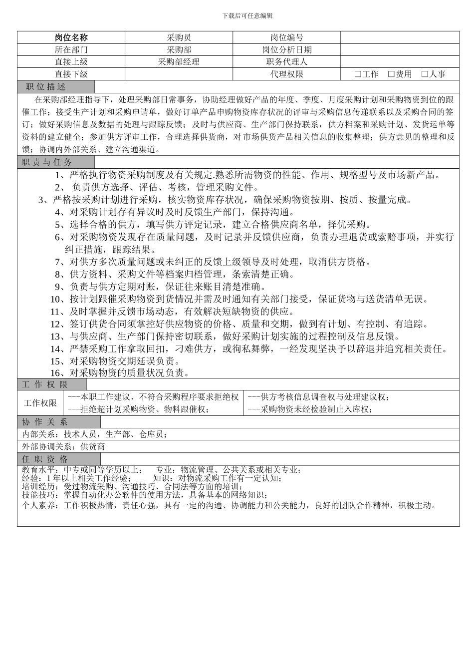
下载后可任意编辑岗位名称采购员岗位编号所在部门采购部岗位分析日期直接上级采购部经理职务代理人直接下级代理权限□工作 □费用 □人事职 位 描 述在采购部经理指导下,处理采购部日常事务,协助经理做好产品的年度、季度、月度采购计划和采购物资到位的跟催工作;接受生产计划和采购申请单,做好订单产品申购物资库存状况的评审与采购信息传递联系以及采购合同的签订;做好采购信息及数据的处理与跟踪反馈;及时与供应商、生产部门保持联系,供方档案和采购计划、发货运单等资料的建立健全;参加供方评审工作,合理选择供货商,对市场供货产品相关信息的收集整理;供方意见的整理和反馈;协调内外部关系、建立沟通渠道。职 责 与 任 务1、严格执行物资采购制度及有关规定.熟悉所需物资的性能、作用、规格型号及市场新产品。2、 负责供方选择、评估、考核,管理采购文件。 3、严格按采购计划进行采购,核实物资库存状况,确保采购物资按期、按质、按量完成。4、对采购计划存有异议时及时反馈生产部门,保持沟通。5、选择合格的供方,填写供方评定记录,建立合格供应商名单,择优采购。6、对采购物资发现存在质量问题,及时记录并反馈供应商,负责办理退货或索赔事项,并实行纠正措施,跟踪结果。7、对供方多次质量问题或未纠正的反馈上级领导及时处理,取消供方资格。8、供方资料、采购文件等档案归档管理,条索清楚正确。9、负责与供方定期对账,保证往来账目清楚准确。10、按计划跟催采购物资到货情况并需及时通知有关部门接受,保证货物与送货清单无误。11、及时掌握并反馈市场动态,有效解决短缺物资的供应。12、签订供货合同须掌控好供应物资的价格、质量和交期,做到有计划、有控制、有追踪。13、与供应商、生产部门保持密切联系,做好采购计划实施的过程控制及信息反馈。14、严禁采购工作拿取回扣,刁难供方,或徇私舞弊,一经发现坚决予以辞退并追究相关责任。15、对采购物资交期延误负责。16、对采购物资的质量状况负责。工 作 权 限工作权限---本职工作建议、不符合采购程序要求拒绝权---拒绝超计划采购物资、物料跟催权;---供方考核信息调查权与处理建议权;---采购物资未经检验制止入库权;协 作 关 系内部关系:技术人员,生产部、仓库员; 外部协调关系:供货商任 职 资 格教育水平:中专或同等学历以上; 专业:物流管理、公共关系或相关专业;经验:1 年以上相关工作经验; 知识:对物流采购工作有一定...

1、当您付费下载文档后,您只拥有了使用权限,并不意味着购买了版权,文档只能用于自身使用,不得用于其他商业用途(如 [转卖]进行直接盈利或[编辑后售卖]进行间接盈利)。
2、本站所有内容均由合作方或网友上传,本站不对文档的完整性、权威性及其观点立场正确性做任何保证或承诺!文档内容仅供研究参考,付费前请自行鉴别。
3、如文档内容存在违规,或者侵犯商业秘密、侵犯著作权等,请点击“违规举报”。

碎片内容

采购员岗位说明书

确认删除?
VIP
微信客服
  • 扫码咨询
会员Q群
  • 会员专属群点击这里加入QQ群
客服邮箱
回到顶部