电脑桌面
添加小米粒文库到电脑桌面
安装后可以在桌面快捷访问

绝缘母线招标技术规范VIP免费

绝缘母线招标技术规范_第1页
1/7
绝缘母线招标技术规范_第2页
2/7
绝缘母线招标技术规范_第3页
3/7
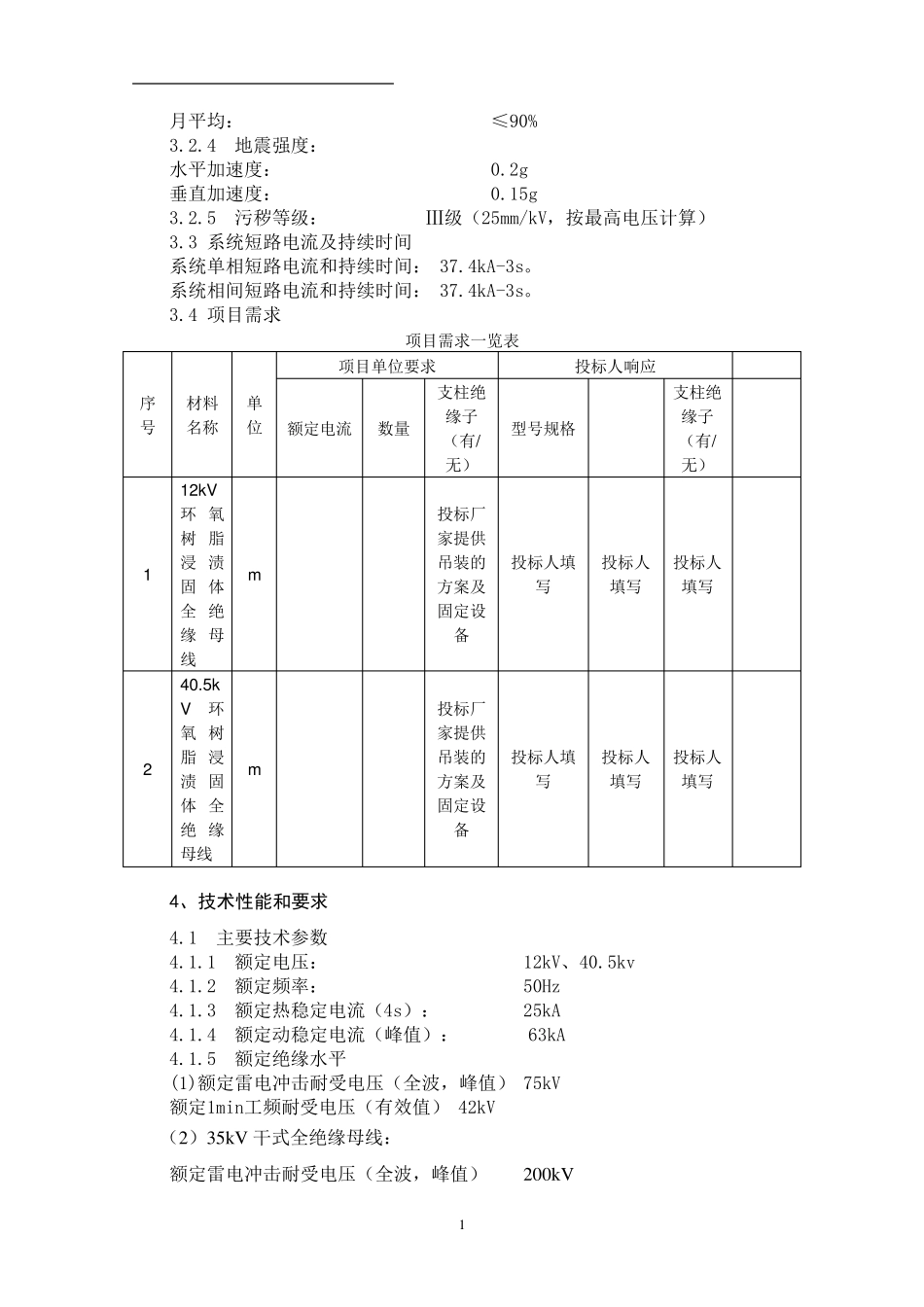
绝缘母线采购技术条件 10kV--35KV干式全绝缘母线 1、适用范围 本技术条件适用于干式全绝缘母线的招标订货,是相关设备订货的技术条款。 2、引用标准 下列标准所包含的条文,通过在本标准中引用而构成为本标准的条文。本标准出版时,所示版本均为有效。所有标准都会被修订,使用本标准的各方应探讨使用下列标准最新版本的可能性。 GB/T 4109-1999 高压套管技术条件 GB311.1-1997 高压输变电设备的绝缘配合 IEC60137:1995 交流电压高于1000V的套管 3、使用环境条件及项目需求 3.1 户外环境条件 3.1.1 海拔高度: ≤1000m 3.1.2 周围空气温度 最低温度: -20℃ 最高温度: +40℃ 24小时最高日平均温度: +35℃ 最大日温差: 25K 3.1.3 日照强度: 0.1W/cm2(风速0.5m/s) 3.1.4 最大风速: 35m/s(离地面10m高10min平均最大风速) 3.1.5 环境相对湿度(在25℃时) 日平均: ≤95% 月平均: ≤90% 3.1.6 覆冰厚度: 10mm 3.1.7 地震强度 水平加速度: 0.2g 垂直加速度: 0.15g 3.1.8 污秽等级: Ⅳ级(31mm/kV,按最高电压计算) 3.2 户内环境条件 3.2.1 海拔高度: ≤1000m 3.2.2 周围空气温度 最低温度: -20℃ ,最高温度: +40℃ 24小时最高日平均温度: +35℃ 最大日温差: 15K 3.2.3 环境相对湿度(在25℃时): 日平均: ≤95% 1 月平均: ≤90% 3.2.4 地震强度: 水平加速度: 0.2g 垂直加速度: 0.15g 3.2.5 污秽等级: Ⅲ级(25mm/kV,按最高电压计算) 3.3 系统短路电流及持续时间 系统单相短路电流和持续时间: 37.4kA-3s。 系统相间短路电流和持续时间: 37.4kA-3s。 3.4 项目需求 项目需求一览表 序号 材料名称 单位 项目单位要求 投标人响应 额定电流 数量 支柱绝缘子(有/无) 型号规格 支柱绝缘子(有/无) 1 12kV环 氧树 脂浸 渍固 体全 绝缘 母线 m 投标厂家提供吊装的方案及固定设备 投标人填写 投标人填写 投标人填写 2 40.5kV环氧 树脂 浸渍 固体 全绝 缘母线 m 投标厂家提供吊装的方案及固定设备 投标人填写 投标人填写 投标人填写 4、技术性能和要求 4.1 主要技术参数 4.1.1 额定电压: 12kV、40.5kv 4.1.2 额定频率: 50Hz 4.1.3 额定热稳定电流(4s): 25kA 4.1.4 额定动稳定电流(峰值): 63kA 4.1.5 额定绝缘水平 (1)额定雷电冲击耐受电压(全波,峰值) 75kV 额定...

1、当您付费下载文档后,您只拥有了使用权限,并不意味着购买了版权,文档只能用于自身使用,不得用于其他商业用途(如 [转卖]进行直接盈利或[编辑后售卖]进行间接盈利)。
2、本站所有内容均由合作方或网友上传,本站不对文档的完整性、权威性及其观点立场正确性做任何保证或承诺!文档内容仅供研究参考,付费前请自行鉴别。
3、如文档内容存在违规,或者侵犯商业秘密、侵犯著作权等,请点击“违规举报”。

碎片内容

绝缘母线招标技术规范

确认删除?
VIP
微信客服
  • 扫码咨询
会员Q群
  • 会员专属群点击这里加入QQ群
客服邮箱
回到顶部