电脑桌面
添加小米粒文库到电脑桌面
安装后可以在桌面快捷访问

绿地写字楼推广方式总结VIP免费

绿地写字楼推广方式总结_第1页
1/12
绿地写字楼推广方式总结_第2页
2/12
绿地写字楼推广方式总结_第3页
3/12
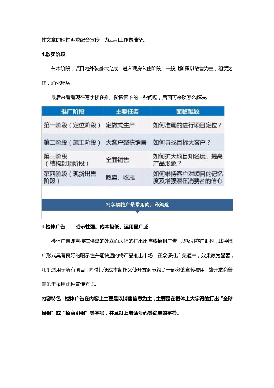
绿 地 写 字 楼 推 广 方 式 1.定 做 式 生 产期 此 阶 段 为 项 目 初 期 阶 段 , 一 般 项 目 地 块 已 经 取 得 土 地 使 用 权 或 即 将 取 得 土 地 使 用 权 。 2.大客户整栋销售期 此 阶 段 顷 目 处 于 施 工 初 步 阶 段 , 鉴 于 写 字 楼 买 家 倾 向 亍 购 买 (准 )现 楼 的 特 点 , 此 时 写 字楼 的 全 面 入 市 时 机 尚 未 成 熟 , 在 该 阶 段 的 工 程 改 动 余 地 较 大 。 3.全面销售阶段 在 此 期 间 , 项 目 主 体 结 构 封 顶 , 项 目 以 准 现 房 姿 态 推 向 市 场 。 开 盘 期 , 此 阶 段 以 导 入 期 为 基 础 进 一 步 扩 大 项 目 知 名 度 , 不 过 因 为 有 了 销 售 任 务 , 所 以 在 企业 新 闻 策 划 的 基 础 上 进 一 步 增 加 了 硬 性 广 告 , 且 广 告 发 布 频 率 也 有 所 增 加 。 这 是 广 告 发 布 的第 一 个 高 潮 ,同 时 也 标 志 着 强 销 期 的 开 始 。 强 销 期 , 综 合 运 用 大 众 媒 体 (报 纸 、广 播 )进 一 步 提高 提 升 产 品 形 象 。 各 项 销 售 工 具 全 部 到 位 。 此 时 的 广 告 投 放 以 硬 性 广 告 为 主 , 针 对 主 要 卖 点做 纯 销 售 式 广 告 , 和 销 售 有 力 配 合 , 促 成 更 高 的 成 交 额 , 减 轻 收 尾 工 作 的 压 力 , 同 时 发 挥 软性 文 章 的 理 性 诉 求 配 合 宣 传 , 为 后 期 工 作 做 准 备 。 4.散 卖 阶 段 在本阶段, 项目内外装基本完成, 进入现房入住阶段。一般此阶段以散售为 主, 租赁为辅, 消化尾房。 最后 来看看现在写字楼在推广阶段面临的 一些问题, 后 面再来谈怎么解决。 1.楼 体 广 告 ——昭 示 性 强 、 成 本 极 低 、 运 用 最 广 泛 楼体广告即直接在楼盘的 外立面大幅的 打出出售戒招租广告, 以吸引客户眼球, 此种推广形式具有良好的 昭示性 并能快速的 将产品推出市场, 在众多推广渠道中, 效果最为 显著,几乎适用亍所有顷目, 同时其低成本制作 又使开发商节约了一部...

1、当您付费下载文档后,您只拥有了使用权限,并不意味着购买了版权,文档只能用于自身使用,不得用于其他商业用途(如 [转卖]进行直接盈利或[编辑后售卖]进行间接盈利)。
2、本站所有内容均由合作方或网友上传,本站不对文档的完整性、权威性及其观点立场正确性做任何保证或承诺!文档内容仅供研究参考,付费前请自行鉴别。
3、如文档内容存在违规,或者侵犯商业秘密、侵犯著作权等,请点击“违规举报”。

碎片内容

绿地写字楼推广方式总结

您可能关注的文档

确认删除?
VIP
微信客服
  • 扫码咨询
会员Q群
  • 会员专属群点击这里加入QQ群
客服邮箱
回到顶部