电脑桌面
添加小米粒文库到电脑桌面
安装后可以在桌面快捷访问

基础土建施工组织设计VIP免费

基础土建施工组织设计_第1页
1/73
基础土建施工组织设计_第2页
2/73
基础土建施工组织设计_第3页
3/73
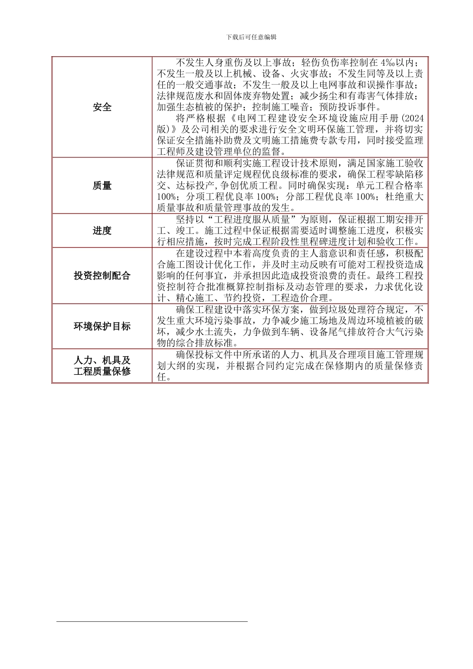
下载后可任意编辑第一章 编制依据1.1 编制依据1《普通混凝土配合比设计技术规定(JGJ/T-55-2001)》2 《混凝土强度检验评定标准(GBJ107-87)》3 《工业与民用建筑灌注桩基础设计与施工规程 GJ4J—80》4 《混凝土结构工程施工及验收法律规范(GB50204-2024)》5 《建筑钢结构焊接规程(JGJ81-91)》6 《钢结构工程施工及验收法律规范(GB50205-2001)》7 《建筑工程施工质量验收统一标准(GB50300-2001)》8 《混凝土结构设计法律规范(GBJ5001-2024)》9《建筑结构检测技术标准(GB/T50344-2024)》10 《钢结构设计法律规范(GB50017-2024)》11《钢结构高强度螺栓连接的设计、施工及验收法律规范(JGJ82-91)》12 《建筑地基基础工程质量验收法律规范(GB50202-2024)》第二章 工程概况与工程实施条件分析2.1 工程特点与工程量2.1.1 工程简介工程为 2024 年赤峰境内的内蒙古联通公司工程建设项目中的基站土建工程2.1.2 工程特点施工工期短,铁塔基础施工难度大 2.1.3 工程量⑴ 本标段线路对应的所有工作量并按规定办理各种施工手续;⑵ 工作内容为本标段的如下工作:a.全部本体基础、组塔、架线、工程施工;b.加工、安装塔号、警示、相序牌;c.工程相关试验、检验工作;d.提供施工所需所用的施工机具、人力及其它施工资源;e.对甲方供应的材料进行保管和进场验收;f.负责甲方供应的材料到我中心材料站的质量交接验收工作;g.负责甲方供应材料在招标文件指定交货地点的场所协调及临时场地租赁、装卸,及至我中心材料站的运输以及现场保管;h.甲方供应材料以外的其他材料的采购、运输、保管; 下载后可任意编辑r.为保证工程施工安全、质量、进度所实行的各种措施,以及为保证正常施工进行的各种协调工作;k.塔基永久占地、房屋等障碍物的拆迁、电力线路的拆迁与补偿、三级以下通讯线的拆迁与赔偿、青苗赔偿、树木砍伐、线路通道清理、各级通讯线干扰处理、施工临时占地及为了正常所需办理的一切手续。向业主或运行单位转交拆迁赔偿等必要的原始资料和凭证;l.我方进场后对线路走廊进行看护和移交前维护,并确保其在启动验收前满足设计及相关规程法律规范要求;m.配合中间验收、竣工验收、线路参数测试、系统调试、启动验收、保证线路畅通;n.声像资料、竣工资料、组卷与移交;p.保修期内的保修工作。2.2 建设地点及自然环境2.2.1 建设地点本标段主要在赤峰境内。2.2.2 自然环境特征全标段基本位于山地地带,地质条件一...

1、当您付费下载文档后,您只拥有了使用权限,并不意味着购买了版权,文档只能用于自身使用,不得用于其他商业用途(如 [转卖]进行直接盈利或[编辑后售卖]进行间接盈利)。
2、本站所有内容均由合作方或网友上传,本站不对文档的完整性、权威性及其观点立场正确性做任何保证或承诺!文档内容仅供研究参考,付费前请自行鉴别。
3、如文档内容存在违规,或者侵犯商业秘密、侵犯著作权等,请点击“违规举报”。

碎片内容

基础土建施工组织设计

您可能关注的文档

确认删除?
VIP
微信客服
  • 扫码咨询
会员Q群
  • 会员专属群点击这里加入QQ群
客服邮箱
回到顶部