电脑桌面
添加小米粒文库到电脑桌面
安装后可以在桌面快捷访问

远洋地产——地下室防渗漏标准化工艺VIP免费

远洋地产——地下室防渗漏标准化工艺_第1页
1/14
远洋地产——地下室防渗漏标准化工艺_第2页
2/14
远洋地产——地下室防渗漏标准化工艺_第3页
3/14
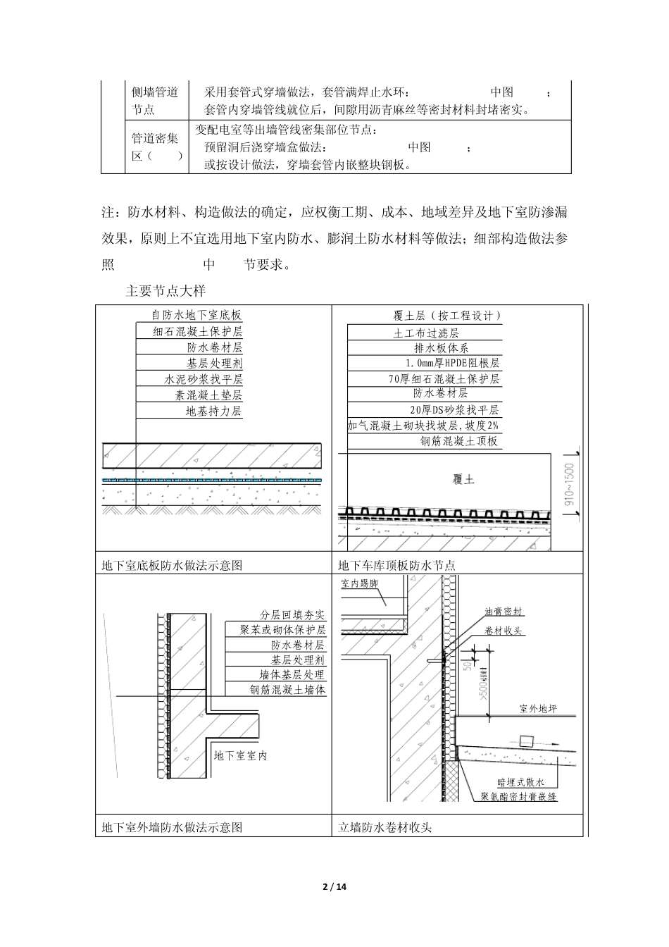
1 / 14 远洋地产地下室防渗漏标准化工艺(试行) 1目的 加强房屋建筑地下室防渗设计与实施管控,预防地下室渗漏质量通病。 2适用范围 远洋地产住宅开发类项目地下室防水工程。 3编制依据 《地下工程防水技术规范》GB 50108-2008 《地下建筑防水构造》10J301 《地下防水工程质量验收规范》GB 50208-2011 《混凝土结构工程施工质量验收规范》GB50204-2002 4建筑做法及构造节点 本工艺以防水混凝土、卷材防水做法为基准,结合细部构造做法,阐述住宅开发类项目地下室防渗漏管控要点。底板、外墙采用弹性体改性沥青(或自粘)防水卷材,地库顶板选用耐植物根系穿刺的防水材料,具体按设计要求。 4.1建筑做法 分项 部位 简要做法 防水砼 选用部位 基础底板、地下室外墙、地库顶板等与室外土壤接触的混凝土构件; 抗渗等级 依据埋置深度选定,见地下工程防水技术规范 GB50108-2008第4.1.4条。 卷材防水 基础底板 从下到上做法:地基持力层——垫层——找平层——基层处理剂——卷材防水——防水保护层——防水混凝土基础底板; 立墙 从内到外做法:防水混凝土结构外墙——墙体基层处理——基层处理剂——卷材防水——苯板或砌体保护层——分层回填夯实; 地库顶板种植屋面 从下到上做法:防水混凝土顶板——找坡层——找平层——防水层——保护层——阻根层——排水体系——回填土及种植土。 细部构造做法 变形缝 中埋式止水带与外贴防水层复合使用:GB50108-2008中图 5.1.6-1; 施工缝及后浇带 a外墙竖向及底板导墙水平施工缝应居中埋设 300mm宽 3mm厚止水钢板; b墙体水平施工缝、地下后浇带处宜同上设置止水钢板;若按规范居中埋设“遇水膨胀止水条”,应明确缓涨性能要求及铺设时点等细节; c接缝处增设附加层,两侧宽出接缝 200mm; 后浇部位 地库汽车坡道根部连接处、地库顶板塔吊机位、送料预留洞等后浇部位: a做法:GB50108-2008中图 5.2.5-1,居中放置“遇水膨胀止水条”; b接缝处增设附加层,两侧宽出接缝部位不小于 200mm。 2 / 14 侧墙管道节点 a采用套管式穿墙做法,套管满焊止水环:GB50108-2008中图5.3.4; b套管内穿墙管线就位后,间隙用沥青麻丝等密封材料封堵密实。 管道密集区(>2X2) 变配电室等出墙管线密集部位节点: a预留洞后浇穿墙盒做法:GB50108-2008中图 5.3.6; b或按设计做法,穿墙套管内嵌整块钢板。 注:防水材料、构造做法的确定,应权衡工期、成本、...

1、当您付费下载文档后,您只拥有了使用权限,并不意味着购买了版权,文档只能用于自身使用,不得用于其他商业用途(如 [转卖]进行直接盈利或[编辑后售卖]进行间接盈利)。
2、本站所有内容均由合作方或网友上传,本站不对文档的完整性、权威性及其观点立场正确性做任何保证或承诺!文档内容仅供研究参考,付费前请自行鉴别。
3、如文档内容存在违规,或者侵犯商业秘密、侵犯著作权等,请点击“违规举报”。

碎片内容

远洋地产——地下室防渗漏标准化工艺

您可能关注的文档

确认删除?
VIP
微信客服
  • 扫码咨询
会员Q群
  • 会员专属群点击这里加入QQ群
客服邮箱
回到顶部