电脑桌面
添加小米粒文库到电脑桌面
安装后可以在桌面快捷访问

有限责任公司与股份有限公司表格对比7VIP专享VIP免费

有限责任公司与股份有限公司表格对比7_第1页
1/6
有限责任公司与股份有限公司表格对比7_第2页
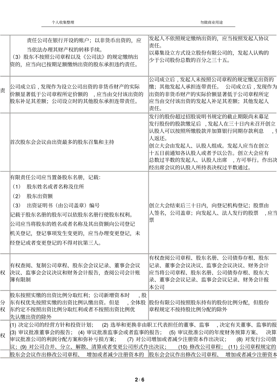
2/6
有限责任公司与股份有限公司表格对比7_第3页
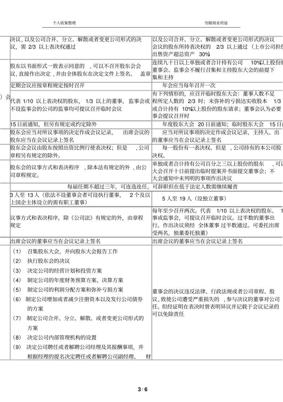
3/6
个人收集整理勿做商业用途1 / 6作者: ZHANGJIAN 仅供个人学习,勿做商业用途有限责任公司与股份有限公司对比容有限责任公司股份有限公司股东以其认缴的出资额为限股东以其认购的出资额为限公司营业执照应当载明公司的名称、住所、注册资本、实收资本、经营范围、法定代表人姓名等事项。公照记载的事项发生变更的 , 公司应当依法办理变更登记, 由公司登记机关换发营业执照。有限公司可变更为股份公司,股份公司也可变更为有限公司,但需符合对方的条件,公司变更前的债权、债务的公司承继。人公司法定代表人依照公司章程的规定, 由董事长、 执行董事或者经理担任 , 并依法登记。 公司法定代表人变更 , 应更登记。公司可以向其他企业投资;但是, 除法律另有规定外 , 不得成为对所投资企业的债务承担连带责任的出资人为公司股东或者实际控制人提供担保的, 必须经股东会或者股东大会决议。有关联的股东需回避表决, 该项表决议的其他股东所持表决权的过半数通过。违股东会或者股东大会、董事会的会议召集程序、表决方式违反法律、行政法规、公司章程内容,或者决议内容章程的,股东可以自决议作出之日起60 天内请求法院撤销。人50 人以下发起人股东 2-200 人(半数以上在国内有住所资3 万500 万只能以发起方式设立由发起人认缴发起设立和募集设立(公开募集设立和非公开募集设( 一) 股东符合法定人数; ( 二) 股东出资达到法定资本最低限额;( 三) 股东共同制定公司章程; ( 四) 有公司名称 ,建立符合有限责任公司要求的组织机构;( 五) 有公司住所( 一) 发起人符合法定人数; ( 二) 发起人认购和募达到法定资本最低限额;( 三) 股份发行、筹办事项符定;( 四) 发起人制订公司章程 , 采用募集方式设立的经通过; ( 五) 有公司名称 , 建立符合股份有限公司要求的构; ( 六) 有公司住所。全体股东的首次出资额不得低于注册资本的百分之二十,也不得低于法定的注册资本最低限额,其余部分由股东自公司成立之日起两年内缴足; 其中,投资公司可以在五年内缴足。全体发起人的首次出资额不得低于注册资本的百分之余部分由发起人自公司成立之日起两年内缴足;其中,可以在五年内缴足。在缴足前, 不得向他人募集股份。采取募集方式设立的 , 注册资本为在公司登记机关登记股本总额。股东可以用货币出资 , 也可以用实物、知识产权、土地使用权等可以用货币估价并可以依法转让的非货币财产(作价...

1、当您付费下载文档后,您只拥有了使用权限,并不意味着购买了版权,文档只能用于自身使用,不得用于其他商业用途(如 [转卖]进行直接盈利或[编辑后售卖]进行间接盈利)。
2、本站所有内容均由合作方或网友上传,本站不对文档的完整性、权威性及其观点立场正确性做任何保证或承诺!文档内容仅供研究参考,付费前请自行鉴别。
3、如文档内容存在违规,或者侵犯商业秘密、侵犯著作权等,请点击“违规举报”。

碎片内容

有限责任公司与股份有限公司表格对比7

确认删除?
VIP
微信客服
  • 扫码咨询
会员Q群
  • 会员专属群点击这里加入QQ群
客服邮箱
回到顶部