电脑桌面
添加小米粒文库到电脑桌面
安装后可以在桌面快捷访问

施工组织设计()编制要求VIP专享VIP免费

施工组织设计()编制要求_第1页
1/8
施工组织设计()编制要求_第2页
2/8
施工组织设计()编制要求_第3页
3/8
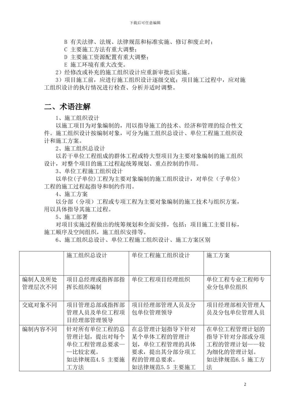
下载后可任意编辑“施工组织设计(方案)编制基本内容和要求”依据:1、《建筑施工组织设计法律规范》GB/T50502-2024 2、公司贯标文件2009A修改版 一、基本规定1、施工组织设计的编制和审批应符合下列规定:1.1、GB/T50502-2024法律规范基本规定:1)施工组织设计应由项目负责人主持编制,可根据需要分阶段编制和审批。2)施工组织总设计应由总承包单位技术负责人审批;单位工程施工组织设计应由施工单位技术负责人或技术负责人授权的技术人员审批;施工方案应由项目技术负责人审批;重点、难点分部(分项)工程和专项工程施工方案应组织相关专家评审,施工单位技术负责人批准。3)由专业承包单位施工的分部(分项)工程或专项工程的施工方案,应由专业承包单位技术负责人或技术负责人授权的技术人员审批;有总承包单位时,应由总承包单位项目技术负责人核准备案。4)规模较大的分部(分项)工程和专项工程的施工方案应按单位工程施工组织设计进行编制和审批。1.2、公司(绿地建设)技术管理制度规定:1)各级施工组织设计和施工技术方案应该全面、符合工程实际。内容根据公司“管理规定”文件中“施工组织设计编审及控制”规定要求,重点突出各个施工阶段、不同施工内容的施工技术方案、工艺措施。要结合工程不同特点,针对性强,操作要求明确;有具体保证工程质量的措施,保证施工安全和现场文明的要求。根据施工进度和工程需要,及时增加补充方案,尤其是重点、关键部位,施工难点和质量要求高的节点施工方案以及特别气候、不利环境下的作业措施等等。2)施工阶段的施工组织设计或单位工程施工组织设计及专项方案文本格式,按公司统一规定。(《关于施工与组织设计和施工专项技术方案文本编制的统一规定》)3)“施工组织设计”须经项目部复核、各岗位管理员签署意见后,报工程项目实施部门(二级分公司)技术科、主任工程师具体审核、签证后,转交公司有关部门审核,经公司总工程师审批后执行(甲方和监理单位增加审批意见的应遵照执行)。4)经审批的施工组织设计和施工方案按分工逐级向下交底(实行二级交底制度:项目部组织向项目各岗位管理员和现场负责人交底;现场负责人向施工班组交底),填写书面交底表,交底者和被交底者均须签名。填写、签收后的交底表除交底者有必要的留存外,项目资料员应统一按类目归档保管备查。1.3、施工组织设计应实行动态管理,并符合下列规定:1)项目施工过程中,发生以下情况之一时,施工组织设计应及时进行修...

1、当您付费下载文档后,您只拥有了使用权限,并不意味着购买了版权,文档只能用于自身使用,不得用于其他商业用途(如 [转卖]进行直接盈利或[编辑后售卖]进行间接盈利)。
2、本站所有内容均由合作方或网友上传,本站不对文档的完整性、权威性及其观点立场正确性做任何保证或承诺!文档内容仅供研究参考,付费前请自行鉴别。
3、如文档内容存在违规,或者侵犯商业秘密、侵犯著作权等,请点击“违规举报”。

碎片内容

施工组织设计()编制要求

确认删除?
VIP
微信客服
  • 扫码咨询
会员Q群
  • 会员专属群点击这里加入QQ群
客服邮箱
回到顶部