电脑桌面
添加小米粒文库到电脑桌面
安装后可以在桌面快捷访问

电解二期工程安全文明施工管理规定VIP免费

电解二期工程安全文明施工管理规定_第1页
1/5
电解二期工程安全文明施工管理规定_第2页
2/5
电解二期工程安全文明施工管理规定_第3页
3/5
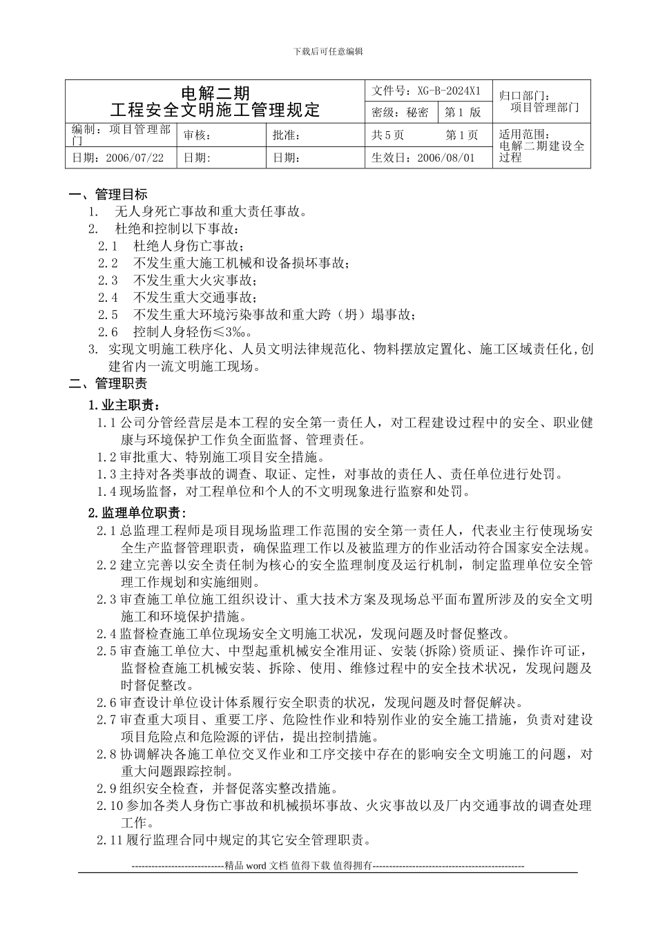
下载后可任意编辑一、管理目标1. 无人身死亡事故和重大责任事故。2. 杜绝和控制以下事故:2.1杜绝人身伤亡事故;2.2不发生重大施工机械和设备损坏事故;2.3不发生重大火灾事故;2.4不发生重大交通事故;2.5不发生重大环境污染事故和重大跨(坍)塌事故;2.6控制人身轻伤≤3‰。3. 实现文明施工秩序化、人员文明法律规范化、物料摆放定置化、施工区域责任化,创建省内一流文明施工现场。二、管理职责1.业主职责:1.1 公司分管经营层是本工程的安全第一责任人,对工程建设过程中的安全、职业健康与环境保护工作负全面监督、管理责任。1.2 审批重大、特别施工项目安全措施。1.3 主持对各类事故的调查、取证、定性,对事故的责任人、责任单位进行处罚。1.4 现场监督,对工程单位和个人的不文明现象进行监察和处罚。2.监理单位职责:2.1 总监理工程师是项目现场监理工作范围的安全第一责任人,代表业主行使现场安全生产监督管理职责,确保监理工作以及被监理方的作业活动符合国家安全法规。2.2 建立完善以安全责任制为核心的安全监理制度及运行机制,制定监理单位安全管理工作规划和实施细则。2.3 审查施工单位施工组织设计、重大技术方案及现场总平面布置所涉及的安全文明施工和环境保护措施。2.4 监督检查施工单位现场安全文明施工状况,发现问题及时督促整改。2.5 审查施工单位大、中型起重机械安全准用证、安装(拆除)资质证、操作许可证,监督检查施工机械安装、拆除、使用、维修过程中的安全技术状况,发现问题及时督促整改。2.6 审查设计单位设计体系履行安全职责的状况,发现问题及时督促解决。2.7 审查重大项目、重要工序、危险性作业和特别作业的安全施工措施,负责对建设项目危险点和危险源的评估,提出控制措施。2.8 协调解决各施工单位交叉作业和工序交接中存在的影响安全文明施工的问题,对重大问题跟踪控制。2.9 组织安全检查,并督促落实整改措施。2.10 参加各类人身伤亡事故和机械损坏事故、火灾事故以及厂内交通事故的调查处理工作。2.11 履行监理合同中规定的其它安全管理职责。----------------------------精品 word 文档 值得下载 值得拥有----------------------------------------------电解二期工程安全文明施工管理规定文件号:XG-B-2024X1归口部门: 项目管理部门密级:秘密第 1 版编制:项目管理部门审核:批准:共 5 页 第 1 页适用范围:电解二期建设全过程日期:2006/07/22日期:日期:生效日...

1、当您付费下载文档后,您只拥有了使用权限,并不意味着购买了版权,文档只能用于自身使用,不得用于其他商业用途(如 [转卖]进行直接盈利或[编辑后售卖]进行间接盈利)。
2、本站所有内容均由合作方或网友上传,本站不对文档的完整性、权威性及其观点立场正确性做任何保证或承诺!文档内容仅供研究参考,付费前请自行鉴别。
3、如文档内容存在违规,或者侵犯商业秘密、侵犯著作权等,请点击“违规举报”。

碎片内容

电解二期工程安全文明施工管理规定

确认删除?
VIP
微信客服
  • 扫码咨询
会员Q群
  • 会员专属群点击这里加入QQ群
客服邮箱
回到顶部