电脑桌面
添加小米粒文库到电脑桌面
安装后可以在桌面快捷访问

项目安全文明施工方案主要内容VIP免费

项目安全文明施工方案主要内容_第1页
1/20
项目安全文明施工方案主要内容_第2页
2/20
项目安全文明施工方案主要内容_第3页
3/20
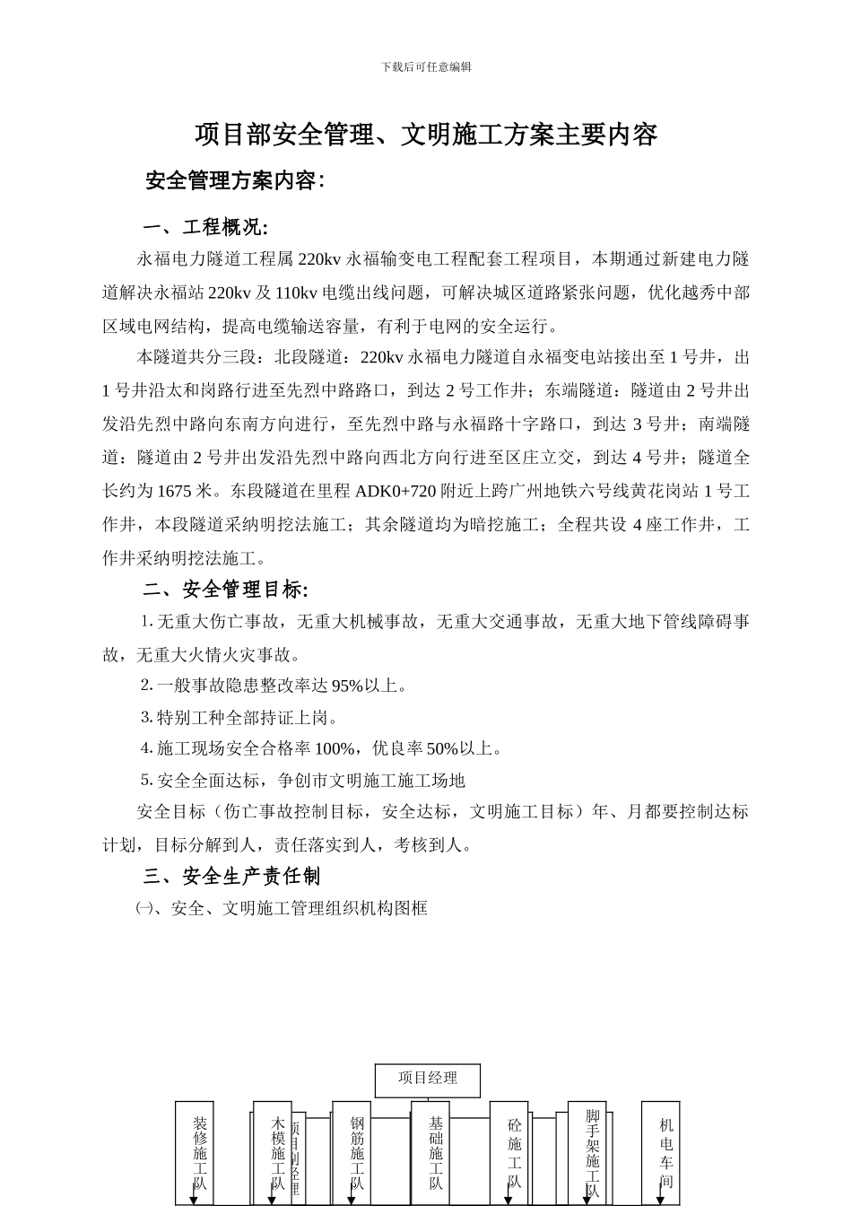
下载后可任意编辑项目部安全管理、文明施工方案主要内容安全管理方案内容:一、工程概况:永福电力隧道工程属 220kv 永福输变电工程配套工程项目,本期通过新建电力隧道解决永福站 220kv 及 110kv 电缆出线问题,可解决城区道路紧张问题,优化越秀中部区域电网结构,提高电缆输送容量,有利于电网的安全运行。本隧道共分三段:北段隧道:220kv 永福电力隧道自永福变电站接出至 1 号井,出1 号井沿太和岗路行进至先烈中路路口,到达 2 号工作井;东端隧道:隧道由 2 号井出发沿先烈中路向东南方向进行,至先烈中路与永福路十字路口,到达 3 号井;南端隧道:隧道由 2 号井出发沿先烈中路向西北方向行进至区庄立交,到达 4 号井;隧道全长约为 1675 米。东段隧道在里程 ADK0+720 附近上跨广州地铁六号线黄花岗站 1 号工作井,本段隧道采纳明挖法施工;其余隧道均为暗挖施工;全程共设 4 座工作井,工作井采纳明挖法施工。二、安全管理目标:⒈ 无重大伤亡事故,无重大机械事故,无重大交通事故,无重大地下管线障碍事故,无重大火情火灾事故。⒉ 一般事故隐患整改率达 95%以上。⒊ 特别工种全部持证上岗。⒋ 施工现场安全合格率 100%,优良率 50%以上。⒌ 安全全面达标,争创市文明施工施工场地安全目标(伤亡事故控制目标,安全达标,文明施工目标)年、月都要控制达标计划,目标分解到人,责任落实到人,考核到人。三、安全生产责任制㈠、安全、文明施工管理组织机构图框1项目经理项目副经理安全主任项目总工办 公 室计财合同部机 电 部工 程 部质 量 部基础施工队木模施工队钢筋施工队砼 施 工 队脚手架施工队装修施工队机 电 车 间下载后可任意编辑㈡、相应的职责分工权限项目部⒈ 项目经理: 1)该工程项目安全生产负责人,对安全生产负领导责任。 2)仔细贯彻执行国家关于劳动保护和安全生产的方针、政策、法规及公司有关安全生产的规章制度,保障职工在施工中的安全和健康,保护国家和人民生产财产不受损失。 3)坚持“安全第一、预防为主”和“管生产必须管安全”的原则。 4)把安全文明生产的经费列入项目经费开支预算内,保证安全文明生产的需要。 5)布置施工生产的同时布置施工安全,督促项目部人员在搞好施工生产的同时搞好安全。 6)不违章指挥。 7)对违章指挥和违章施工者进行处罚,对安全生产有功人员进行奖励。⒉ 项目副经理1)根据项目安全保证计划,组织有关管理人...

1、当您付费下载文档后,您只拥有了使用权限,并不意味着购买了版权,文档只能用于自身使用,不得用于其他商业用途(如 [转卖]进行直接盈利或[编辑后售卖]进行间接盈利)。
2、本站所有内容均由合作方或网友上传,本站不对文档的完整性、权威性及其观点立场正确性做任何保证或承诺!文档内容仅供研究参考,付费前请自行鉴别。
3、如文档内容存在违规,或者侵犯商业秘密、侵犯著作权等,请点击“违规举报”。

碎片内容

项目安全文明施工方案主要内容

您可能关注的文档

确认删除?
VIP
微信客服
  • 扫码咨询
会员Q群
  • 会员专属群点击这里加入QQ群
客服邮箱
回到顶部