电脑桌面
添加小米粒文库到电脑桌面
安装后可以在桌面快捷访问

项目竣工图的编制要求VIP免费

项目竣工图的编制要求_第1页
1/3
项目竣工图的编制要求_第2页
2/3
项目竣工图的编制要求_第3页
3/3
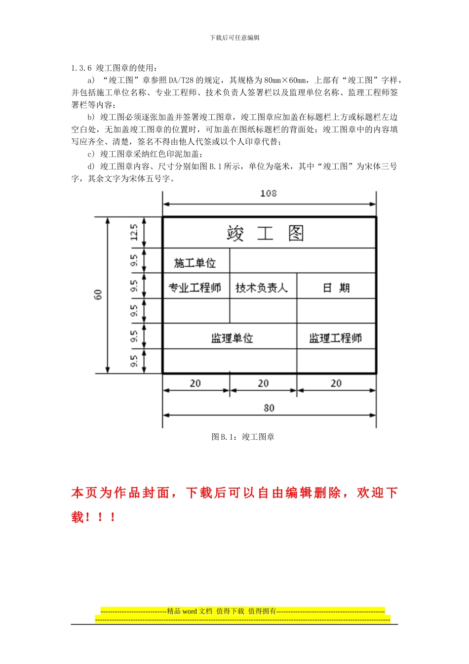
下载后可任意编辑项目竣工图的编制要求1.3.1 竣工图的编制要求:a) 竣工图是项目文件的重要组成部分, 竣工图必须做到完整、准确、清楚、法律规范、修改到位,做到与设计变更、隐蔽工程记录和工程实际情况相符,真实反映项目竣工验收时的实际情况。b) 竣工图由设计单位按专业进行编制,并附详细编制说明和目录,在版次栏注明“竣工图”;c) 竣工图应包括所有与现场施工相关联的施工图(不包括设备制造厂商随机文件及相关规格书、采购文件,以及成套、撬装设备随机文件),其中属于国家和行业的标准图、通用图,可在目录中注明,不作为竣工图编制;d) 竣工图交工份数:纸质版文件两份。1.3.2 竣工图的编制依据:a) 用于现场施工的最终版设计文件。b) 所有设计变更通知单。c) 建设单位、制造单位、施工单位的工程联络单。d) 材料代用单。1.3.3 竣工图的编制费用:建设单位与设计单位签订设计合同的项目,编制竣工图所需的费用应依据国家计划委员会、建设部 2002 年 1 月 7 日发布的《工程勘察设计收费管理规定》(计价格﹝2024﹞10 号)的规定执行,通过招标或协商确定并在与设计单位签订合同时予以明确。建设单位与承包单位签订的是 EPC 总承包合同时,编制竣工图所需的费用不再列支。1.3.4 竣工图的编制方法是:a) 对于施工中没有变更的施工图,由设计单位重新出施工图,图号不变,并在版次栏注明“竣工图”;b) 对于施工中有变更的施工图,无论改动量大小,不得在原施工图上作涂改,均应重新绘制竣工图,图号不变,并在版次栏注明“竣工图”。其中有变更的部分(包括文字和数字)用云线勾划出来,并标出变更单、工程联络单或材料代用单编号,在空白醒目处汇总标出变更单、工程联络单或材料代用单编号;c) 当图样的修改引起材质、规格、型式等变更时,该图所附表格中的相应部分,如材料表也应进行修改;d) 涉及到重复利用的标准图、通用图的变更,编入竣工图中;e) 目录及需要修改的表格和其他说明类文件参照图纸的修改方法编制。1.3.5 竣工图编制的责任及签署要求:a) 设计单位对竣工图绘制的正确性、完整性负责;施工单位对工程实体与竣工图的符合性负责;监理单位负责对工程实体与竣工图的符合性进行审核;b) 设计单位完成竣工图编制后,应在图纸标题栏中签署责任人并注明日期;c) 施工单位在竣工图上加盖“竣工图”章,签署责任人并注明日期;d) 监理单位在竣工图章中签署责任人。----------------------------...

1、当您付费下载文档后,您只拥有了使用权限,并不意味着购买了版权,文档只能用于自身使用,不得用于其他商业用途(如 [转卖]进行直接盈利或[编辑后售卖]进行间接盈利)。
2、本站所有内容均由合作方或网友上传,本站不对文档的完整性、权威性及其观点立场正确性做任何保证或承诺!文档内容仅供研究参考,付费前请自行鉴别。
3、如文档内容存在违规,或者侵犯商业秘密、侵犯著作权等,请点击“违规举报”。

碎片内容

项目竣工图的编制要求

津创媒+ 关注
实名认证
内容提供者

欢迎交流文创,小店资料希望满足您的需要。

确认删除?
VIP
微信客服
  • 扫码咨询
会员Q群
  • 会员专属群点击这里加入QQ群
客服邮箱
回到顶部