电脑桌面
添加小米粒文库到电脑桌面
安装后可以在桌面快捷访问

某股份有限公司上公司薪酬管理制度VIP免费

某股份有限公司上公司薪酬管理制度_第1页
1/9
某股份有限公司上公司薪酬管理制度_第2页
2/9
某股份有限公司上公司薪酬管理制度_第3页
3/9
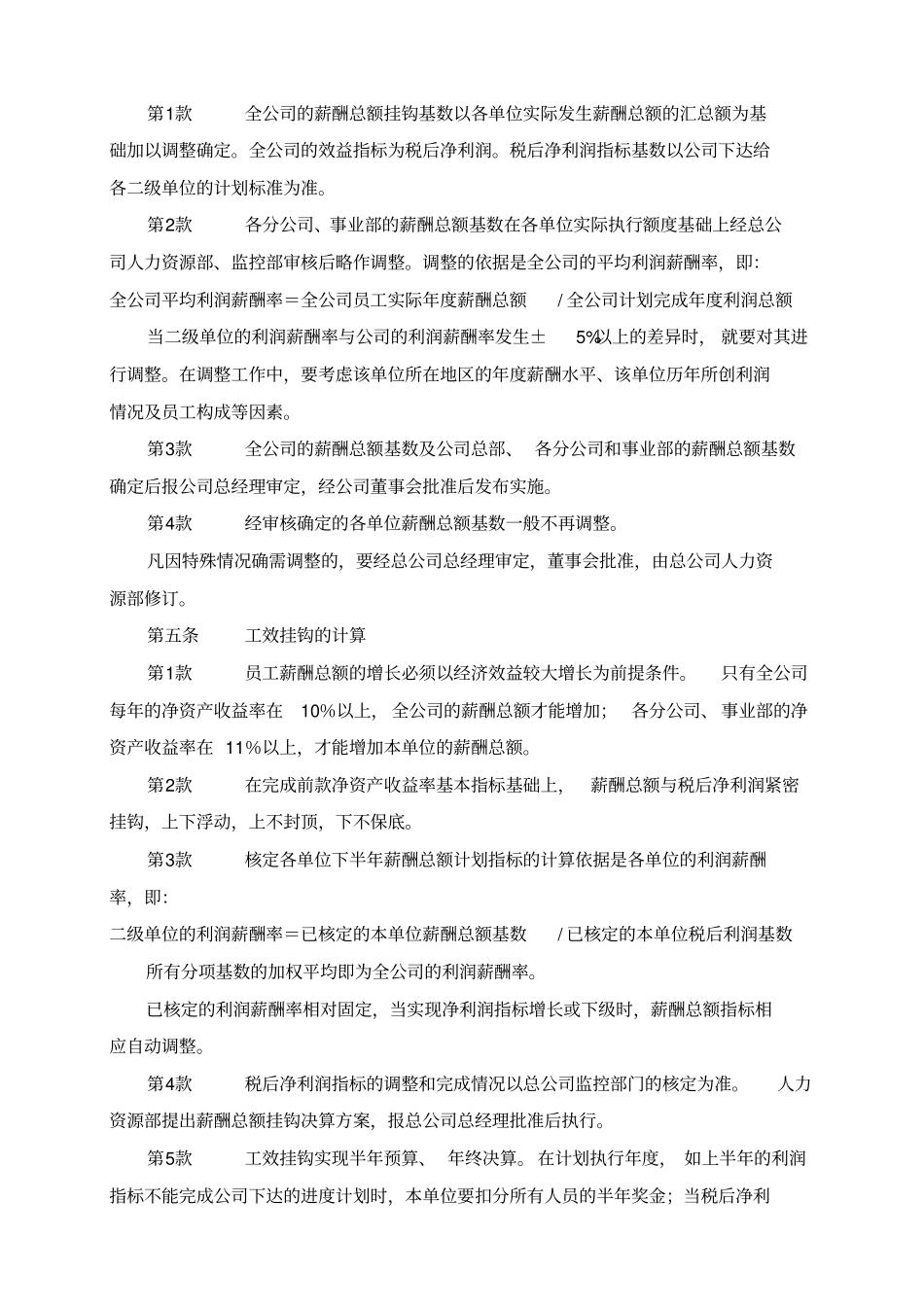
某股份有限公司(上市公司)薪酬管理制度以薪酬为杠杆激励员工为公司创造更高的价值是人力资源管理工作中的一项重要内容。以此,特做规定如下:第一条基本原则第1款本公司的薪酬分配制度必须贯彻按劳分配、奖勤罚懒和效率优先兼顾公平的三项基本原则第2款根据激励、高效的原则, 在薪酬分配中要把员工的收入与其为公司创造的效益及工作业绩挂钩,实行浮动考核。第3款根据简单、 适用的原则, 公司在简历供公平竞争、 能者上庸者下的用人制度及相应的岗位职务系列基础上,倡导实行岗位薪点薪酬制以及其它符合公司生产经营实际需要得薪酬分配方法。第二条管理规则第1款根据聘任、管理、考核、分配四权一体化的原则,公司总部各类人员、各分公司、各事业部的经理、副经理以及其他由总公司直接聘任的员工,其薪酬统一由总公司人力资源部管理,并实行统一的岗位薪点薪酬制。第2款各分公司、事业部聘任的人员薪酬分配办法由聘任单位根据本单位的工作实际需要,自行确定。第3款总公司的年度实发薪酬总额由董事会决定。总公司人力资源部根据总经理的指令对总公司的年度薪酬总额与总公司年度经济效益指标挂钩,实行浮动管理。第4款总公司对所属各分公司、 各事业部的薪酬总额与经济效益挂钩,实行浮动考核管理,并要求各分公司、事业部对所属单位实行工效挂钩考核管理。第三条薪酬总额的管理第1款总公司的年度薪酬总额计划由总公司人力资源部根据总公司主要经济指标完成情况,实施总量管理。薪酬总额及经济效益指标的核定分别由总公司人力资源部和监控部负责,由人力资源部汇总后于执行年度前两个月内包公司总经理审定,经董事会批准后发布实施。第2款公司总部及各分公司、 事业部的薪酬总额均要严格执行总公司年度分解计划。超工效挂钩指标支付薪酬或未经公司总部批准在薪酬总额外向员工个人发放钱物,均应视为越权行为,除追究有关人员的责任外,责任人还要收到经济处罚。第四条薪酬总额及效益指标基数的核定第1款全公司的薪酬总额挂钩基数以各单位实际发生薪酬总额的汇总额为基础加以调整确定。全公司的效益指标为税后净利润。税后净利润指标基数以公司下达给各二级单位的计划标准为准。第2款各分公司、事业部的薪酬总额基数在各单位实际执行额度基础上经总公司人力资源部、监控部审核后略作调整。调整的依据是全公司的平均利润薪酬率,即:全公司平均利润薪酬率=全公司员工实际年度薪酬总额/ 全公司计划完成年度利润总额当二级单位的利润薪酬率...

1、当您付费下载文档后,您只拥有了使用权限,并不意味着购买了版权,文档只能用于自身使用,不得用于其他商业用途(如 [转卖]进行直接盈利或[编辑后售卖]进行间接盈利)。
2、本站所有内容均由合作方或网友上传,本站不对文档的完整性、权威性及其观点立场正确性做任何保证或承诺!文档内容仅供研究参考,付费前请自行鉴别。
3、如文档内容存在违规,或者侵犯商业秘密、侵犯著作权等,请点击“违规举报”。

碎片内容

某股份有限公司上公司薪酬管理制度

您可能关注的文档

确认删除?
VIP
微信客服
  • 扫码咨询
会员Q群
  • 会员专属群点击这里加入QQ群
客服邮箱
回到顶部