电脑桌面
添加小米粒文库到电脑桌面
安装后可以在桌面快捷访问

核心筒钢结构结构设计方案VIP免费

核心筒钢结构结构设计方案_第1页
1/7
核心筒钢结构结构设计方案_第2页
2/7
核心筒钢结构结构设计方案_第3页
3/7
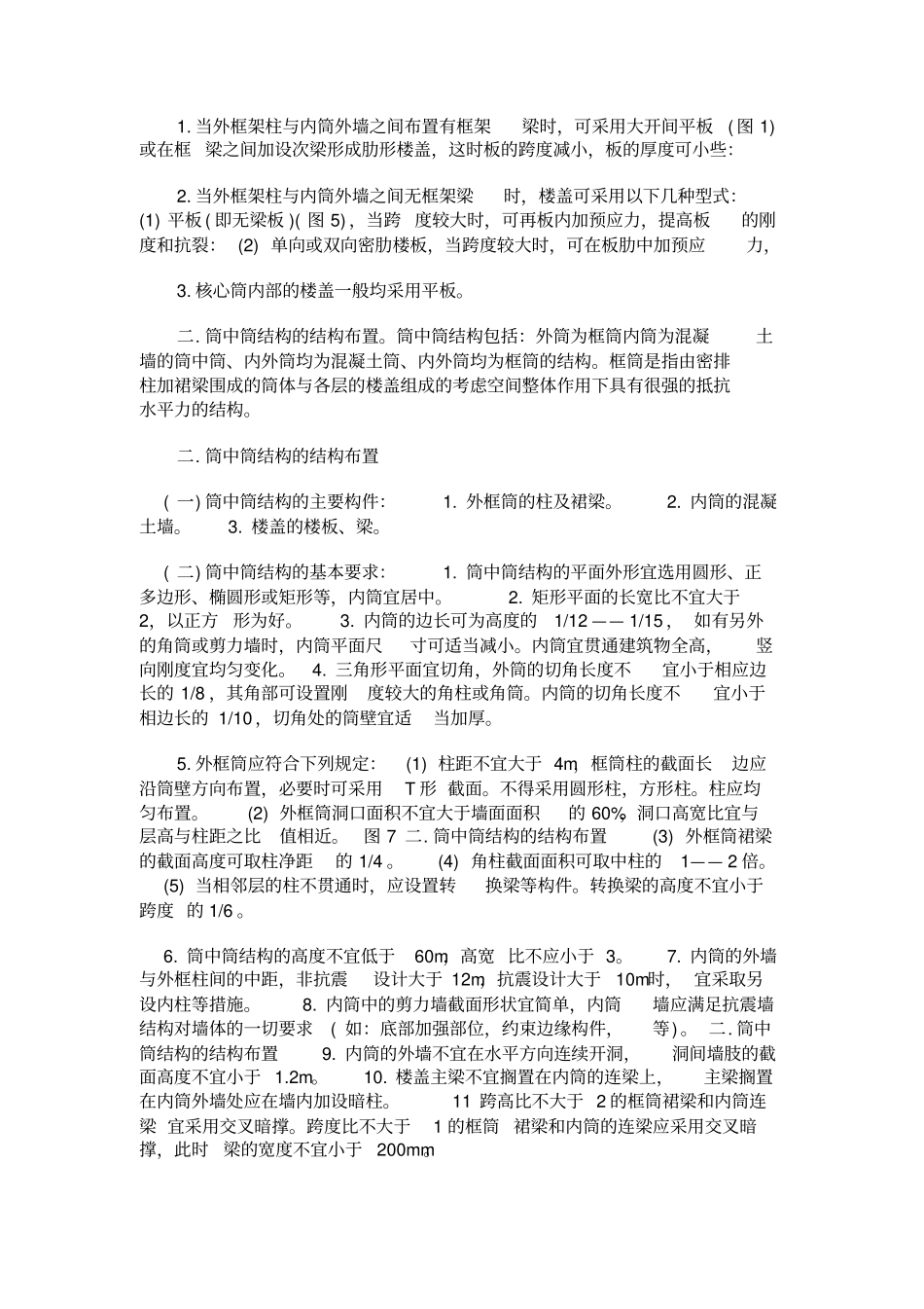
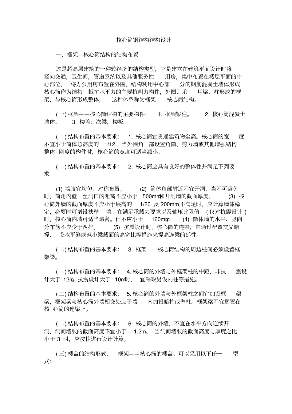
核心筒钢结构结构设计一、框架—核心筒结构的结构布置这是超高层建筑的一种较经济的结构类型,它是建立在建筑平面设计时将竖向交通,卫生间,管道系统以及其他服务性用房,集中布置在楼层平面的中心部位,将办公用房布置在外圈,结构利用中心部分的钢筋混凝土墙体形成核心筒作为结构抵抗水平力的主要抗侧力构件,外圈则采用梁、柱形成的框架,与核心筒形成整体,这种体系称为框架——核心筒结构。( 一) 框架——核心筒结构的主要构件: 1. 框架梁柱。 2. 核心筒混凝土墙体。 3. 楼盖:次梁,楼板。( 二) 结构布置的基本要求: 1. 核心筒宜贯通建筑物全高。核心筒的宽度不宜小于筒体总高度的1/12 ,当外围角部设置角筒、剪力墙或其他增强结构整体 刚度的构件时,核心筒的宽度可适当减小。( 二) 结构布置的基本要求: 2. 核心筒应具有良好的整体性并满足下列要求。(1) 墙肢宜均匀,对称布置。 (2) 筒体角部附近不宜开洞,当不可避免时,筒角内壁至洞口的距离不应小于500mm和开洞墙的截面厚度。 (3) 核心筒外墙的截面厚度不应小于层高的1/20 及 200mm,不满足时,应计算墙体稳定,必要时可增设扶壁墙。在满足承载力要求以及轴压比限值( 仅对抗震设计 ) 时,核心筒内墙可适当减薄。但不应小于160mm。 (4) 筒体墙的水平、竖向分布筋不应少于两排。 (5) 抗震设计时,核心筒的连梁,宜通过配置交叉暗撑、 设水平缝或减小梁载面的高宽比等措施来提高连梁的延性。( 二) 结构布置的基本要求: 3. 框架——核心筒结构的周边柱间必须设置框架梁。( 二) 结构布置的基本要求: 4. 核心筒的外墙与外框架柱的中距,非抗震设计大于 12m。抗震设计大于 10m时, 宜采取另设内柱等措施。( 二) 结构布置的基本要求: 5. 核心筒的外墙与外框架柱之间宜加设框架梁,框架梁与核心筒外墙相交处应于墙内加设暗柱或壁柱。框架梁不宜搁置在核 心筒的连梁上。( 二) 结构布置的基本要求: 6. 核心筒的外墙,不宜在水平方向连续开洞,洞间墙肢的截面高度不宜小于1.2m。 当洞间墙肢的截面高度与厚度之比小于 3 时,应按柱进行设计计算。( 三) 楼盖的结构形式:框架——核心筒的楼盖。可以采用以下任一型式:1. 当外框架柱与内筒外墙之间布置有框架梁时,可采用大开间平板( 图 1)或在框 梁之间加设次梁形成肋形楼盖,这时板的跨度减小,板的厚度可小些:2. 当外框架柱与内筒外墙之间无框架梁时,楼盖可采用以下几种型...

1、当您付费下载文档后,您只拥有了使用权限,并不意味着购买了版权,文档只能用于自身使用,不得用于其他商业用途(如 [转卖]进行直接盈利或[编辑后售卖]进行间接盈利)。
2、本站所有内容均由合作方或网友上传,本站不对文档的完整性、权威性及其观点立场正确性做任何保证或承诺!文档内容仅供研究参考,付费前请自行鉴别。
3、如文档内容存在违规,或者侵犯商业秘密、侵犯著作权等,请点击“违规举报”。

碎片内容

核心筒钢结构结构设计方案

您可能关注的文档

确认删除?
VIP
微信客服
  • 扫码咨询
会员Q群
  • 会员专属群点击这里加入QQ群
客服邮箱
回到顶部