电脑桌面
添加小米粒文库到电脑桌面
安装后可以在桌面快捷访问

MSDS包括16项内容VIP免费

MSDS包括16项内容_第1页
1/6
MSDS包括16项内容_第2页
2/6
MSDS包括16项内容_第3页
3/6
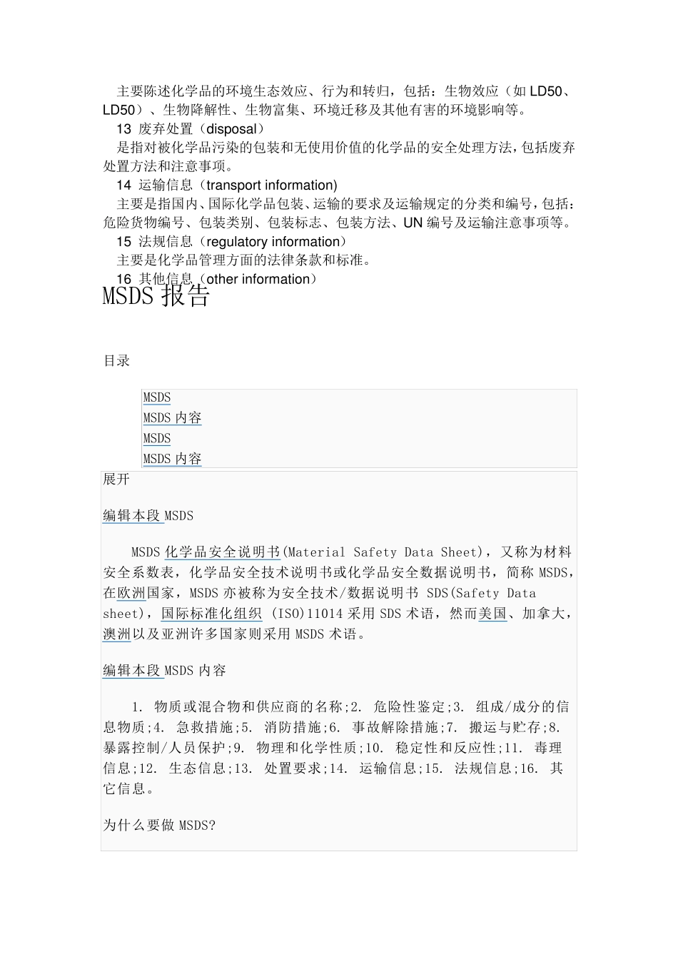
MSDS 包括16 项内容 现在基本上已经统一了 1 化学品及企业标识(chemical product and company identification) 主要标明化学品名称、生产企业名称、地址、邮编、电话、应急电话、传真和电子邮件地址等信息。 2 成分/组成信息(composition/information on ingredients) 标明该化学品是纯化学品还是混合物。纯化学品,应给出其化学品名称或商品名和通用名。混合物,应给出危害性组分的浓度或浓度范围。无论是纯化学品还是混合物,如果其中包含有害性组分,则应给出化学文摘索引登记号(CAS 号)。 3 危险性概述(haxards summarizing) 简要概述本化学品最重要的危害和效应,主要包括:危害类别、侵入途径、健康危害、环境危害、燃爆危险等信息。 4 急救措施(first-aid measures) 指作业人员意外的受到伤害时,所需采取的现场自救或互救的简要处理方法,包括:眼睛接触、皮肤接触、吸入、食入的急救措施。 5 消防措施(fire-fighting measures) 主要表示化学品的物理和化学特殊危险性,适合灭火介质,不合适的灭火介质以及消防人员个体防护等方面的信息,包括: 危险特性、灭火介质和方法,灭火注意事项等。 6 泄露应急处理(accidental release measures) 指化学品泄露后现场可采用的简单有效的应急措施、注意事项和消除方法,包括:应急行动、应急人员防护、环保措施、消除方法等内容。 7 操作处置与储存(handling and storage) 主要是指化学品操作处置和安全储存方面的信息资料,包括:操作处置作业中的安全注意事项、安全储存条件和注意事项。 8 接触控制/个体防护(exposure controls/personal protection) 在生产、操作处置、搬运和使用化学品的作业过程中,为保护作业人员免受化学品危害而采取的防护方法和手段。包括: 最高容许浓度、工程控制、呼吸系统防护、眼睛防护、身体防护、手防护、其他防护要求。 9 理化特性(physical and chemical properties) 主要描述化学品的外观及理化性质等方面的信息,包括: 外观与性状、ph 值、沸点、熔点、相对密度(水=1)、相对蒸气密度(空气=1)、饱和蒸气压、燃烧热、临界温度、临界压力、辛醇/水分配系数、闪点、引燃温度、爆炸极限、溶解性、主要用途和其他一些特殊理化性质。 10 稳定性和反应性(stability and reactivity 主要叙述化学品的稳定性和反应活性方面的信息,包括:稳定性、禁配物、应避免接触的条件、聚合危害、分...

1、当您付费下载文档后,您只拥有了使用权限,并不意味着购买了版权,文档只能用于自身使用,不得用于其他商业用途(如 [转卖]进行直接盈利或[编辑后售卖]进行间接盈利)。
2、本站所有内容均由合作方或网友上传,本站不对文档的完整性、权威性及其观点立场正确性做任何保证或承诺!文档内容仅供研究参考,付费前请自行鉴别。
3、如文档内容存在违规,或者侵犯商业秘密、侵犯著作权等,请点击“违规举报”。

碎片内容

MSDS包括16项内容

确认删除?
VIP
微信客服
  • 扫码咨询
会员Q群
  • 会员专属群点击这里加入QQ群
客服邮箱
回到顶部