电脑桌面
添加小米粒文库到电脑桌面
安装后可以在桌面快捷访问

XX集团公司考勤管理制度VIP专享VIP免费

XX集团公司考勤管理制度_第1页
1/7
XX集团公司考勤管理制度_第2页
2/7
XX集团公司考勤管理制度_第3页
3/7
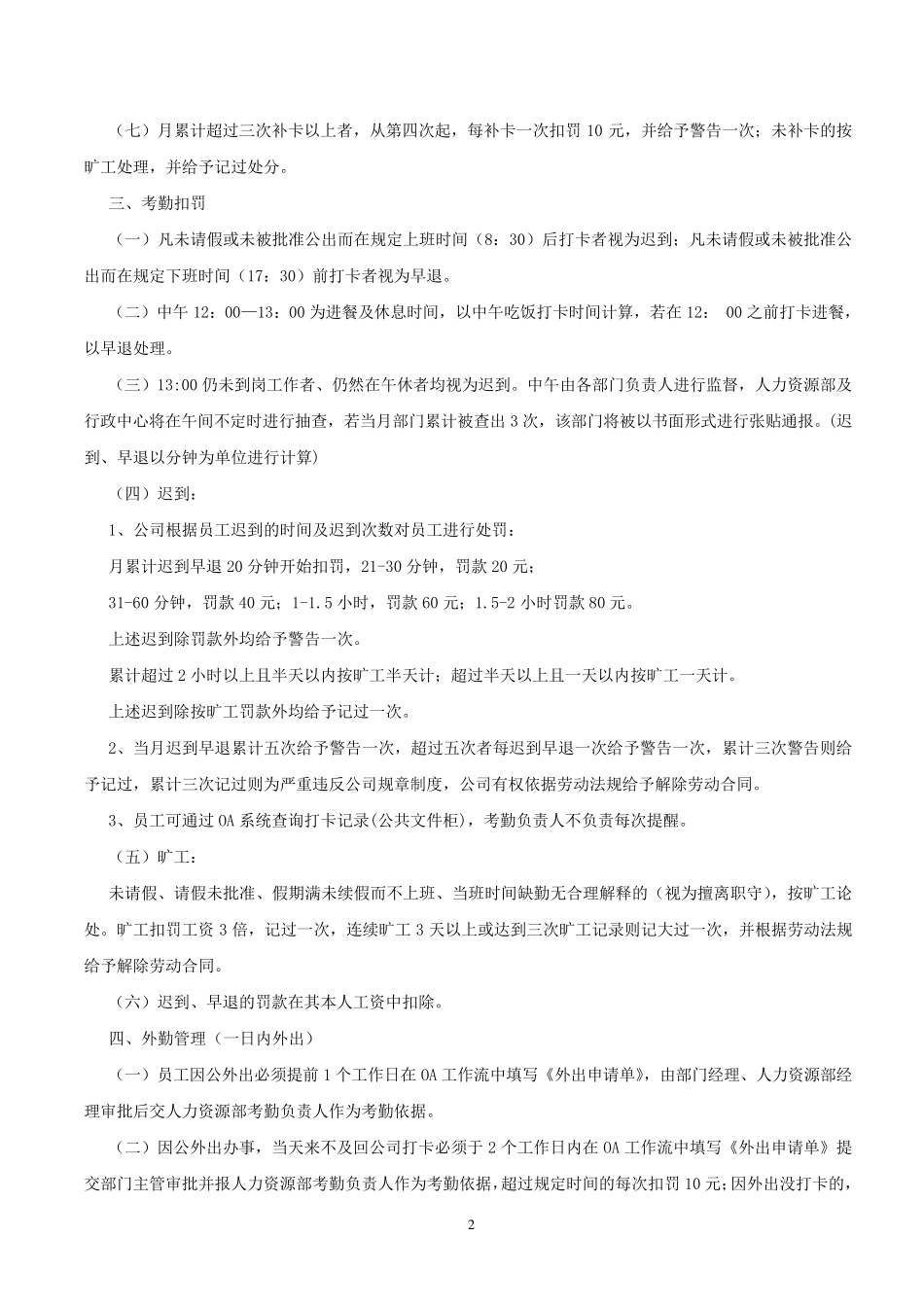
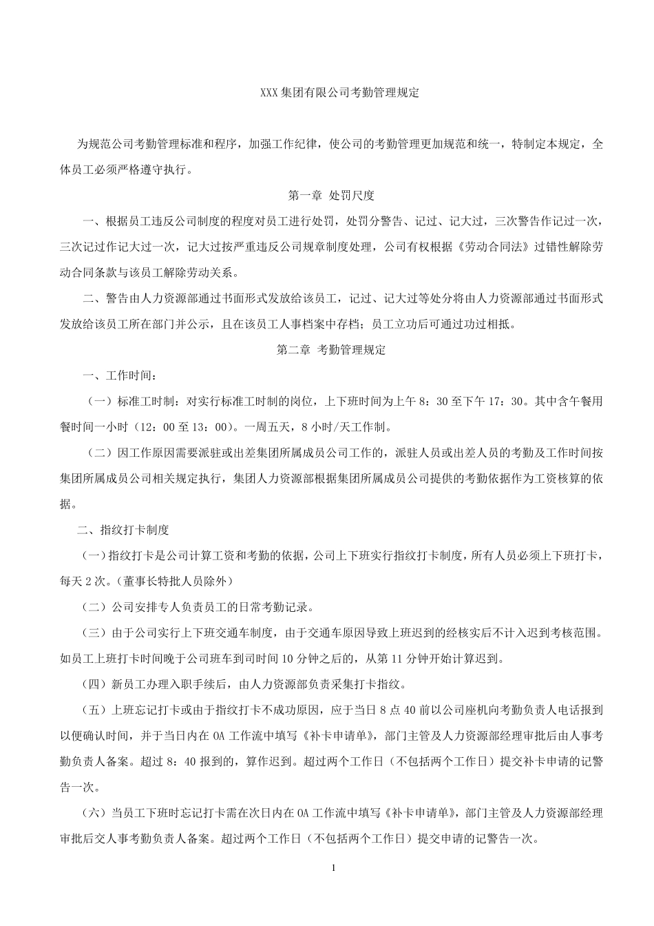
1 XXX 集团有限公司考勤管理规定 为规范公司考勤管理标准和程序,加强工作纪律,使公司的考勤管理更加规范和统一,特制定本规定,全体员工必须严格遵守执行。 第一章 处罚尺度 一、根据员工违反公司制度的程度对员工进行处罚,处罚分警告、记过、记大过,三次警告作记过一次,三次记过作记大过一次,记大过按严重违反公司规章制度处理,公司有权根据《劳动合同法》过错性解除劳动合同条款与该员工解除劳动关系。 二、警告由人力资源部通过书面形式发放给该员工,记过、记大过等处分将由人力资源部通过书面形式发放给该员工所在部门并公示,且在该员工人事档案中存档;员工立功后可通过功过相抵。 第二章 考勤管理规定 一、工作时间: (一)标准工时制:对实行标准工时制的岗位,上下班时间为上午8:30 至下午17:30。其中含午餐用餐时间一小时(12:00 至13:00)。一周五天,8 小时/天工作制。 (二)因工作原因需要派驻或出差集团所属成员公司工作的,派驻人员或出差人员的考勤及工作时间按集团所属成员公司相关规定执行,集团人力资源部根据集团所属成员公司提供的考勤依据作为工资核算的依据。 二、指 纹 打 卡 制度 (一)指 纹 打 卡 是 公司计 算工资和考勤的依据,公司上下班实行指 纹 打 卡 制度,所有人员必须上下班打 卡 ,每 天2 次。(董 事长 特批 人员除外 ) (二)公司安 排 专 人负 责 员工的日 常 考勤记录 。 (三)由于 公司实行上下班交 通车 制度,由于 交 通车 原因导 致 上班迟 到 的经 核实后不 计 入 迟 到 考核范围 。如 员工上班打 卡 时间晚 于 公司班车 到 司时间 10 分钟 之 后的,从 第11 分钟 开 始 计 算迟 到 。 (四 )新 员工办 理入 职 手 续 后,由人力资源部负 责 采 集打 卡 指 纹 。 (五)上班忘 记打 卡 或由于 指 纹 打 卡 不 成功原因,应 于 当 日 8 点 40 前 以 公司座 机 向 考勤负 责 人电 话 报 到以 便 确 认 时间,并于 当 日 内 在 OA 工作流 中填 写 《补 卡 申 请 单 》,部门主 管及人力资源部经 理审 批 后由人事考勤负 责 人备 案。超 过 8:40 报 到 的,算作迟 到 。超 过两 个 工作日 (不 包 括 两 个 工作日 )提交 补 卡 申 请 的记警告一次。 (六 )当 员工下班时忘 记打 卡 需在...

1、当您付费下载文档后,您只拥有了使用权限,并不意味着购买了版权,文档只能用于自身使用,不得用于其他商业用途(如 [转卖]进行直接盈利或[编辑后售卖]进行间接盈利)。
2、本站所有内容均由合作方或网友上传,本站不对文档的完整性、权威性及其观点立场正确性做任何保证或承诺!文档内容仅供研究参考,付费前请自行鉴别。
3、如文档内容存在违规,或者侵犯商业秘密、侵犯著作权等,请点击“违规举报”。

碎片内容

XX集团公司考勤管理制度

确认删除?
VIP
微信客服
  • 扫码咨询
会员Q群
  • 会员专属群点击这里加入QQ群
客服邮箱
回到顶部