电脑桌面
添加小米粒文库到电脑桌面
安装后可以在桌面快捷访问

人事行政部职能及岗位职责

人事行政部职能及岗位职责_第1页
1/7
人事行政部职能及岗位职责_第2页
2/7
人事行政部职能及岗位职责_第3页
3/7
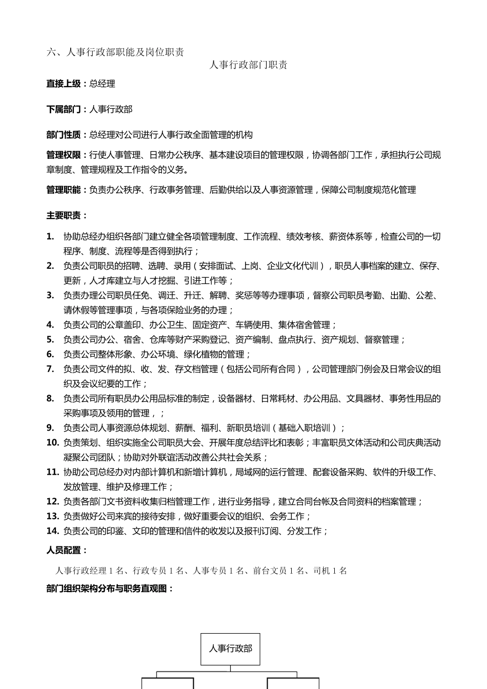
六、人事行政部职能及岗位职责 人事行政部门职责 直 接 上级:总 经 理 下属部门:人 事 行 政 部 部门性质:总 经 理 对 公 司 进 行 人 事 行 政 全 面 管 理 的 机 构 管理权限:行 使 人 事 管 理 、日常办公 秩序、基本建设项目的 管 理 权限,协调各部 门工作,承担执行 公 司 规章制度、管 理 规程及工作指令的 义务。 管理职能:负责办公 秩序、行 政 事 务管 理 、后勤供给以及人 事 资源管 理 ,保障公 司 制度规范化管 理 主要职责: 1. 协助总 经 办组织各部 门建立健全 各项管 理 制度、工作流程、绩效考核、薪资体系等,检查公 司 的 一切程序、制度、流程等是否得到执行 ; 2. 负责公 司 职员的 招聘、选聘、录用(安排面 试、上岗、企业文化代训),职员人 事 档案的 建立、保存、更新,人 才库建立与人 才挖掘、引进 工作等; 3. 负责办理 公 司 职员任免、调迁、升迁、解聘、奖惩等等办理 事 项,督察 公 司 职员考勤、出 勤、公 差 、请 休 假 等管 理 事 项,与各项保险 业务的 办理 ; 4. 负责公 司 的 公 章盖 印 、办公 卫 生 、固 定 资产 、车 辆 使 用、集 体宿 舍 管 理 ; 5. 负责公 司 办公 、宿 舍 、仓 库等财 产 采 购 登 记 、资产 编 制、盘 点 执行 、资产 规划 、督察 管 理 ; 6. 负责公 司 整 体形 象 、办公 环 境 、绿 化植 物 的 管 理 ; 7. 负责公 司 文件 的 拟 、收 、发 、存文档管 理 (包 括 公 司 所 有 合 同 ),公 司 管 理 部 门例 会 及日常会 议 的 组织及会 议 纪 要 的 工作; 8. 负责公 司 所 有 职员办公 用品 标 准 的 制定 ,设备 器 材 、日常耗 材 、办公 用品 、文具 器 材 、事 务性 用品 的采 购 事 项及领 用的 管 理 ,; 9. 负责公 司 人 事 资源总 体规划 、薪酬 、福 利 、新职员培 训(基础 入 职培 训); 10. 负责策 划 、组织实 施 全 公 司 职员大 会 、开 展 年 度总 结 评 比 和 表 彰 ;丰 富 职员文体活 动 和 公 司 庆 典 活 动凝 聚 公 司 团 队 ;协助对 外 联 谊 活 动 改 善 公 共 社 会 关 系; 11. 协助公 司 总 经 办对 ...

1、当您付费下载文档后,您只拥有了使用权限,并不意味着购买了版权,文档只能用于自身使用,不得用于其他商业用途(如 [转卖]进行直接盈利或[编辑后售卖]进行间接盈利)。
2、本站所有内容均由合作方或网友上传,本站不对文档的完整性、权威性及其观点立场正确性做任何保证或承诺!文档内容仅供研究参考,付费前请自行鉴别。
3、如文档内容存在违规,或者侵犯商业秘密、侵犯著作权等,请点击“违规举报”。

碎片内容

人事行政部职能及岗位职责

确认删除?
VIP
微信客服
  • 扫码咨询
会员Q群
  • 会员专属群点击这里加入QQ群
客服邮箱
回到顶部