电脑桌面
添加小米粒文库到电脑桌面
安装后可以在桌面快捷访问

人教版五年级上学期数学总复习资料大全

人教版五年级上学期数学总复习资料大全_第1页
1/20
人教版五年级上学期数学总复习资料大全_第2页
2/20
人教版五年级上学期数学总复习资料大全_第3页
3/20
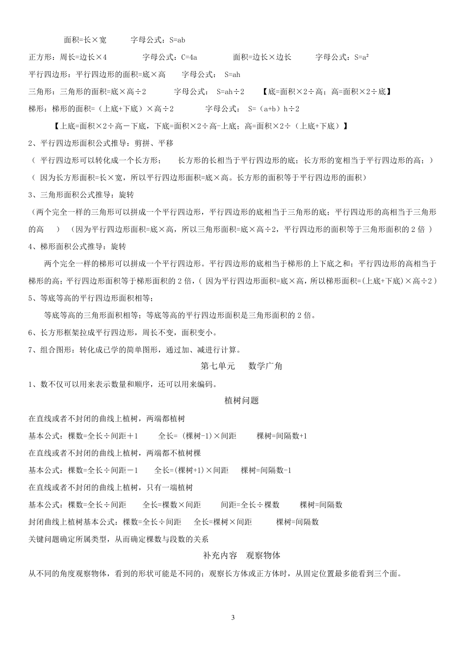
1 五年级上学期数学总复习资料 第一单元 小数乘法 1、小数乘整数:意义——求几个相同加数的和的简便运算。 如:1.5×3 表示 1.5 的3 倍是多少或 3 个1.5 的和的简便运算。 计算方法:先把小数扩大成整数;按整数乘法的法则算出积;再看因数中一共有几位小数,就从积的右边起数出几位点上小数点。 2、小数乘小数:意义——就是求这个数的几分之几是多少。 如:1.5×0.8 就是求1.5 的十分之八是多少。 或 1.5×1.8 就是求1.5 的1.8 倍是多少。 计算方法:先把小数扩大成整数;按整数乘法的法则算出积;再看因数中一共有几位小数,就从积的右边起数出几位点上小数点。 注意:计算结果中,小数部分末尾的0 要去掉,把小数化简;小数部分位数不够时,要用 0 占位。 3、规律: 一个数(0 除外)乘大于 1 的数,积比原来的数大;一个数(0 除外)乘小于 1 的数,积比原来的数小。 4、求近似数的方法一般有三种: ⑴四舍五入法;⑵进一法;⑶去尾法 5、计算钱数,保留两位小数,表示计算到分。保留一位小数,表示计算到角。 6、(P11)小数四则运算顺序跟整数是一样的。 7、运算定律和性质: 加法:加法交换 a+b=b+a 加法结合律 (a+b)+c=a+(b+c) 减法:减法性质 a-b-c=a-(b+c) a-(b-c)=a-b+c 乘法:乘法交换律:a×b=b×a 乘法结合律:(a×b)×c=a×(b×c) 乘法分配律:(a+b)×c=a×c+b×c【(a-b)×c=a×c-b×c】 除法:除法性质 a÷b÷c=a÷(b×c) 第二单元 位置 数对(a,b) a表示第几列 b表示第几行 列横数行竖数 第三单元 小数除法 1、小数除法的意义:已知两个因数的积与其中的一个因数,求另一个因数的运算。 如:0.6÷0.3 表示已知两个因数的积 0.6 与其中的一个因数0.3,求另一个因数的运算。 2、小数除以整数的计算方法(P16): 小数除以整数,按整数除法的方法去除。,商的小数点要和被除数的小数点对齐。 整数部分不够除,商0,点上小数点。如果有余数,要添0 再除。 3、除数是小数的除法的计算方法:先将除数和被除数扩大相同的倍数,使除数变成整数,再按“除数是整数的小数除法”的法则进行计算。 注意:如果被除数的位数不够,在被除数的末尾用 0 补 足 。 2 4、 在 实 际 应 用 中 , 小 数 除 法 所 得 的 商 也 可 以 根 据 需 要 用 “ 四 舍 五 入 ” 法 保 留 一 定 的 小 数 位 数 , 求 出 商 的 近...

1、当您付费下载文档后,您只拥有了使用权限,并不意味着购买了版权,文档只能用于自身使用,不得用于其他商业用途(如 [转卖]进行直接盈利或[编辑后售卖]进行间接盈利)。
2、本站所有内容均由合作方或网友上传,本站不对文档的完整性、权威性及其观点立场正确性做任何保证或承诺!文档内容仅供研究参考,付费前请自行鉴别。
3、如文档内容存在违规,或者侵犯商业秘密、侵犯著作权等,请点击“违规举报”。

碎片内容

人教版五年级上学期数学总复习资料大全

小辰4+ 关注
实名认证
内容提供者

出售各种资料和文档

相关文档

确认删除?
VIP
微信客服
  • 扫码咨询
会员Q群
  • 会员专属群点击这里加入QQ群
客服邮箱
回到顶部