电脑桌面
添加小米粒文库到电脑桌面
安装后可以在桌面快捷访问

人民银行考试题库

人民银行考试题库_第1页
1/12
人民银行考试题库_第2页
2/12
人民银行考试题库_第3页
3/12
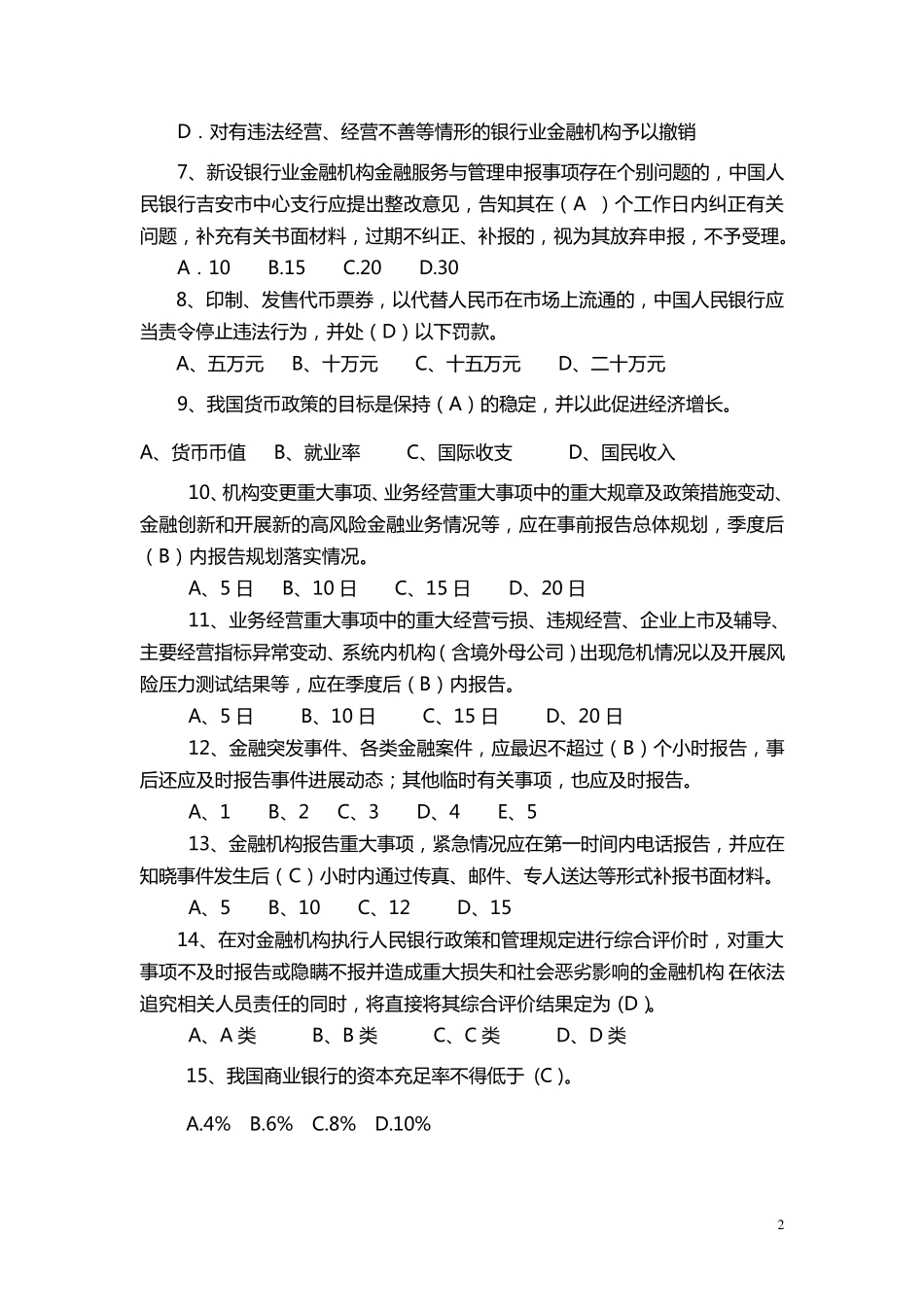
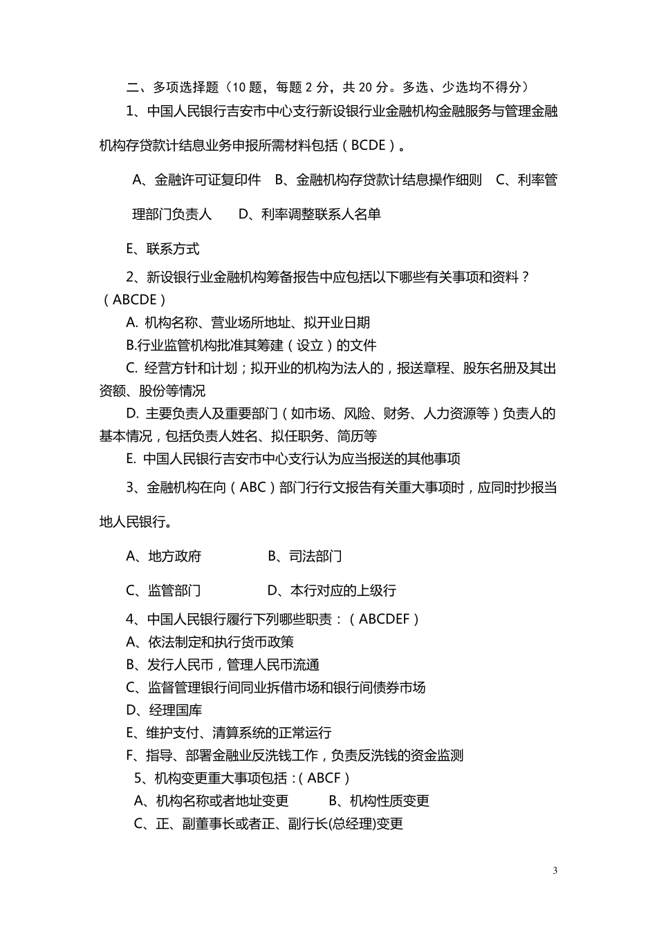
1 一、单项选择题(15 题,每题 2 分,共 30 分) 1 、中 国 人 民 银 行 吉 安 市 中 心 支 行 对 新 设 银 行 业 金 融 机 构 金 融 服 务 与 管 理 的申 报 , 实 行 ( C) 方 式 。 A. 集 中 受 理 、 分 项 办 理 、 分 级 审 批 B. 集 中 核 验 、 分 级 审 批 、 集 中 受 理 C. 集 中 受 理 、 分 项 办 理 、 集 中 核 验 、 分 级 审 批 2、 《 中 国 人 民 银 行 吉 安 市 中 心 支 行 新 设 银 行 业 金 融 机 构 金 融 服 务 与 管 理 实施 细 则 》 中 的 “新 设 银 行 业 金 融 机 构 ”是指( A) A. 在吉 安 市 设 立银 行 业 金 融 机 构 法人 机 构 ;吉 安 市 内外的 银 行 业 金 融 机 构在吉 安 市 设 立区域分 行 、 支 行 或其他分 支 机 构 ;在吉 安 市 内改制、 合并或分 立银行 业 金 融 机 构 法人 机 构 或分 支 机 构 B. 在吉 安 市 设 立银 行 业 金 融 机 构 法人 机 构 ;在吉 安 市 内改制、 合并或分 立银 行 业 金 融 机 构 法人 机 构 或分 支 机 构 C. 吉 安 市 内外的 银 行 业 金 融 机 构 在吉 安 市 设 立区域分 行 、 支 行 或其他分 支机 构 ;在吉 安 市 内改制、 合并或分 立银 行 业 金 融 机 构 法人 机 构 或分 支 机 构 3、 中 华人 民 共和国 反洗钱法( C) 第十届全国 人 民 代表大会常务 委员会第二十四次会议通过。 A.2006 年 10 月 31 日 B.2007 年 10 月 31 日 C.2006 年 10 月 1 日 D.2005 年 10 月 1 日 4、 2012 年我国 实 行 的 是( D) 的 货币政策 A. 从紧 B.宽松 C. 适度宽松 D.稳健 5、 新 设 银 行 业 金 融 机 构 获监管 部门批 准筹建后, 应当在( D ) 日以内以正式 文件向人 民 银 行 提交有关筹备 工 作 的 报 告 ,并接 洽 加 入 人 民 银 行 金 融 服 务 和管 理 体 系 的 事 宜 。 A.15 B.20 C.25 D.30 6、 属 于 中 国 人 民 银 行 职 责 的 是( C )。 A. 制定 银 行 业 金 融 机 构 的 审 慎 经 营 规 则 B. 统...

1、当您付费下载文档后,您只拥有了使用权限,并不意味着购买了版权,文档只能用于自身使用,不得用于其他商业用途(如 [转卖]进行直接盈利或[编辑后售卖]进行间接盈利)。
2、本站所有内容均由合作方或网友上传,本站不对文档的完整性、权威性及其观点立场正确性做任何保证或承诺!文档内容仅供研究参考,付费前请自行鉴别。
3、如文档内容存在违规,或者侵犯商业秘密、侵犯著作权等,请点击“违规举报”。

碎片内容

人民银行考试题库

您可能关注的文档

确认删除?
VIP
微信客服
  • 扫码咨询
会员Q群
  • 会员专属群点击这里加入QQ群
客服邮箱
回到顶部