电脑桌面
添加小米粒文库到电脑桌面
安装后可以在桌面快捷访问

初中物理欧姆定律计算题专题训练(经典、全面、附答案)

初中物理欧姆定律计算题专题训练(经典、全面、附答案)_第1页
1/10
初中物理欧姆定律计算题专题训练(经典、全面、附答案)_第2页
2/10
初中物理欧姆定律计算题专题训练(经典、全面、附答案)_第3页
3/10
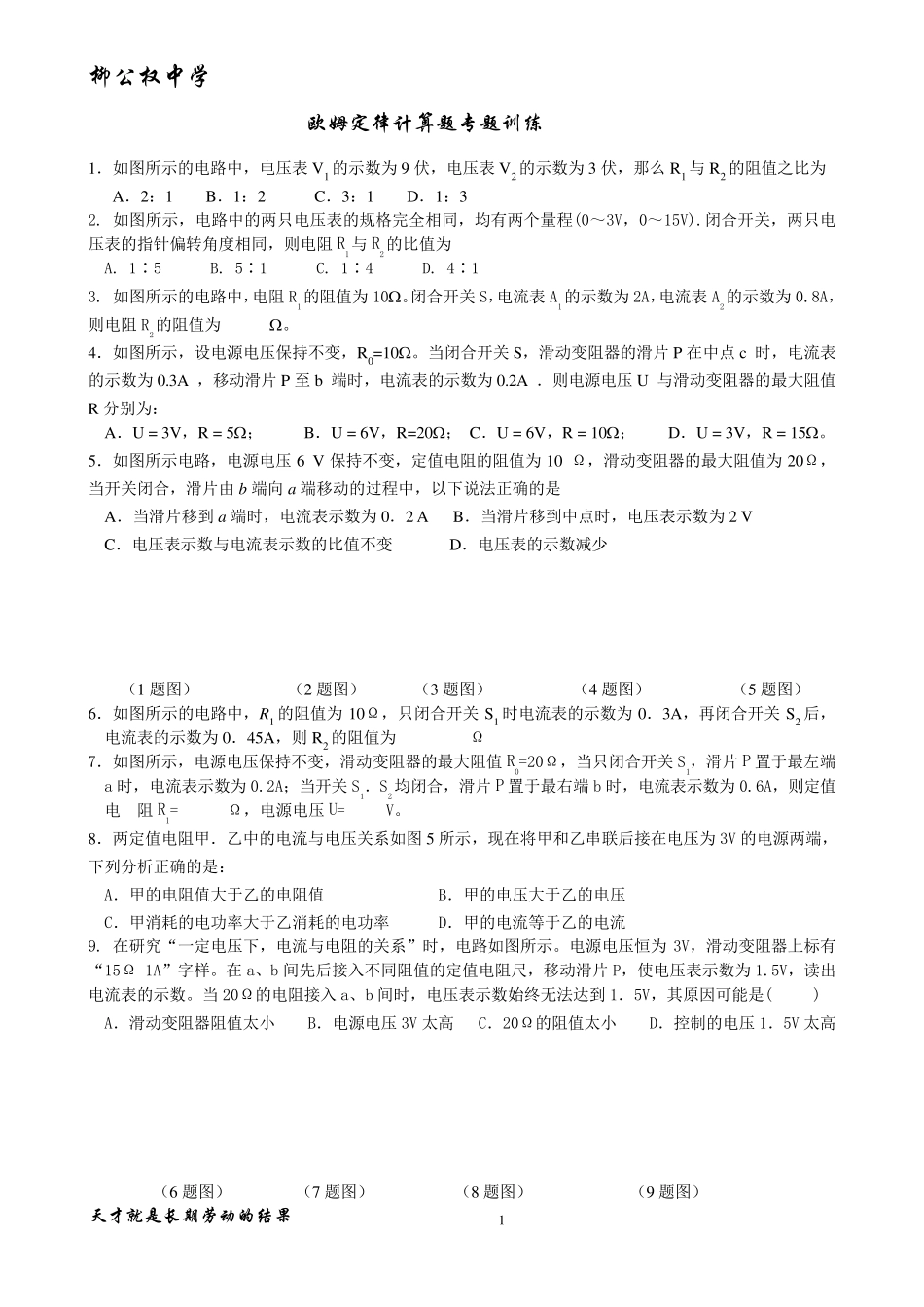
柳 公 权 中 学 天 才 就 是 长 期 劳 动 的 结 果 1 欧 姆 定 律 计 算 题 专 题 训 练 1.如图所示的电路中,电压表V1 的示数为9 伏,电压表V2 的示数为3 伏,那么R1 与R2 的阻值之比为 A.2:1 B.1:2 C.3:1 D.1:3 2. 如图所示,电路中的两只电压表的规格完全相同,均有两个量程(0~3V,0~15V).闭合开关,两只电压表的指针偏转角度相同,则电阻R1与R2的比值为 A. 1∶5 B. 5∶1 C. 1∶4 D. 4∶1 3. 如图所示的电路中,电阻R1的阻值为10。闭合开关S,电流表A1的示数为2A,电流表A2的示数为0.8A,则电阻R2的阻值为 。 4.如图所示,设电源电压保持不变,R0=10。当闭合开关S,滑动变阻器的滑片P 在中点c 时,电流表的示数为0.3A ,移动滑片P 至b 端时,电流表的示数为0.2A .则电源电压U 与滑动变阻器的最大阻值R 分别为: A.U = 3V,R = 5; B.U = 6V,R=20; C.U = 6V,R = 10; D.U = 3V,R = 15。 5.如图所示电路,电源电压6 V 保持不变,定值电阻的阻值为10 Ω,滑动变阻器的最大阻值为20Ω,当开关闭合,滑片由 b端向 a端移动的过程中,以下说法正确的是 A.当滑片移到 a端时,电流表示数为0.2 AB.当滑片移到中点时,电压表示数为2 V C.电压表示数与电流表示数的比值不变 D.电压表的示数减少 (1 题图) (2 题图) (3 题图) (4 题图) (5 题图) 6.如图所示的电路中,R1 的阻值为10Ω,只闭合开关S1 时电流表的示数为0.3A,再闭合开关S2 后,电流表的示数为0.45A,则R2 的阻值为 Ω 7.如图所示,电源电压保持不变,滑动变阻器的最大阻值R0=20Ω,当只闭合开关S1,滑片P 置于最左端a 时,电流表示数为0.2A;当开关S1.S2均闭合,滑片P 置于最右端b 时,电流表示数为0.6A,则定值电 阻R1= Ω,电源电压U= V。 8.两定值电阻甲.乙中的电流与电压关系如图5 所示,现在将甲和乙串联后接在电压为3V 的电源两端,下列分析正确的是: A.甲的电阻值大于乙的电阻值 B.甲的电压大于乙的电压 C.甲消耗的电功率大于乙消耗的电功率 D.甲的电流等于乙的电流 9. 在研究“一定电压下,电流与电阻的关系”时,电路如图所示。电源电压恒为3V,滑动变阻器上标有“15Ω 1A”字样。在a、b 间先后接入不同阻值的定值电阻尺,移动滑片P,使电压表示数为1.5V,读出电流表的示数。当20Ω的...

1、当您付费下载文档后,您只拥有了使用权限,并不意味着购买了版权,文档只能用于自身使用,不得用于其他商业用途(如 [转卖]进行直接盈利或[编辑后售卖]进行间接盈利)。
2、本站所有内容均由合作方或网友上传,本站不对文档的完整性、权威性及其观点立场正确性做任何保证或承诺!文档内容仅供研究参考,付费前请自行鉴别。
3、如文档内容存在违规,或者侵犯商业秘密、侵犯著作权等,请点击“违规举报”。

碎片内容

初中物理欧姆定律计算题专题训练(经典、全面、附答案)

您可能关注的文档

确认删除?
VIP
微信客服
  • 扫码咨询
会员Q群
  • 会员专属群点击这里加入QQ群
客服邮箱
回到顶部