电脑桌面
添加小米粒文库到电脑桌面
安装后可以在桌面快捷访问

办公室6S管理制度(最终版)

办公室6S管理制度(最终版)_第1页
1/7
办公室6S管理制度(最终版)_第2页
2/7
办公室6S管理制度(最终版)_第3页
3/7
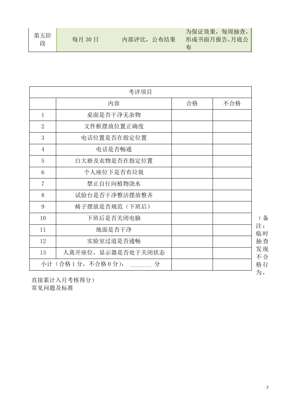
1 办公室6S 管理制度 为了保证公司全体同事都能有一个舒适、清爽的办公环境,减少因为环境因素带来的干扰作用,保证高效的工作状态,自本制度签发之日起开始将在全公司推行“办公室6S 管理制度”,并在次月全面执行。 第一章 6S 管理的定义 1.1 6S 管理的概念 6S 管理即指 整理、整顿、清扫、清洁、修养和安全。 1.2 6S 管理的内容 ⑴ 整理:首先,对工作现场物品进行分类处理,区分为必要物品和非必要物品、常用物品和非常用物品、一般物品和贵重物品等; ⑵ 整顿:对非必要物品果断丢弃,对必要物品要妥善保存,使工作现场秩序昂然、井井有条;并能经常保持良好状态。这样才能做到想要什么,即刻便能拿到,有效地消除寻找物品的时间浪费和手忙脚乱; ⑶ 清扫:对各自岗位周围、办公设施进行彻底清扫、清洗 ,保持无 垃 圾 、无 脏 污 ; ⑷ 清洁:维 护 清扫后 的整洁状态; ⑸ 修养:将上 述 四 项 内容切 实 执行、持之以 恒 ,从 而 养成 习 惯 ; ⑹ 安全:上 述 一切 活 动 ,始终 贯 彻一个宗 旨 :安全第一; 第二 章 实 行6S 管理的目 的 2.1 实 行6S 管理,是 理顺 工作现场秩序和提 高工作效率 的重要管理手段 。 2.2 将6S 管理引 用到办公室管理,能有效地加 速 办公室工作环境和工作状况 的调 整及 改良,最 终 结 果:提 高了工作效率 ;同时置 身 于 优 美 的办公环境,也 有一种 美 的感 受 。 2.3 办公室代 表 公司的窗 口 ,为了发挥 窗 口 的作用,树 立 企 业 良好的对内对外 形 象 。 第三 章 6S 管理具 体规 定 3.1 责 任 部 门 行政 部 统 一领 导 公司办公室6S 的推动 工作,对各部 门 6S 开展 情 况 进行指导 、监 督 、检查 、评 比 、奖 罚 和公布 。从 2 月正 式 开始推行以 后 ,每 周指派 专 人 进行抽 查 ,月底进行公布 。 3.2 责 任 区 ⑴ 个人 责 任 区是 指个人 的桌 面、抽 屉 、电 脑 、文 件 柜 以 及 个人 办公桌 周边 的地面。每个人 均 有责 任 做好个人 责 任 区的6S 工作; ⑵ 公共 责 任 区是 指走 廊 、公共 通 道 、楼 梯 口 、洗 手间和未 分配 到部 门 的办公区域 。公共 责 任 区的6S 工作由 人 资 行政 部 制定标 准 ,并指定专 人 管理。会 议 室...

1、当您付费下载文档后,您只拥有了使用权限,并不意味着购买了版权,文档只能用于自身使用,不得用于其他商业用途(如 [转卖]进行直接盈利或[编辑后售卖]进行间接盈利)。
2、本站所有内容均由合作方或网友上传,本站不对文档的完整性、权威性及其观点立场正确性做任何保证或承诺!文档内容仅供研究参考,付费前请自行鉴别。
3、如文档内容存在违规,或者侵犯商业秘密、侵犯著作权等,请点击“违规举报”。

碎片内容

办公室6S管理制度(最终版)

确认删除?
VIP
微信客服
  • 扫码咨询
会员Q群
  • 会员专属群点击这里加入QQ群
客服邮箱
回到顶部