电脑桌面
添加小米粒文库到电脑桌面
安装后可以在桌面快捷访问

福建报考流程图模板VIP专享

福建报考流程图模板_第1页
1/16
福建报考流程图模板_第2页
2/16
福建报考流程图模板_第3页
3/16
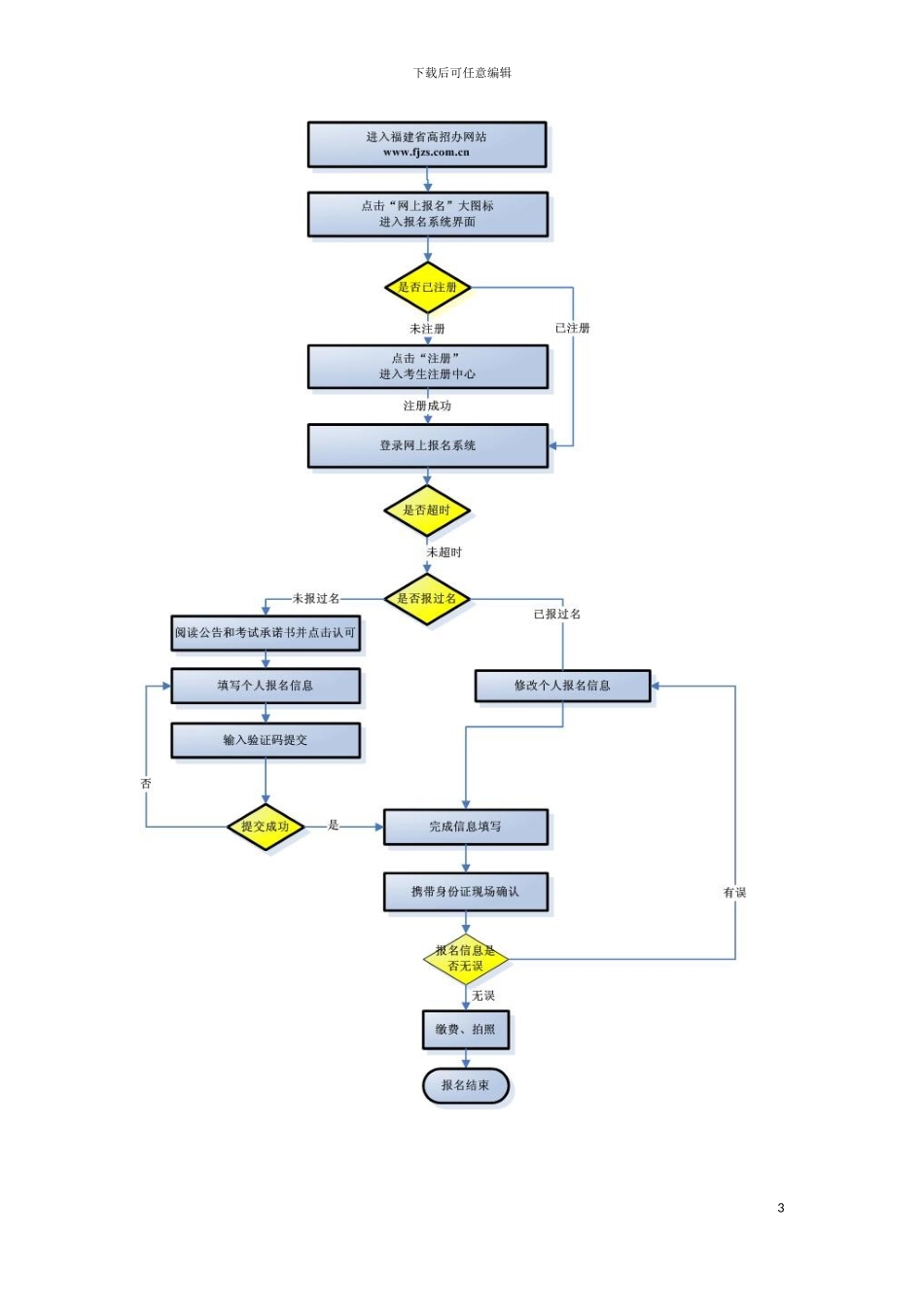
下载后可任意编辑福建报考流程图1下载后可任意编辑1报考流程图2下载后可任意编辑3下载后可任意编辑2注册1. 打开网上报名系统。方法一: 进入福建省招考在线网站点击”网上报名”。方法二: 在 IE 浏览器中键入如下地址, 点击注册。 2. 阅读《 福建省高等学校招生报考简章》, 10 秒后点击”同意”按钮。4下载后可任意编辑 3. 设置登录账号、 用户名称、 密码、 密码问题及答案( 用于用户找回密码、 邮箱地址、 手机号码) , 输入完成后, 点击”提交”按钮。4.注册成功5先输入登录账号 , 推举使用身份证号码。输入完点击”检查唯一性”请完整输入用户信息, 便于找回密码。密码设置 ( 需输入 6-30 位密码 , 需注意输入时的全角、 半角状态 ) 1. 低 : 全为数字、 或全为字母 ; 2. 中 : 数字和字母 , 如 : 8813zyy( 推举 ) 3. 高 : 数字、 字母和特别字符 , 如” .” 、 ” /” 、 ” \” 下载后可任意编辑3登录1. 登录: 在登录界面输入已注册的用户名、 密码及验证码, 点击”登录”按钮。6下载后可任意编辑 (IE 6.0 版本) (IE 7.0 以上版本)2. 忘记密码: 在登录界面点击”忘记密码”按钮。 7安全证书 , 点击”是”安全证书 , 点击”继续浏览”注 : 今年未提供”短信取回”功能。1.2.下载后可任意编辑 4考生预报名4.1预报名1. 登录后进入考生预报名页面, 点击左侧的”预报名表”按钮。2. 阅读完《考生报名须知》后, 关闭提示页面。8确认信息将发送到注册邮箱。1.3.4.5.下载后可任意编辑3. 完整填写考生详细信息。92.需正确输入身份证号查询报名地区后 , 选择报名确认点 , 请参看下图( 1) 选择报名确认点请输入详细收件地址下载后可任意编辑(1) 选择报名确认点。 10输入完成后 , 点击”提交”1. 选择所在地市2. 选择所在区县3. 点击”搜索”4. 选择确认点选择考生类别 , 请参照下图( 2) 选择考试类别选择报考科类 , 请参照下图( 3) 选择报考科类选择选考语种 , 请参照下图( 4) 选择选考语种下载后可任意编辑(2) 选择考生类别。(3) 选择报考科类。(4) 选择选考语种。2. 确认填报信息。 11选择考生类别 : 城镇应届、 农村应届、 城镇往届、 农村往届1. 选择是普通高考 , 或高职单招2. 选择考生的科类 , 如文史、 理工等。选择选考语种 : 如英语、 俄语、 日语等 , 点击”选择”。下载后可任意编...

1、当您付费下载文档后,您只拥有了使用权限,并不意味着购买了版权,文档只能用于自身使用,不得用于其他商业用途(如 [转卖]进行直接盈利或[编辑后售卖]进行间接盈利)。
2、本站所有内容均由合作方或网友上传,本站不对文档的完整性、权威性及其观点立场正确性做任何保证或承诺!文档内容仅供研究参考,付费前请自行鉴别。
3、如文档内容存在违规,或者侵犯商业秘密、侵犯著作权等,请点击“违规举报”。

碎片内容

福建报考流程图模板

确认删除?
VIP
微信客服
  • 扫码咨询
会员Q群
  • 会员专属群点击这里加入QQ群
客服邮箱
回到顶部