电脑桌面
添加小米粒文库到电脑桌面
安装后可以在桌面快捷访问

工艺处处长职位说明书模板

工艺处处长职位说明书模板_第1页
1/4
工艺处处长职位说明书模板_第2页
2/4
工艺处处长职位说明书模板_第3页
3/4
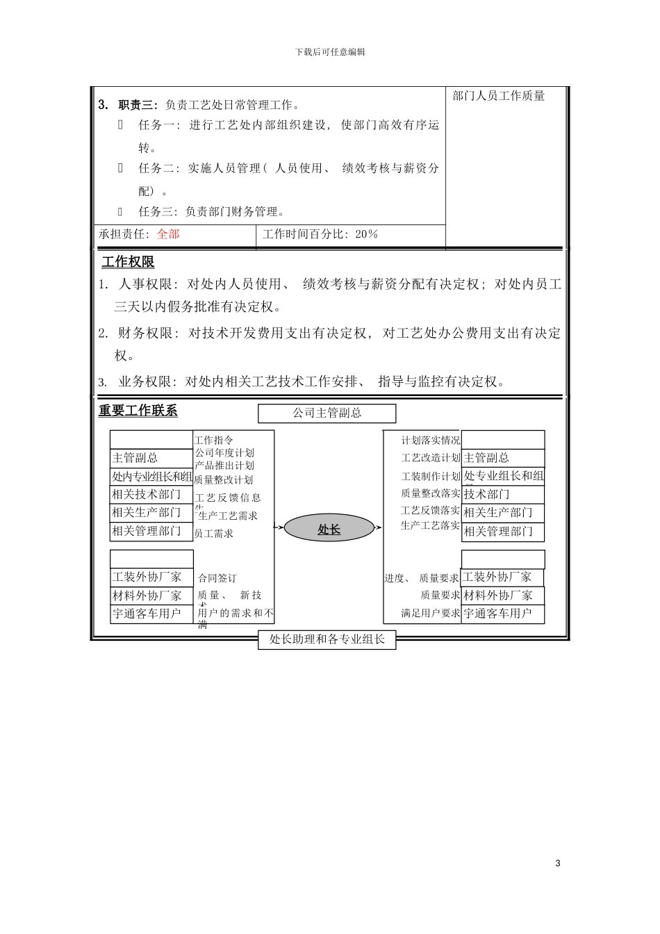
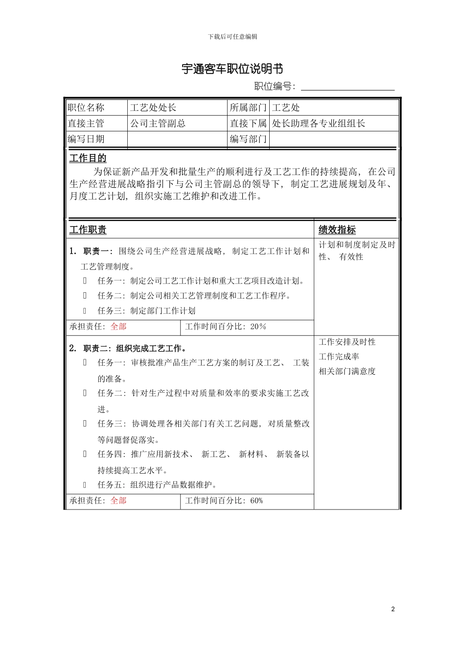
下载后可任意编辑工艺处处长职位说明书1下载后可任意编辑宇通客车职位说明书职位编号: 职位名称工艺处处长所属部门 工艺处直接主管公司主管副总直接下属 处长助理各专业组组长编写日期编写部门工作目的 为保证新产品开发和批量生产的顺利进行及工艺工作的持续提高, 在公司生产经营进展战略指引下与公司主管副总的领导下, 制定工艺进展规划及年、 月度工艺计划, 组织实施工艺维护和改进工作。工作职责绩效指标1. 职责一: 围绕公司生产经营进展战略, 制定工艺工作计划和 工艺管理制度。任务一: 制定公司工艺工作计划和重大工艺项目改造计划。任务二: 制定公司相关工艺管理制度和工艺工作程序。任务三: 制定部门工作计划计划和制度制定及时性、 有效性承担责任: 全部 工作时间百分比: 20%2. 职责二: 组织完成工艺工作。任务一: 审核批准产品生产工艺方案的制订及工艺、 工装的准备。任务二: 针对生产过程中对质量和效率的要求实施工艺改进。任务三: 协调处理各相关部门有关工艺问题, 对质量整改等问题督促落实。任务四: 推广应用新技术、 新工艺、 新材料、 新装备以持续提高工艺水平。任务五: 组织进行产品数据维护。工作安排及时性工作完成率相关部门满意度承担责任: 全部 工作时间百分比: 60%2下载后可任意编辑3. 职责三: 负责工艺处日常管理工作。任务一: 进行工艺处内部组织建设, 使部门高效有序运转。任务二: 实施人员管理( 人员使用、 绩效考核与薪资分配) 。任务三: 负责部门财务管理。部门人员工作质量承担责任: 全部 工作时间百分比: 20%工作权限1. 人事权限: 对处内人员使用、 绩效考核与薪资分配有决定权; 对处内员工三天以内假务批准有决定权。2. 财务权限: 对技术开发费用支出有决定权, 对工艺处办公费用支出有决定权。3.业务权限: 对处内相关工艺技术工作安排、 指导与监控有决定权。重要工作联系3工装外协厂家进度、 质量要求处长公司主管副总处长助理和各专业组长工作指令主管副总公司年度计划处内专业组长和组员产品推出计划相关技术部门质量整改计划相关生产部门工艺反馈信息生相关管理部门生产工艺需求工装外协厂家合同签订材料外协厂家质 量 、 新 技术宇通客车用户用户的需求和不满计划落实情况主管副总工艺改造计划处专业组长和组员工装制作计划技术部门质量整改落实相关生产部门工艺反馈落实相关管理部门生产工艺落实材料外协厂家质量...

1、当您付费下载文档后,您只拥有了使用权限,并不意味着购买了版权,文档只能用于自身使用,不得用于其他商业用途(如 [转卖]进行直接盈利或[编辑后售卖]进行间接盈利)。
2、本站所有内容均由合作方或网友上传,本站不对文档的完整性、权威性及其观点立场正确性做任何保证或承诺!文档内容仅供研究参考,付费前请自行鉴别。
3、如文档内容存在违规,或者侵犯商业秘密、侵犯著作权等,请点击“违规举报”。

碎片内容

工艺处处长职位说明书模板

您可能关注的文档

确认删除?
VIP
微信客服
  • 扫码咨询
会员Q群
  • 会员专属群点击这里加入QQ群
客服邮箱
回到顶部