电脑桌面
添加小米粒文库到电脑桌面
安装后可以在桌面快捷访问

奥瑞那4800智能说明书

奥瑞那4800智能说明书_第1页
1/29
奥瑞那4800智能说明书_第2页
2/29
奥瑞那4800智能说明书_第3页
3/29
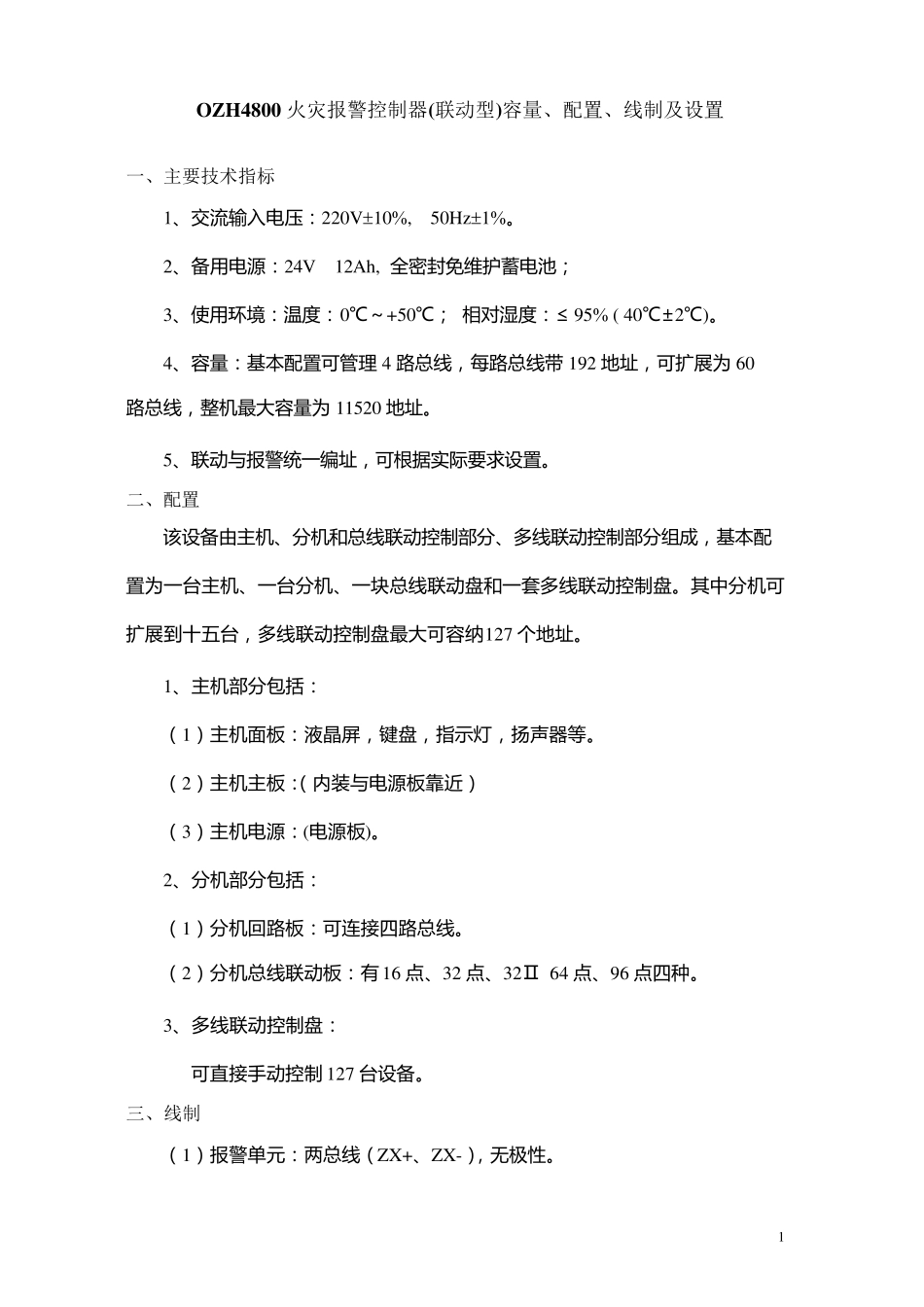
目 录 一、OZH4800火灾报警控制器(联动型)容量、配置、线制及设置…………(1) 二、OZH4800火灾报警控制器(联动型)操作方法…………………………(3) 三、总线联动控制盘…………………………………………………………(24) 四、OZH4800火灾报警控制器(联动型)汉字字符区位码对照表………(25) 1 OZH4800 火灾报警控制器(联动型)容量、配置、线制及设置 一、主要技术指标 1、交 流 输 入 电 压 : 220V10 , 50Hz1 。 2、备 用 电 源 : 24V 12Ah, 全 密 封 免 维 护 蓄 电 池 ; 3、使 用 环 境 : 温 度 : 0℃~ +50℃; 相 对 湿 度 : ≤ 95 ( 40℃±2℃)。 4、容 量 : 基 本 配 置 可 管 理 4 路 总 线 , 每 路 总 线 带 192 地 址 , 可 扩 展 为 60 路 总 线 , 整 机 最 大 容 量 为 11520 地 址 。 5、联 动 与 报 警 统 一 编 址 , 可 根 据 实 际 要 求 设 置 。 二、配置 该 设 备 由 主 机 、分 机 和 总 线 联 动 控 制 部 分 、多 线 联 动 控 制 部 分 组 成 , 基 本 配 置 为 一 台 主 机 、一 台 分 机 、一 块 总 线 联 动 盘 和 一 套 多 线 联 动 控 制 盘 。 其 中 分 机 可扩 展 到 十 五 台 , 多 线 联 动 控 制 盘 最 大 可 容 纳 127 个 地 址 。 1、主 机 部 分 包 括 : ( 1) 主 机 面 板 : 液 晶 屏 , 键 盘 , 指 示 灯 , 扬 声 器 等 。 ( 2) 主 机 主 板 :( 内 装 与 电 源 板 靠 近 ) ( 3) 主 机 电 源 : (电 源 板 )。 2、分 机 部 分 包 括 : ( 1) 分 机 回 路 板 : 可 连 接 四 路 总 线 。 ( 2) 分 机 总 线 联 动 板 : 有 16 点 、32 点 、32Ⅱ 64 点 、96 点 四 种。 3、多 线 联 动 控 制 盘 : 可 直接 手动 控 制 127 台 设 备 。 三、线制 ( 1) 报 警 单元: 两总 线 ( ZX+、ZX-), 无极性。 2 ( 2) 接 口 模 块 : 四 总 线 , 两 根 信 号 线 ( ZX+、ZX-), 两 根 电 源 线 ( 24V, 0V), 信 号 线 无 极 性 。 ( 3) 复 示 盘 : 四...

1、当您付费下载文档后,您只拥有了使用权限,并不意味着购买了版权,文档只能用于自身使用,不得用于其他商业用途(如 [转卖]进行直接盈利或[编辑后售卖]进行间接盈利)。
2、本站所有内容均由合作方或网友上传,本站不对文档的完整性、权威性及其观点立场正确性做任何保证或承诺!文档内容仅供研究参考,付费前请自行鉴别。
3、如文档内容存在违规,或者侵犯商业秘密、侵犯著作权等,请点击“违规举报”。

碎片内容

奥瑞那4800智能说明书

确认删除?
VIP
微信客服
  • 扫码咨询
会员Q群
  • 会员专属群点击这里加入QQ群
客服邮箱
回到顶部