电脑桌面
添加小米粒文库到电脑桌面
安装后可以在桌面快捷访问

施工管理第四版重点笔记总结

施工管理第四版重点笔记总结_第1页
1/107
施工管理第四版重点笔记总结_第2页
2/107
施工管理第四版重点笔记总结_第3页
3/107
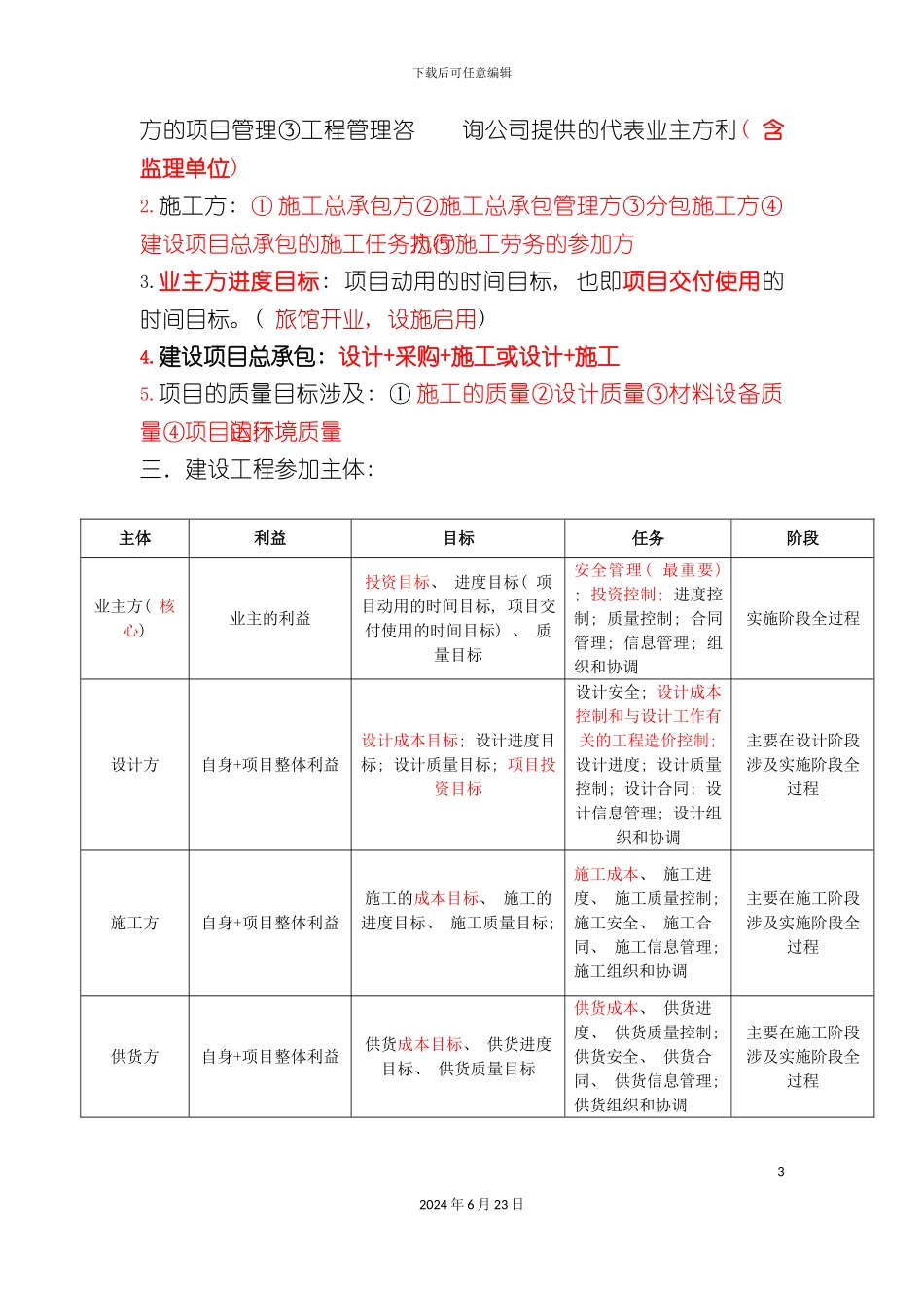
下载后可任意编辑施工管理第四版重点笔记总结12024 年 6 月 23 日下载后可任意编辑 二级建造师建设工程施工管理讲义2Z101010 施工方的项目管理1.项目管理的核心任务是项目的目标控制。业主方的项目管理是管理的核心。2.建设工程项目管理的内涵是自项目开始至项目完成, 经过项目策划和项目控制, 以项目的费用目标, 进度目标和质量目标得以实现。( 1) 自项目开始至项目完成( 实施阶段) ( 2) 项目策划( 指项目实施的策划, 目标控制前的筹划和准备工作) ( 3) 项目目标控制: 费用目标、 进度、 质量( ”费用目标”业主——投资目标, 施工方——成本目标) ( 4) 项目决策期管理工作的主要任务是确定项目的定义; 项目实施期管理的主要任务是经过管理使项目的目标得以实现。2Z101011 建设工程项目管理的类型: 1.业主方( 总集成者、 总组织者) : ① 投资方的项目管理②开发22024 年 6 月 23 日决策阶段 设 计 准备阶段设计阶段施 工 阶段动用前准备阶段保 修 阶段初步设计编制可行性讨论报告编制设计任务书编制项目建议书技术设计施工图设计施工招标×竣工验收动用开始保修期结束项目决策阶段项目实施阶段下载后可任意编辑方的项目管理③工程管理咨 询公司提供的代表业主方利( 含监理单位) 2.施工方: ① 施工总承包方②施工总承包管理方③分包施工方④建设项目总承包的施工任务执行方⑤施工劳务的参加方3.业主方进度目标: 项目动用的时间目标, 也即项目交付使用的时间目标。( 旅馆开业, 设施启用) 4.建设项目总承包: 设计+采购+施工或设计+施工5.项目的质量目标涉及: ① 施工的质量②设计质量③材料设备质量④项目运行的环境质量三.建设工程参加主体: 主体利益目标任务阶段业主方( 核心) 业主的利益投资目标、 进度目标( 项目动用的时间目标, 项目交付使用的时间目标) 、 质量目标安全管理( 最重要) ; 投资控制; 进度控制; 质量控制; 合同管理; 信息管理; 组织和协调实施阶段全过程设计方自身+项目整体利益设计成本目标; 设计进度目标; 设计质量目标; 项目投资目标设计安全; 设计成本控制和与设计工作有关的工程造价控制; 设计进度; 设计质量控制; 设计合同; 设计信息管理; 设计组织和协调主要在设计阶段涉及实施阶段全过程施工方自身+项目整体利益施工的成本目标、 施工的进度目标、 施工质量目标; 施工成本、 施工进度、 施工质量控制; 施工安全、 施工合...

1、当您付费下载文档后,您只拥有了使用权限,并不意味着购买了版权,文档只能用于自身使用,不得用于其他商业用途(如 [转卖]进行直接盈利或[编辑后售卖]进行间接盈利)。
2、本站所有内容均由合作方或网友上传,本站不对文档的完整性、权威性及其观点立场正确性做任何保证或承诺!文档内容仅供研究参考,付费前请自行鉴别。
3、如文档内容存在违规,或者侵犯商业秘密、侵犯著作权等,请点击“违规举报”。

碎片内容

施工管理第四版重点笔记总结

您可能关注的文档

雏圣文化+ 关注
实名认证
内容提供者

欢迎光临,大量办公文档供您挑选。

确认删除?
VIP
微信客服
  • 扫码咨询
会员Q群
  • 会员专属群点击这里加入QQ群
客服邮箱
回到顶部