电脑桌面
添加小米粒文库到电脑桌面
安装后可以在桌面快捷访问

楼地面技术交底样本VIP专享

楼地面技术交底样本_第1页
1/13
楼地面技术交底样本_第2页
2/13
楼地面技术交底样本_第3页
3/13
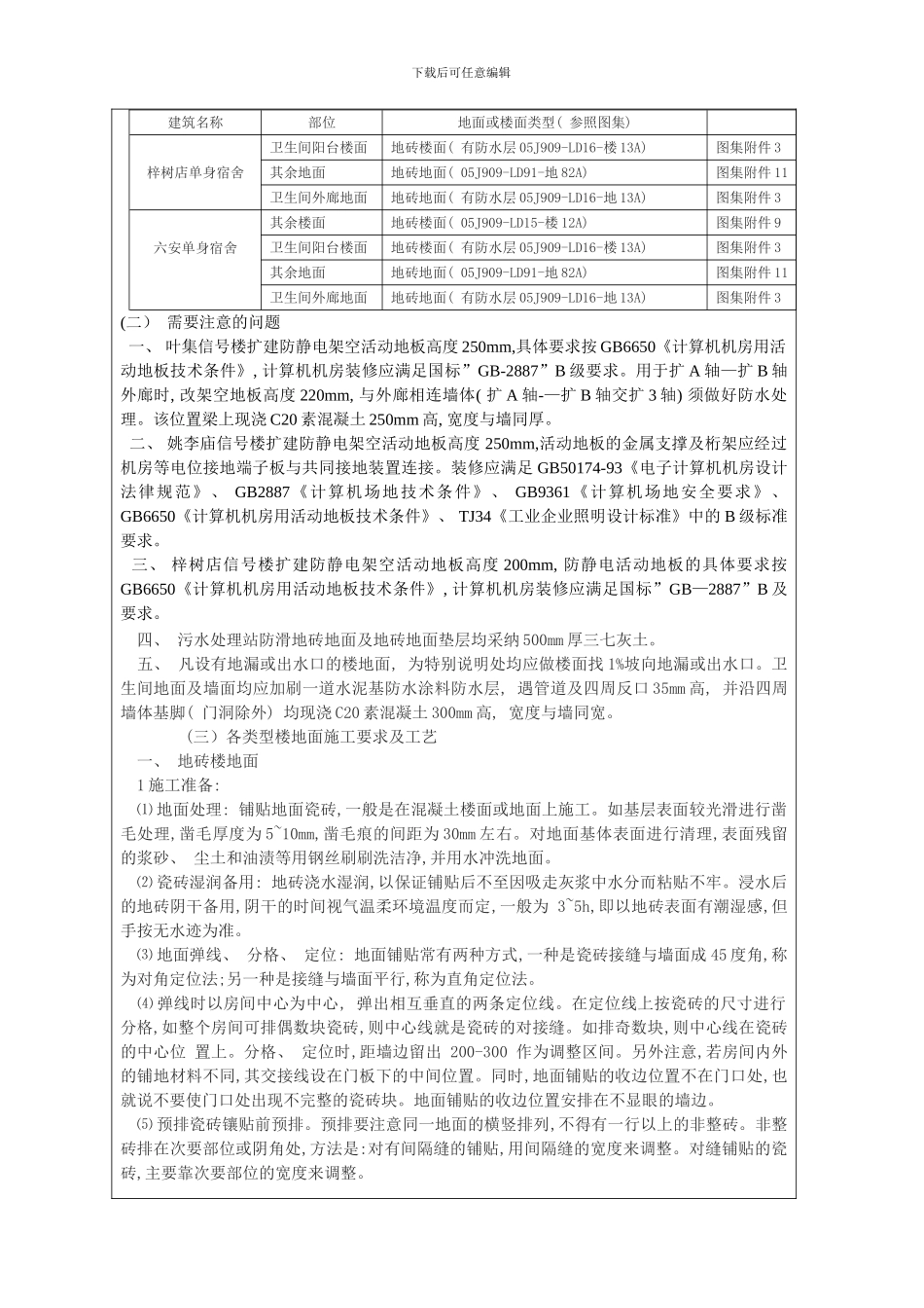
下载后可任意编辑宁西铁路西安至合肥段增建第二线(上海局管段)站后工程 技术交底 编制: __________复核: __________审批: __________中铁四局集团有限公司宁西二线站后工程项目经理部 7 月 01 日楼( 地) 面施工技术交底单位: 中铁四局集团有限公司宁西二线站后工程项目经理部 编号: NXFJ -012主 送 单 位房建施工队第 1 页 共 8 页下载后可任意编辑工 程 名 称宁西铁路西安至合肥段增建第二线(上海局管段)站后工程日 期年 月 日技术交底内容及要求: ( 一) 各房间地面类型及做法参照如下表 建筑名称部位地面或楼面类型( 参照图集) 附件顺序叶集信号楼扩建用于一层仓库细石混凝土地面( 05J909-LD7-4A)图集附件 1用于二层楼面防静电架空活动地板楼面( 05J909 楼 57A)图集附件 2用于钢梯平台防滑地砖楼面( 05J909-LD16-楼 13A(L60))图集附件 3姚李庙信号楼扩建用于二层楼面防静电架空活动地板楼面(05J909-LD61-楼 57A)图集附件 2梓树店信号楼扩建用于一层地面防静电架空活动地板地面(05J909-地 57A)图集附件 2AT 分区所用于其它房间细石混凝土地面, 垫层采纳 150mm 厚( 05ZJ001 地6) 图集附件 4用于通信机械室防静电地板地面, 高 250mm( 05ZJ001-地 46) 图集附件 5用于检修储藏普通地砖地面( 05ZJ001 地 19) 图集附件 6AT 所用于其它房间细石混凝土地面, 垫层采纳 150mm 厚( 05ZJ001 地6) 图集附件 4用于通信机械室防静电地板地面, 高 250mm( 05ZJ001-地 46) 图集附件 5用于检修储藏普通地砖地面( 05ZJ001 地 19) 图集附件 6姚李庙牵引变电所用于卫生间陶瓷锦砖( 防滑) 地面( 05ZJ001-10 地 18) 图集附件 6用于高压室水磨石地面( 05ZJ001-9 地 12) 图集附件 7用于通信机械室防静电地板地面, 高 250mm( 05ZJ001-地 46) 图集附件 5用于其它房间普通地砖地面( 05ZJ001 地 19) 图集附件 6材料库及车库用于所有房间混凝土面层重载地面( 06J305-6-③)图集附件 8作业车库用于所有房间细石混凝土地面( 05J909-LD7-4A)图集附件 1中继站用于电力配电间地砖地面( 05J909-LD15-地 12A)图集附件 9用于其余房间防静电地板地面, 高 300(05J909-LD61-楼 57B)图集附件 2污水处理站用于茶水卫生间防滑地砖地面( 05J909-LD16-地 13A) 图集附件 3用于其它房间地砖地面( 05J909-LD15-地 12A)图集附件 9区间通信基站用于所有房间防静电地板...

1、当您付费下载文档后,您只拥有了使用权限,并不意味着购买了版权,文档只能用于自身使用,不得用于其他商业用途(如 [转卖]进行直接盈利或[编辑后售卖]进行间接盈利)。
2、本站所有内容均由合作方或网友上传,本站不对文档的完整性、权威性及其观点立场正确性做任何保证或承诺!文档内容仅供研究参考,付费前请自行鉴别。
3、如文档内容存在违规,或者侵犯商业秘密、侵犯著作权等,请点击“违规举报”。

碎片内容

楼地面技术交底样本

确认删除?
VIP
微信客服
  • 扫码咨询
会员Q群
  • 会员专属群点击这里加入QQ群
客服邮箱
回到顶部