电脑桌面
添加小米粒文库到电脑桌面
安装后可以在桌面快捷访问

模板技术交底记录样本

模板技术交底记录样本_第1页
1/4
模板技术交底记录样本_第2页
2/4
模板技术交底记录样本_第3页
3/4
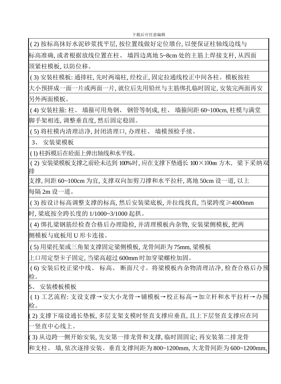
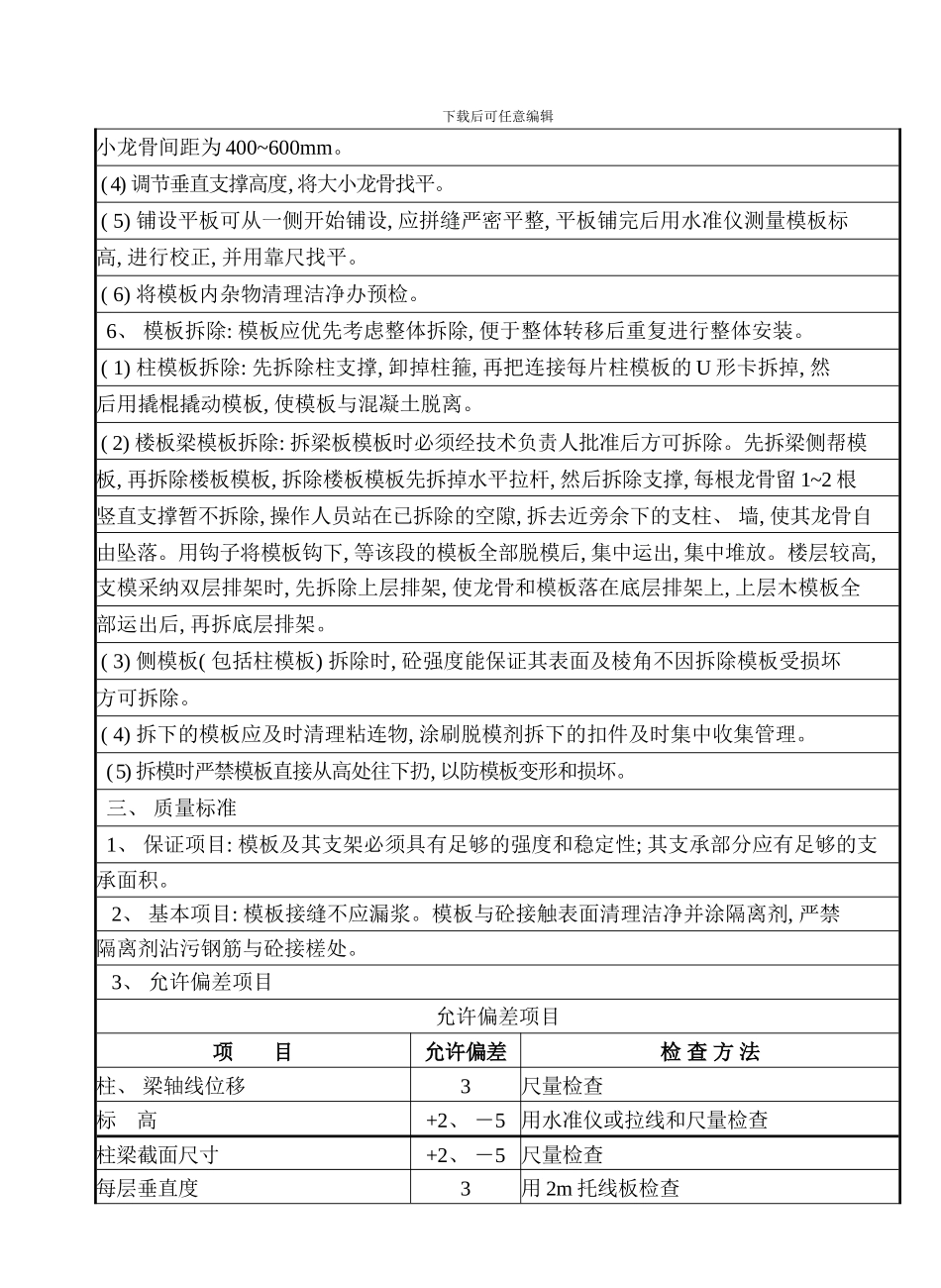
下载后可任意编辑交 底 单 位项 目 部 交底人( 签字) : 接 底 单 位模板工组接底人( 签字) : 分部分项工程名称 模板工程 交底内容: 一、 施工准备: 1、 材料及主要机具: ( 1) 木模板: 长度为 1830mm; 宽度: 915mm 竹胶板、 柱、 墙定型模板。( 2) 40×80mm 方木。 ( 3) 连接件: 对拉螺栓 ( 4) 支承件: 柱、 墙箍、 钢管支柱、 墙、 钢斜撑、 木材等。 ( 5) 模板应符合质量标准的要求。 ( 6) 隔离剂: 不宜用废机油。( 7) 工具: 斧子、 锯、 扳子、 打眼电钻、 线坠、 靠尺板、 方铁水平尺、 撬棍、 锤子等。 2、 作业条件: ( 1) 模板设计: 梁、 板模采纳木模板( 根据截面尺寸用木模板、 40×80mm 木方制作成定型模板, 编号使用, 木方肋条纵向间距应满足混凝土浇筑时对模板刚度及强度要求) 。二、 施工工艺 1、 安装柱模板( 1) 柱模板在拼装时应预留清扫口或灌浆口。 ( 2) 模板拼装后应进行编号并涂刷脱模剂, 分规格堆放。 ( 3) 放好轴线、 模板边线, 水平控制标高, 模板底口应做水平砂浆找平层, 检查并校正。 ( 4) 柱钢筋绑扎完毕, 水电管线预埋件已安装, 绑好钢筋保护层垫块, 并办完隐检手续。 2、 操作工艺 ( 1) 工艺流程: 弹柱位置线→抹找平层作定位墩→安装柱模板→安柱箍→安拉杆或斜撑→办预检。下载后可任意编辑 ( 2) 按标高抹好水泥砂浆找平层, 按位置线做好定位墩台, 以便保证柱轴线边线与标高准确, 或者根据放线位置在柱、 墙四边离地 5~8cm 处的主筋上焊接支杆, 从四面顶紧柱模板, 以防位移。 ( 3) 安装柱模板: 通排柱, 先时两端柱, 经校正, 固定拉通线校正中间各柱。模板按柱大小预拼成一面一片或两面一片, 就位后先用铅丝与主筋绑扎临时固定, 安装完两面再安另外两面模板。 ( 4) 安装柱箍: 柱、 墙箍可用角钢、 钢管等制成, 柱、 墙箍间距 60~100cm, 柱模与满堂脚手架相连, 调整垂直度, 然后固定稳固。 ( 5) 将柱模内清理洁净, 封闭清理口, 办理柱、 墙模预检手续。 3、 安装梁模板 ( 1) 柱拆模后在砼面上弹出轴线和水平线。 ( 2) 安装梁模板支撑之前砼未达到 100%时, 应在支撑下垫通长 100×100mm 方木, 梁下采纳双排支撑, 间距 60~100cm 为宜, 支撑双向加剪刀撑和水平拉杆, 离地 50cm 设一道, 以上每隔 2m 设一道。 ( 3) 按设计标高调整支撑的标高,...

1、当您付费下载文档后,您只拥有了使用权限,并不意味着购买了版权,文档只能用于自身使用,不得用于其他商业用途(如 [转卖]进行直接盈利或[编辑后售卖]进行间接盈利)。
2、本站所有内容均由合作方或网友上传,本站不对文档的完整性、权威性及其观点立场正确性做任何保证或承诺!文档内容仅供研究参考,付费前请自行鉴别。
3、如文档内容存在违规,或者侵犯商业秘密、侵犯著作权等,请点击“违规举报”。

碎片内容

模板技术交底记录样本

您可能关注的文档

确认删除?
VIP
微信客服
  • 扫码咨询
会员Q群
  • 会员专属群点击这里加入QQ群
客服邮箱
回到顶部