电脑桌面
添加小米粒文库到电脑桌面
安装后可以在桌面快捷访问

矿山安全监测技术

矿山安全监测技术_第1页
1/6
矿山安全监测技术_第2页
2/6
矿山安全监测技术_第3页
3/6
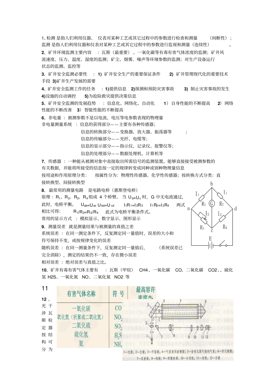
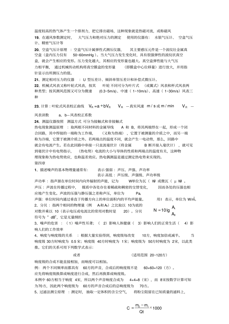
1、检测 是指人们利用仪器、 仪表对某种工艺或其它过程中的参数进行检查和测量(间断性);监测 是指人们利用仪器和仪表对某种工艺或其它过程中的参数进行监视和测量(连续性)。2、矿井环境监测主要内容:瓦斯(最重要) 、一氧化碳等有毒有害气体浓度的监测;矿井风流速度、压力、温度、湿度的监测;矿尘、烟雾、噪声等环境参数的监测;对生产设备运行状态的监测、监控等3、矿井安全监测必要性:1) 矿井安全生产的重要保证条件2) 矿井管理现代化的重要技术手段 3)矿井生产发展的需要4、矿井安全监测工作的任务:1)提供信息2)探测和预防灾害事故3) 制止灾害事故的发生4)设施的自动调控5)为抢险救灾提供决策信息5、矿井安全监测的发展趋势:信息化、网络化、自动化1)自身性能的不断提高2)网络性能的不断改善3)智能性能的不断提高6、非电量 :被测参数不是以电流、电压等电参数表现的物理量非电量测量系统:信息的获得部分——主要有各种传感器;信息的转换部分——变换器、放大器、振荡器等;信息的传输部分——光纤、电缆等;信息的显示部分——指示仪、记录仪、报警仪等;信息的处理部分——数据处理机、计算机等7、传感器 :一种能从被测对象中直接取出所需信号的监测装置。能够直接接受被测参数的有关数据,并能将所接受的信息按一定的规律转变成同种或别种物理量信息按用途和作用原理分类:按属性分为:物理性传感器、化学性传感器;按转换方式分类:直接转换型、间接转换型8、最常用的测量电路是电路电桥(惠斯登电桥)原理 :R1、R2、R3、R4 组成 4 个桥臂。 当 U b=Uc 时,G 中无电流通过,此时,电桥平衡。Uab=Uac U bd=U cdI1R1=I 2R3I1R2=I 2R4两式相比可得:R1/R2=R3/R4此式为电桥平衡条件式。常用的显示方式:模拟显示、数字显示、图形显示9、测量误差 就是测量结果与被测量的真值之差系统误差 :在同一测定条件下,反复测定同一量值时,误差的大小和符号保持不变,或按规律变化的误差随机误差 :在同一测量条件下,反复测定同一量值后,(系统误差已完全消除),测定的结果仍不一致,存在微小误差相对误差 :绝对误差与真值之比。10、矿井有毒有害气体主要有:瓦斯(甲烷)CH4、一氧化碳CO、二氧化碳CO2、、硫化氢 H2S、一氧化氮NO、二氧化氮NO2 等11 12 、光 干涉 瓦斯 检定 器按 结构 可分 为光路系统、气路系统、电路系统光干涉瓦斯检定器原理:因两束光在o′ 点处并不重合,存在光程...

1、当您付费下载文档后,您只拥有了使用权限,并不意味着购买了版权,文档只能用于自身使用,不得用于其他商业用途(如 [转卖]进行直接盈利或[编辑后售卖]进行间接盈利)。
2、本站所有内容均由合作方或网友上传,本站不对文档的完整性、权威性及其观点立场正确性做任何保证或承诺!文档内容仅供研究参考,付费前请自行鉴别。
3、如文档内容存在违规,或者侵犯商业秘密、侵犯著作权等,请点击“违规举报”。

碎片内容

矿山安全监测技术

爱的疯狂+ 关注
实名认证
内容提供者

该用户很懒,什么也没介绍

确认删除?
VIP
微信客服
  • 扫码咨询
会员Q群
  • 会员专属群点击这里加入QQ群
客服邮箱
回到顶部