电脑桌面
添加小米粒文库到电脑桌面
安装后可以在桌面快捷访问

项目销售现场接待规范模板

项目销售现场接待规范模板_第1页
1/7
项目销售现场接待规范模板_第2页
2/7
项目销售现场接待规范模板_第3页
3/7
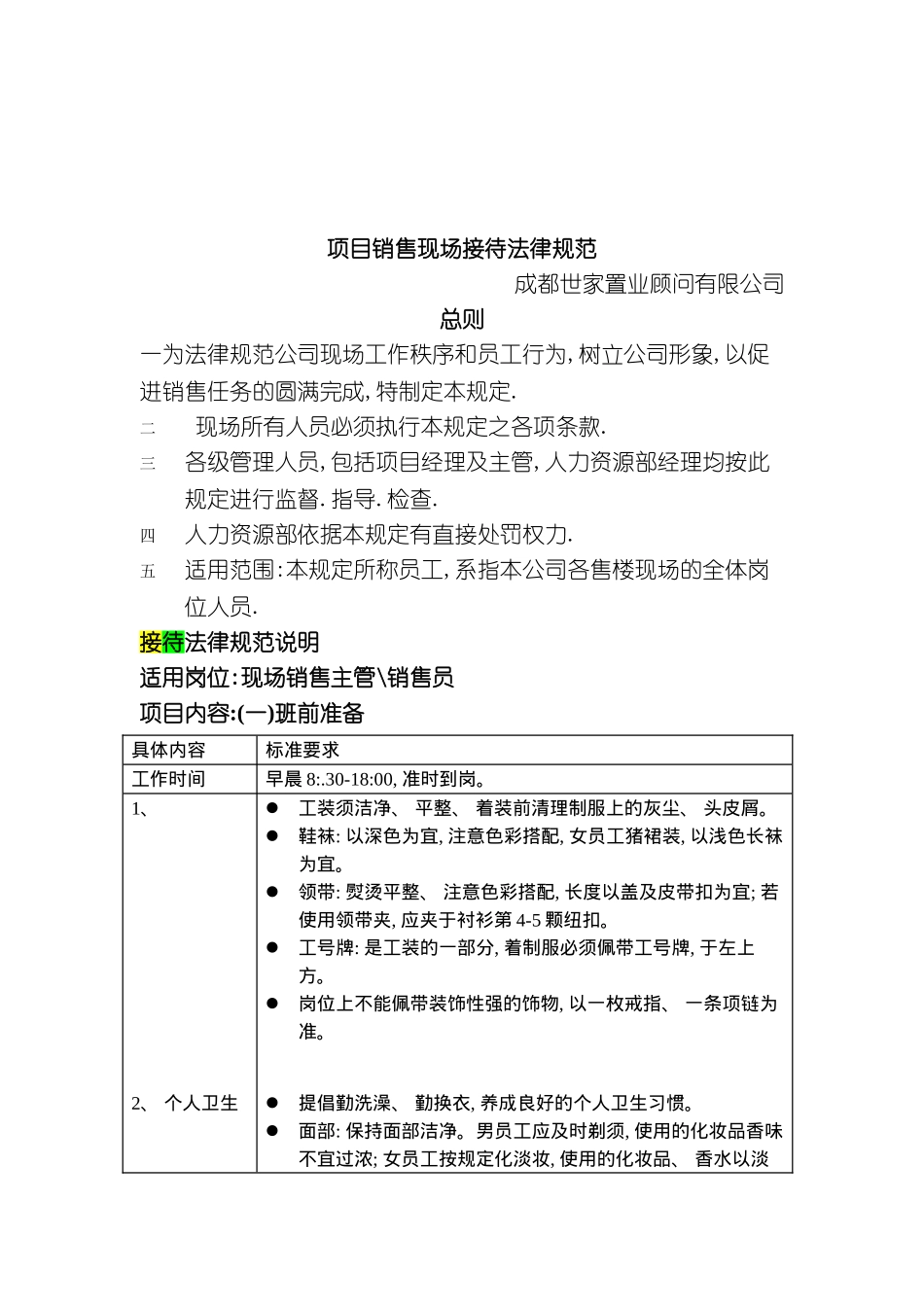
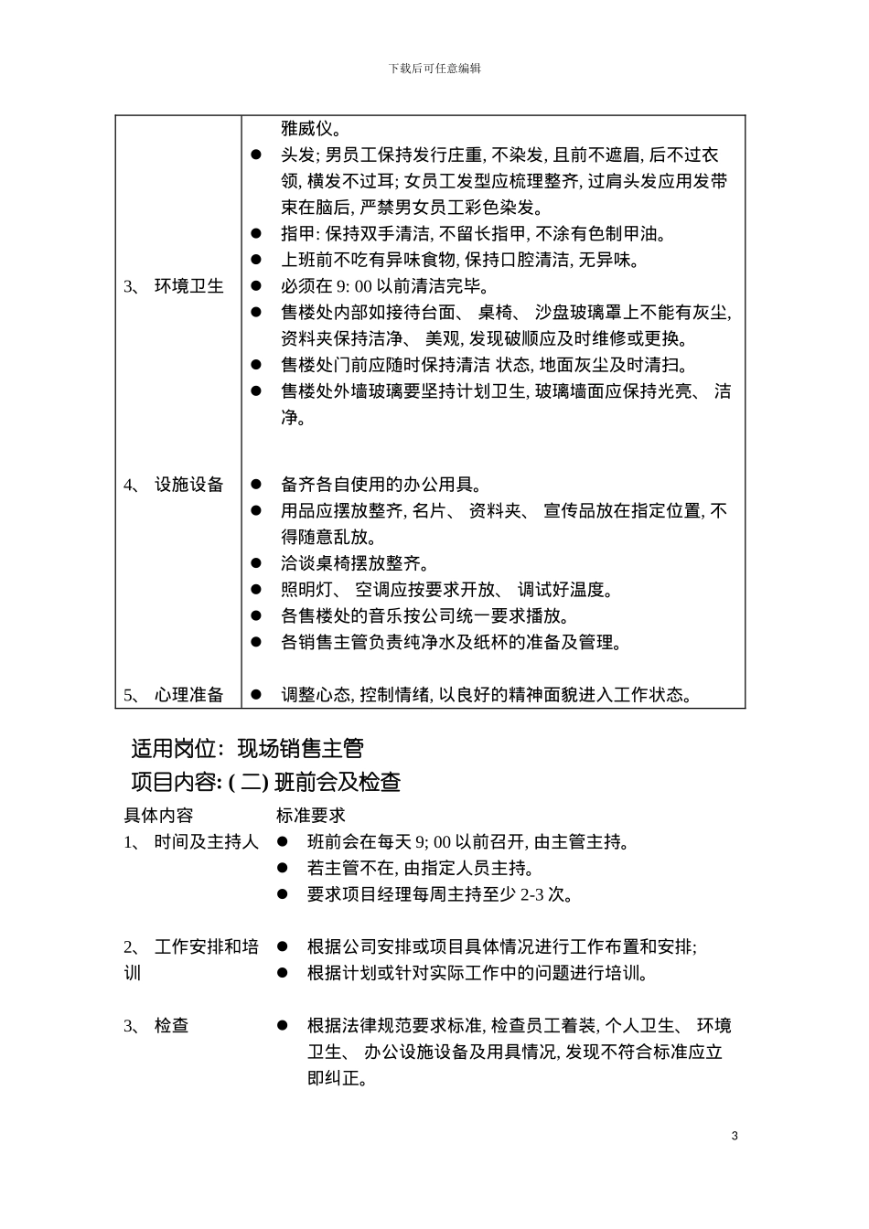
下载后可任意编辑项目销售现场接待法律规范1项目销售现场接待法律规范成都世家置业顾问有限公司总则一为法律规范公司现场工作秩序和员工行为,树立公司形象,以促进销售任务的圆满完成,特制定本规定.二 现场所有人员必须执行本规定之各项条款.三 各级管理人员,包括项目经理及主管,人力资源部经理均按此规定进行监督.指导.检查.四 人力资源部依据本规定有直接处罚权力.五 适用范围:本规定所称员工,系指本公司各售楼现场的全体岗位人员.接待法律规范说明适用岗位:现场销售主管\销售员项目内容:(一)班前准备具体内容标准要求工作时间早晨 8:.30-18:00, 准时到岗。1、 工装须洁净、 平整、 着装前清理制服上的灰尘、 头皮屑。鞋袜: 以深色为宜, 注意色彩搭配, 女员工猪裙装, 以浅色长袜为宜。领带: 熨烫平整、 注意色彩搭配, 长度以盖及皮带扣为宜; 若使用领带夹, 应夹于衬衫第 4-5 颗纽扣。工号牌: 是工装的一部分, 着制服必须佩带工号牌, 于左上方。岗位上不能佩带装饰性强的饰物, 以一枚戒指、 一条项链为准。2、 个人卫生提倡勤洗澡、 勤换衣, 养成良好的个人卫生习惯。面部: 保持面部洁净。男员工应及时剃须, 使用的化妆品香味不宜过浓; 女员工按规定化淡妆, 使用的化妆品、 香水以淡下载后可任意编辑雅威仪。头发; 男员工保持发行庄重, 不染发, 且前不遮眉, 后不过衣领, 横发不过耳; 女员工发型应梳理整齐, 过肩头发应用发带束在脑后, 严禁男女员工彩色染发。指甲: 保持双手清洁, 不留长指甲, 不涂有色制甲油。上班前不吃有异味食物, 保持口腔清洁, 无异味。3、 环境卫生必须在 9: 00 以前清洁完毕。售楼处内部如接待台面、 桌椅、 沙盘玻璃罩上不能有灰尘, 资料夹保持洁净、 美观, 发现破顺应及时维修或更换。售楼处门前应随时保持清洁 状态, 地面灰尘及时清扫。售楼处外墙玻璃要坚持计划卫生, 玻璃墙面应保持光亮、 洁净。4、 设施设备备齐各自使用的办公用具。用品应摆放整齐, 名片、 资料夹、 宣传品放在指定位置, 不得随意乱放。洽谈桌椅摆放整齐。照明灯、 空调应按要求开放、 调试好温度。各售楼处的音乐按公司统一要求播放。各销售主管负责纯净水及纸杯的准备及管理。5、 心理准备调整心态, 控制情绪, 以良好的精神面貌进入工作状态。适用岗位: 现场销售主管项目内容: ( 二) 班前会及检查具体内容标准要求1、 时间...

1、当您付费下载文档后,您只拥有了使用权限,并不意味着购买了版权,文档只能用于自身使用,不得用于其他商业用途(如 [转卖]进行直接盈利或[编辑后售卖]进行间接盈利)。
2、本站所有内容均由合作方或网友上传,本站不对文档的完整性、权威性及其观点立场正确性做任何保证或承诺!文档内容仅供研究参考,付费前请自行鉴别。
3、如文档内容存在违规,或者侵犯商业秘密、侵犯著作权等,请点击“违规举报”。

碎片内容

项目销售现场接待规范模板

您可能关注的文档

确认删除?
VIP
微信客服
  • 扫码咨询
会员Q群
  • 会员专属群点击这里加入QQ群
客服邮箱
回到顶部