电脑桌面
添加小米粒文库到电脑桌面
安装后可以在桌面快捷访问

代理合作协议书

代理合作协议书_第1页
1/5
代理合作协议书_第2页
2/5
代理合作协议书_第3页
3/5
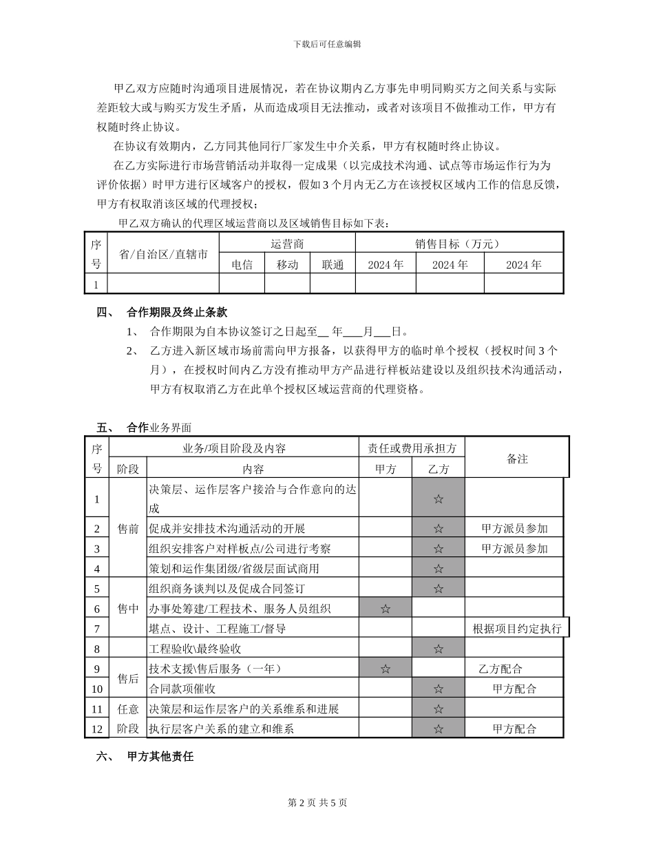
下载后可任意编辑代理合作协议书甲方:XXXXX乙方:XXXXXXX 为共同开发防护产品市场,甲乙双方本着互惠互利,共同进展的原则,经友好协商达成如下协议:一、 合作内容 甲方与乙方根据结算价签定设备供货合同(具体见附件一),乙方以甲方授权代理商名义进行市场活动并自行与客户签定销售合同,并选择以下第 1 方式完成售后。1、甲方不提供安装服务。甲方同客户、乙方签定三方服务合同。甲方只提供产品的安装指导及产品运行中的售后服务,甲方和客户、乙方签定三方合同(具体见附件二),甲方向客户方收取服务费用(甲方收到安装费后再转给乙方),以保证产品的售后服务;2、甲方提供安装服务。甲方同客户、乙方签定三方服务合同。甲方提供产品的安装服务(含材料费用)及产品运行中的售后服务,甲方和客户、乙方签定三方合同,甲方向客户方收取安装费和材料费(乙方在与甲方签定服务合同时即预付该笔费用, 甲方收到客户支付的安装费后再转给乙方),以保证产品的安装和售后服务。二、 定义 决策层客户:包括集团公司的主管部门及以上层面、省级公司高层、主管部门、地市公司高层客户,按职务划分为正处级及其以上的客户; 运作层客户:包括集团公司的主管部门经办者、省级公司主管部门/地市公司主管部门客户,按职务划分为副科级--副处级的客户; 执行层客户:地市公司主管部门经办者、具体工程组织者、参加者客户;三、 授权区域、运营商以及销售目标 在乙方接受甲方授权的有效期限内,双方均以对方作为所辖区域的唯一合作对象。 乙方项目运作以省(市\区)公司统谈统签、统谈分签为销售目标。 单独的省(市\区)公司下辖地、州、市的建设或者维护项目以项目报备为准,不在本协议中授权,但原则上以保护乙方作为第一授权人,以临时授权为准。在授权区域内:甲方不得授权第二家经销商或代理商达成商务协议;乙方也不得同时代理其他同类型厂商的产品,或通过帮助其他厂家对甲方形成同类竞争性关系。否则,权益受侵害一方,有权中止本协议。第 1 页 共 5 页下载后可任意编辑甲乙双方应随时沟通项目进展情况,若在协议期内乙方事先申明同购买方之间关系与实际差距较大或与购买方发生矛盾,从而造成项目无法推动,或者对该项目不做推动工作,甲方有权随时终止协议。在协议有效期内,乙方同其他同行厂家发生中介关系,甲方有权随时终止协议。在乙方实际进行市场营销活动并取得一定成果(以完成技术沟通、试点等市场运作行为为评价依据)时...

1、当您付费下载文档后,您只拥有了使用权限,并不意味着购买了版权,文档只能用于自身使用,不得用于其他商业用途(如 [转卖]进行直接盈利或[编辑后售卖]进行间接盈利)。
2、本站所有内容均由合作方或网友上传,本站不对文档的完整性、权威性及其观点立场正确性做任何保证或承诺!文档内容仅供研究参考,付费前请自行鉴别。
3、如文档内容存在违规,或者侵犯商业秘密、侵犯著作权等,请点击“违规举报”。

碎片内容

代理合作协议书

您可能关注的文档

一二三四传媒+ 关注
实名认证
内容提供者

大量资料供您选择,没有合适的可以联系小二。

确认删除?
VIP
微信客服
  • 扫码咨询
会员Q群
  • 会员专属群点击这里加入QQ群
客服邮箱
回到顶部