电脑桌面
添加小米粒文库到电脑桌面
安装后可以在桌面快捷访问

保洁托管合同

保洁托管合同_第1页
1/3
保洁托管合同_第2页
2/3
保洁托管合同_第3页
3/3
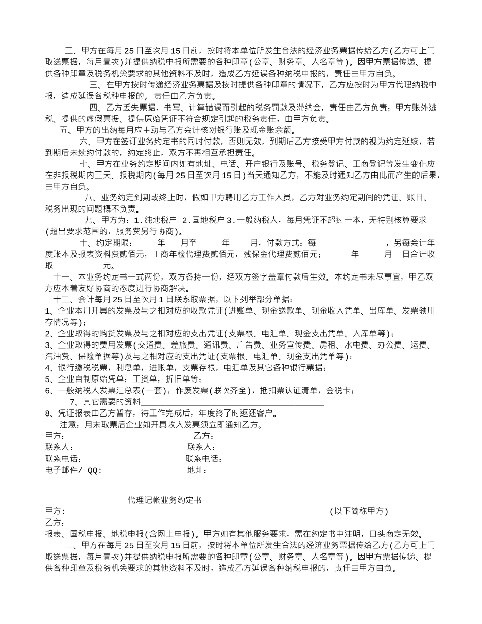
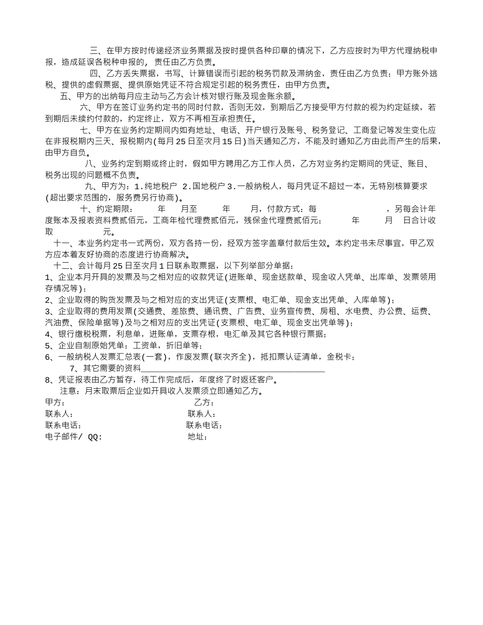
保洁托管合同第一条 合同的主体。 发包方 : (以下简称甲方)承包方:杭州佳境清洁服务有限公司 (以下简称乙方)第二条 合同宗旨及原则为了更好地制造商业服务环境,进一步提高服务质量,共创服务品牌,经双方友好协商,本着平等互利等价有偿的原则,现就乙方为甲方新时代家居生活广场公共区域提供清洁服务签订本合同,供双方共同遵守。第三条 合同的范围、作业内容与清洁标准 按乙方在清洁托管方案中承诺的清洁标准执行。第四条 合同履行期限本合同自 xx 年 11 月 日至 xx 年 11 月 日。第五条 合同双方的责任一、甲方责任和义务 1.按合同约定向乙方支付清洁服务费。2.无偿为乙方提供作业用水、电;无偿为乙方提供存放清洁工具、用品及员工更衣之房间。3.对乙方保洁质量及时监督检查,发现质量问题及时要求乙方返工。4.教育乙方有关人员遵守甲方管理制度,共同维护甲方内部环境,爱护相关设施。5.安排专人协调乙方与甲方内部有关部门的工作衔接,配合乙方顺利开展保洁工作。6.提前一个礼拜以书面形式通知乙方进驻现场。二、乙方责任和义务 1.乙方收到甲方进驻现场书面通知后,要积极做好准备,准时进驻现场。2.工作人员在业务上受乙方的领导,同时受甲方的监督。3.仔细完成甲方规定的作业内容并达到乙方方案中承诺的清洁标准。4.负责派遣服务员工核定人数为 49 人,乙方人员上岗时要统一着装,佩带工作证,遵守甲方内部各项规章制度。5.负责对派遣员工的安全生产教育,对派遣员工在清洁服务中的安全生产责任负责(如甲方要求乙方帮助非乙方服务范围内的工作时或因甲方提供的设施、设备出现安全责任造成乙方的事故和相关责任,应由甲方负责承担全部责任)。6.负责提供清洁用的设备、工具、药剂及其它耗材(参见乙方提供的物耗明细表)。9.乙方在清洁作业中应严格要求服务人员,做好各项防护措施,不得擅自挪用甲方的物品。加强管理,安全生产,如因清洁施工不当而引发的人员损害等安全问题由乙方承担责任。11、爱护甲方内、外各项设备设施,注意节水节电。12、乙方使用的清洁剂必须符合国家有关的环保及卫生标准,如发生污染由乙方承担全部责任。13、乙方清洁作业应遵守甲方规定的时间要求,如有变更,双方协商解决。第六条 合同总价本合同年总金额为 (¥ 元)。该费用含年清洁劳务、耗材(含各个区域内的保洁袋)、税收、管理费等的全部费用,实行固定总价包干(法定假日加班补贴按实际加班人日数甲...

1、当您付费下载文档后,您只拥有了使用权限,并不意味着购买了版权,文档只能用于自身使用,不得用于其他商业用途(如 [转卖]进行直接盈利或[编辑后售卖]进行间接盈利)。
2、本站所有内容均由合作方或网友上传,本站不对文档的完整性、权威性及其观点立场正确性做任何保证或承诺!文档内容仅供研究参考,付费前请自行鉴别。
3、如文档内容存在违规,或者侵犯商业秘密、侵犯著作权等,请点击“违规举报”。

碎片内容

保洁托管合同

确认删除?
VIP
微信客服
  • 扫码咨询
会员Q群
  • 会员专属群点击这里加入QQ群
客服邮箱
回到顶部