电脑桌面
添加小米粒文库到电脑桌面
安装后可以在桌面快捷访问

内部培训讲师管理办法VIP免费

内部培训讲师管理办法_第1页
1/4
内部培训讲师管理办法_第2页
2/4
内部培训讲师管理办法_第3页
3/4
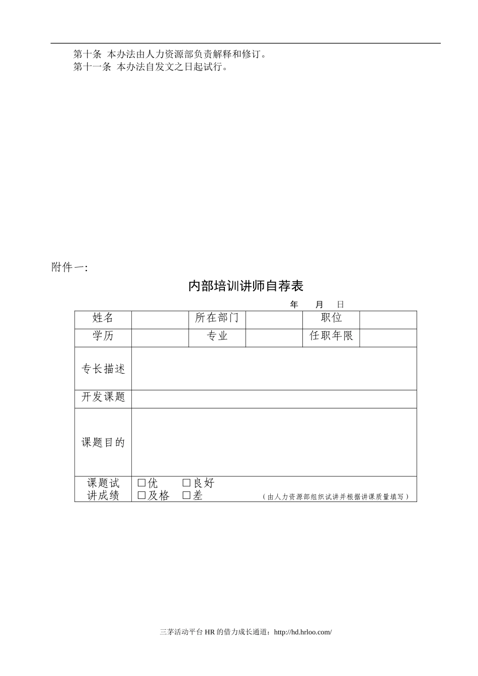
内部培训讲师管理办法(试行)第一条为更好地营造学习型组织的氛围,促进公司内部的管理经验积累、共享与传播,发现和培养人才,提高员工的整体素质水平,特制定本管理办法。第二条适用范围:公司所有正式员工。第三条内部培训讲师(以下简称内训师)的设置原则。各部门根据业务需要和人才选拔需要设立(原则上每部门至少设1名内训师)。第四条内训师考核小组:内训师考核小组由公司总经理、人力资源部负责人、培训经理及相关业务部门人员组成,负责对内训师资格、培训课题设置等进行评定,培训经理负责对内训师的工作情况进行管理。第五条内训师任职资格条件:(一)已转正定级员工;(二)工作认真、敬业,绩效显著;(三)对所从事的工作拥有较高的业务技能,且具有相当的理论水平;(四)具有较强的书面和口头表达能力和一定的培训演说能力;开发课程的试讲考核成绩达到良好以上。第六条内训师的选拔确定流程:(一)申请员工填写《内部培训讲师自荐申请表》(附件一)或所在部门、人力资源部举荐;(二)申请员工课程试讲;(三)考核小组对课程设置及试讲质量进行评定;(四)考核小组进行资格审定,颁发内训师上岗证(有效期一年)。第七条内训师的工作职责:(一)配合人力资源部开展培训工作;(二)结合本部门业务实际情况,搜集提交部门年、月度培训需求;(三)开发培训课题,撰写讲义,参与公司内部相关培训教材的编写;(四)参与培训课程内容的审定;(五)根据人力资源部的培训安排,讲授培训课程;(六)对参训人员进行课程考试或考查;(七)参加相关外训后,须在两周内向内训师考核小组翻讲外训内容或提交参训感受报告。第八条激励措施:(一)公司根据内训师的授课时间(授课时间可累加计算)的长短,按优先顺序提供参加外部培训机会;(二)为开发课程的内训师给予报销查询、购买、复制课程相关资料等费用;(三)对开发课程和授课表现出色的内训师给予奖励;(四)每年年终评选年度优秀内培训师,授予“荣誉证书”,并作为员工晋级、调薪的重要依据。第九条内训师的竞争与奖惩机制:(一)内训师每次授课后,由每名受训人员填写《授课满意度调查表》(附件二),并交人力资源部存档;(二)通过每次讲课的《授课满意度调查表》(即全体受训人员打分的平均分)满意度高低值,在年底评选出“优秀内部培训讲师”;(三)若连续两次授课满意度调查总评得分未达到及格(60分)以上,自动丧失内部培训讲师资格及所享受的一切待遇。三茅活动平台HR的借力成长通道:http://hd.hrloo.com/第十条本办法由人力资源部负责解释和修订。第十一条本办法自发文之日起试行。附件一:内部培训讲师自荐表年月日姓名所在部门职位学历专业任职年限专长描述开发课题课题目的课题试讲成绩□优□良好□及格□差(由人力资源部组织试讲并根据讲课质量填写)三茅活动平台HR的借力成长通道:http://hd.hrloo.com/资格评定考核小组意见:资格确定是否聘为内部培训讲师:□同意□不同意(人力资源部培训经理根据考核小组意见填写)附件二:内部培训讲师授课满意度调查表年月日参训人员所属部门职位培训时间培训课题培训讲师评估标准评估项目最低分定义得分1-最差;10-最好最高分定义参加本次培训,您的收获大小程度没有收获①②③④⑤⑥⑦⑧⑨⑩收获明显,超出预期目标课程准备充分程度准备不充分,对课程不熟悉、系统,杂乱无章①②③④⑤⑥⑦⑧⑨⑩准备非常充分,对课程相当熟悉,具系统,条理清晰授课讲师仪表及精神面貌精面貌态、仪表很差,对参加培训人员产生负面影响①②③④⑤⑥⑦⑧⑨⑩仪表得体,精神面貌佳,能正面影响参训人员对课程内容的满意程度课程内容对培训需求无针对性,与培训主题无关,对课程内容满意度低②④⑥⑧⑩⑿⒁⒃⒅⒇课程内容完全针对培训需求,紧扣培训主题,对课程内容满意度高本次培训对实际工作的指导意义对实际工作无指导意义②④⑥⑧⑩⑿⒁⒃⒅⒇对实际工作非常有帮助,希望还有类似培训机会课堂讲述的精彩程度课堂讲述乏善可陈,缺乏培训技巧,没有吸引力①②③④⑤⑥⑦⑧⑨⑩课堂讲述非常精彩,培训技巧高,具有很强吸引力您对培训课程的接受程度接受很...

1、当您付费下载文档后,您只拥有了使用权限,并不意味着购买了版权,文档只能用于自身使用,不得用于其他商业用途(如 [转卖]进行直接盈利或[编辑后售卖]进行间接盈利)。
2、本站所有内容均由合作方或网友上传,本站不对文档的完整性、权威性及其观点立场正确性做任何保证或承诺!文档内容仅供研究参考,付费前请自行鉴别。
3、如文档内容存在违规,或者侵犯商业秘密、侵犯著作权等,请点击“违规举报”。

碎片内容

内部培训讲师管理办法

确认删除?
VIP
微信客服
  • 扫码咨询
会员Q群
  • 会员专属群点击这里加入QQ群
客服邮箱
回到顶部