电脑桌面
添加小米粒文库到电脑桌面
安装后可以在桌面快捷访问

劳动合同与劳务合同区别及案例

劳动合同与劳务合同区别及案例_第1页
1/19
劳动合同与劳务合同区别及案例_第2页
2/19
劳动合同与劳务合同区别及案例_第3页
3/19
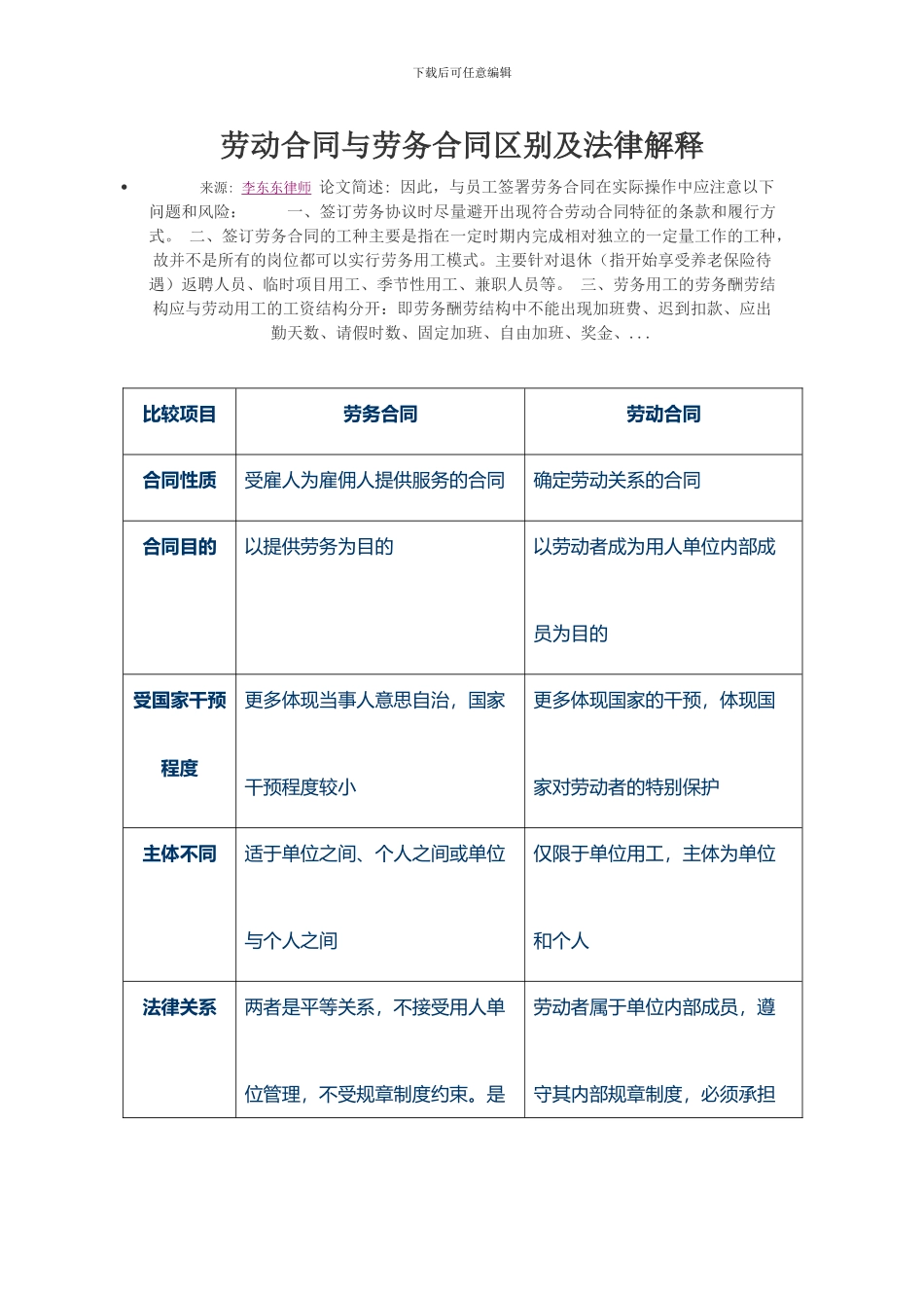
下载后可任意编辑劳动合同与劳务合同区别及法律解释来源: 李东东律师 论文简述: 因此,与员工签署劳务合同在实际操作中应注意以下问题和风险: 一、签订劳务协议时尽量避开出现符合劳动合同特征的条款和履行方式。 二、签订劳务合同的工种主要是指在一定时期内完成相对独立的一定量工作的工种,故并不是所有的岗位都可以实行劳务用工模式。主要针对退休(指开始享受养老保险待遇)返聘人员、临时项目用工、季节性用工、兼职人员等。 三、劳务用工的劳务酬劳结构应与劳动用工的工资结构分开:即劳务酬劳结构中不能出现加班费、迟到扣款、应出勤天数、请假时数、固定加班、自由加班、奖金、... 比较项目劳务合同劳动合同合同性质受雇人为雇佣人提供服务的合同确定劳动关系的合同合同目的以提供劳务为目的以劳动者成为用人单位内部成员为目的受国家干预程度更多体现当事人意思自治,国家干预程度较小更多体现国家的干预,体现国家对劳动者的特别保护主体不同适于单位之间、个人之间或单位与个人之间仅限于单位用工,主体为单位和个人法律关系 两者是平等关系,不接受用人单位管理,不受规章制度约束。是劳动者属于单位内部成员,遵守其内部规章制度,必须承担下载后可任意编辑平等的民事法律关系一定的工种或职务工作,两者是领导和被领导、管理与被管理、支配与被支配的隶属关系。兼具财产关系和人身关系。承担劳动风险责任的主体提供劳动一方有权自行支配劳动,以个人名义进行劳动,风险责任自行承担。劳动者必须服从用人单位的领导、管理、组织和支配,以单位名义进行劳动,风险责任由单位承担下载后可任意编辑支付劳动酬劳的形式劳务费,由双方自行协商价格及支付方式,法律不过分干涉,一般是一次性结算或阶段性批次支付,毫无规律可言。工资,具按劳分配性质,受法律法规约束,一般是有规律地的按月支付。单位义务不同无需交社保,无需支付加班费、不受最低工资约束需缴纳社保、需支付加班费、受最低工资约束、合同内容单位并不为劳动者提供劳动条件单位应为劳动者提供劳动条件单位侧重点单位不再是管理者身份,而是用合同条款约束劳动者,侧重于劳动成果单位侧重于对劳动过程的管理解除方式不同双方可依约定随时解除劳务关系履行法定程序法律调整不受民法和合同法调整受劳动合同法调整下载后可任意编辑同争议处理程序法院可直接受理法院不能直接受理,须仲裁前置 ◆综上比较分析,可以看出,认定劳动关系的关键是:1、双方具备建立...

1、当您付费下载文档后,您只拥有了使用权限,并不意味着购买了版权,文档只能用于自身使用,不得用于其他商业用途(如 [转卖]进行直接盈利或[编辑后售卖]进行间接盈利)。
2、本站所有内容均由合作方或网友上传,本站不对文档的完整性、权威性及其观点立场正确性做任何保证或承诺!文档内容仅供研究参考,付费前请自行鉴别。
3、如文档内容存在违规,或者侵犯商业秘密、侵犯著作权等,请点击“违规举报”。

碎片内容

劳动合同与劳务合同区别及案例

您可能关注的文档

确认删除?
VIP
微信客服
  • 扫码咨询
会员Q群
  • 会员专属群点击这里加入QQ群
客服邮箱
回到顶部