电脑桌面
添加小米粒文库到电脑桌面
安装后可以在桌面快捷访问

北京房屋出租代理合同

北京房屋出租代理合同_第1页
1/8
北京房屋出租代理合同_第2页
2/8
北京房屋出租代理合同_第3页
3/8
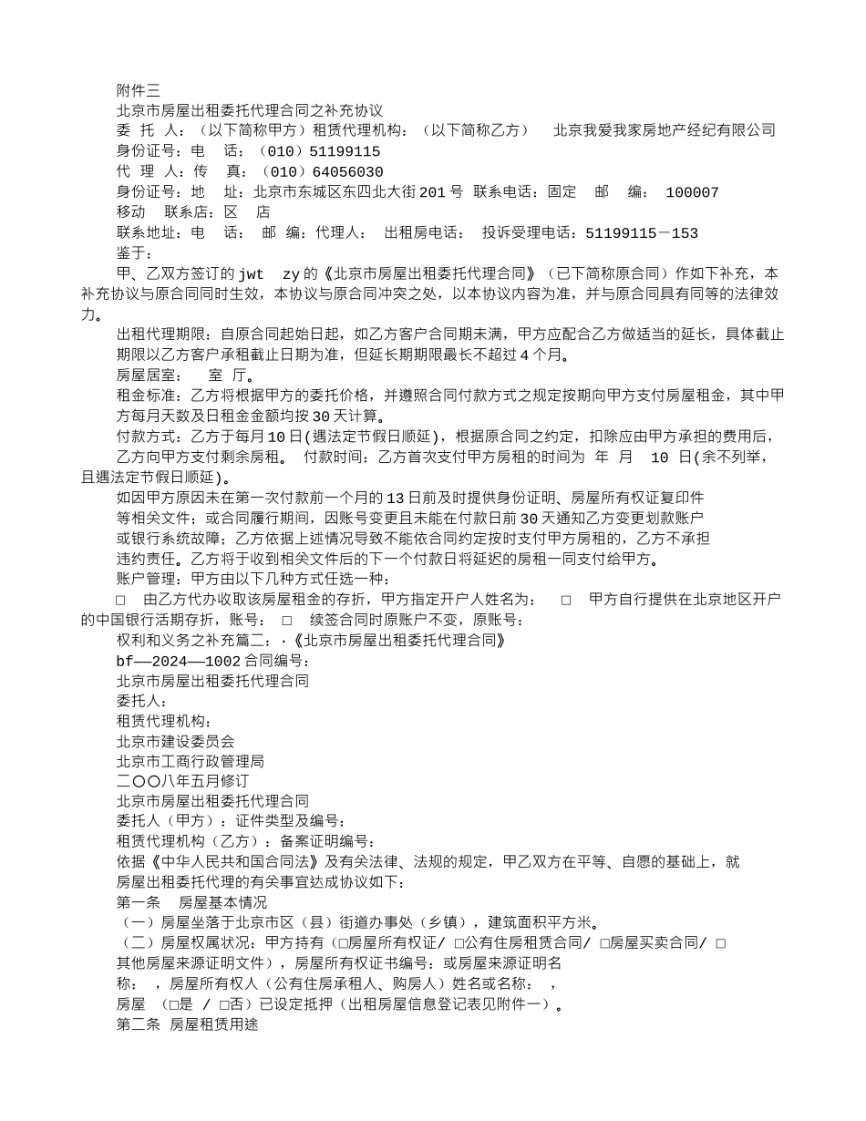
bf——2024——1002 合同编号:jwtzy 续 号合同北京市房屋出租委托代理合同委 托 人:租赁代理机构:北京我爱我家房地产经纪有限公司北京市建设委员会北京市工商行政管理局二〇〇八年五月修订北京市房屋出租委托代理合同委托人(甲方 ): 证件类型及编号:租赁代理机构(乙方):北京我爱我家房地产经纪有限公司 备案证明编号:京经纪(2024)第 1339号依据《中华人民共和国合同法》及有关法律、法规的规定,甲乙双方在平等、自愿的基础上,就房屋出租委托代理的有关事宜达成协议如下:第一条 房屋基本情况(一)房屋坐落于北京市区(县)街道办事处(乡镇),建筑面积 × 平方米。(二)房屋权属状况:甲方持有□( 房屋所有权证/ □公有住房租赁合同/ □房屋买卖合同/ □其他房屋来源证明文件),房屋所有权证书编号:或房屋来源证明名称 : ,房屋所有权人(公有住房承租人、购房人)姓名或名称 : ,房屋 □( 是 / □否)已设定抵押(出租房屋信息登记表见附件一)。第二条 房屋租赁用途租赁用途 :居住 ;如租赁用途为居住的,居住人数不得多于人。第三条 出租代理权限及期限(一)乙方出租代理权限为√ :代甲方出租房屋并办理与承租人之间的洽商、联络、签约事宜√; 代甲方办理与房屋租赁有关的备案、登记手续√; 代甲方向承租人收取租金;×代甲方向税务部门缴纳税费√; 监督承租人根据房屋租赁合同的约定履行义务 ;× 。(二)出租代理期自年 月 日至年 月 日,共计 × 年个月。出租代理期限可延长 4 个月 □(日 / □月)。(三)甲方应于年 月 日前将房屋交付给乙方,《房屋交割清单》见附件二。(四)出租委托代理期限届满或本合同终止后,乙方应将房屋交回。第四条 租金(一)租金标准 :¥ 元/√( 月/ □季/ □半年/ □年),租金总计:人民币 万 仟 佰 拾 元整(¥:)。(二)租金收取方式:甲方在 见附件三银行开设账户,账号为 见附件三;乙方在银行开设房屋租赁代理租金专用账户(该账户信息可通过北京房地产中介行业协会网站()和北京建设网()查询),账号为:11001007400053004056,乙方通过该账户收取租金并按约定划入甲方账户。 (三)乙方将各期租金划入甲方账户的日期:见附件三第五条 佣金及相关服务费用甲方向乙方支付的费用标准、计算方式及关于装修、家具电器等有关费用约定见附件四。第六条 押金甲方交付房屋时,乙方□( 是 / √否...

1、当您付费下载文档后,您只拥有了使用权限,并不意味着购买了版权,文档只能用于自身使用,不得用于其他商业用途(如 [转卖]进行直接盈利或[编辑后售卖]进行间接盈利)。
2、本站所有内容均由合作方或网友上传,本站不对文档的完整性、权威性及其观点立场正确性做任何保证或承诺!文档内容仅供研究参考,付费前请自行鉴别。
3、如文档内容存在违规,或者侵犯商业秘密、侵犯著作权等,请点击“违规举报”。

碎片内容

北京房屋出租代理合同

您可能关注的文档

确认删除?
VIP
微信客服
  • 扫码咨询
会员Q群
  • 会员专属群点击这里加入QQ群
客服邮箱
回到顶部