电脑桌面
添加小米粒文库到电脑桌面
安装后可以在桌面快捷访问

区域代理协议

区域代理协议_第1页
1/6
区域代理协议_第2页
2/6
区域代理协议_第3页
3/6
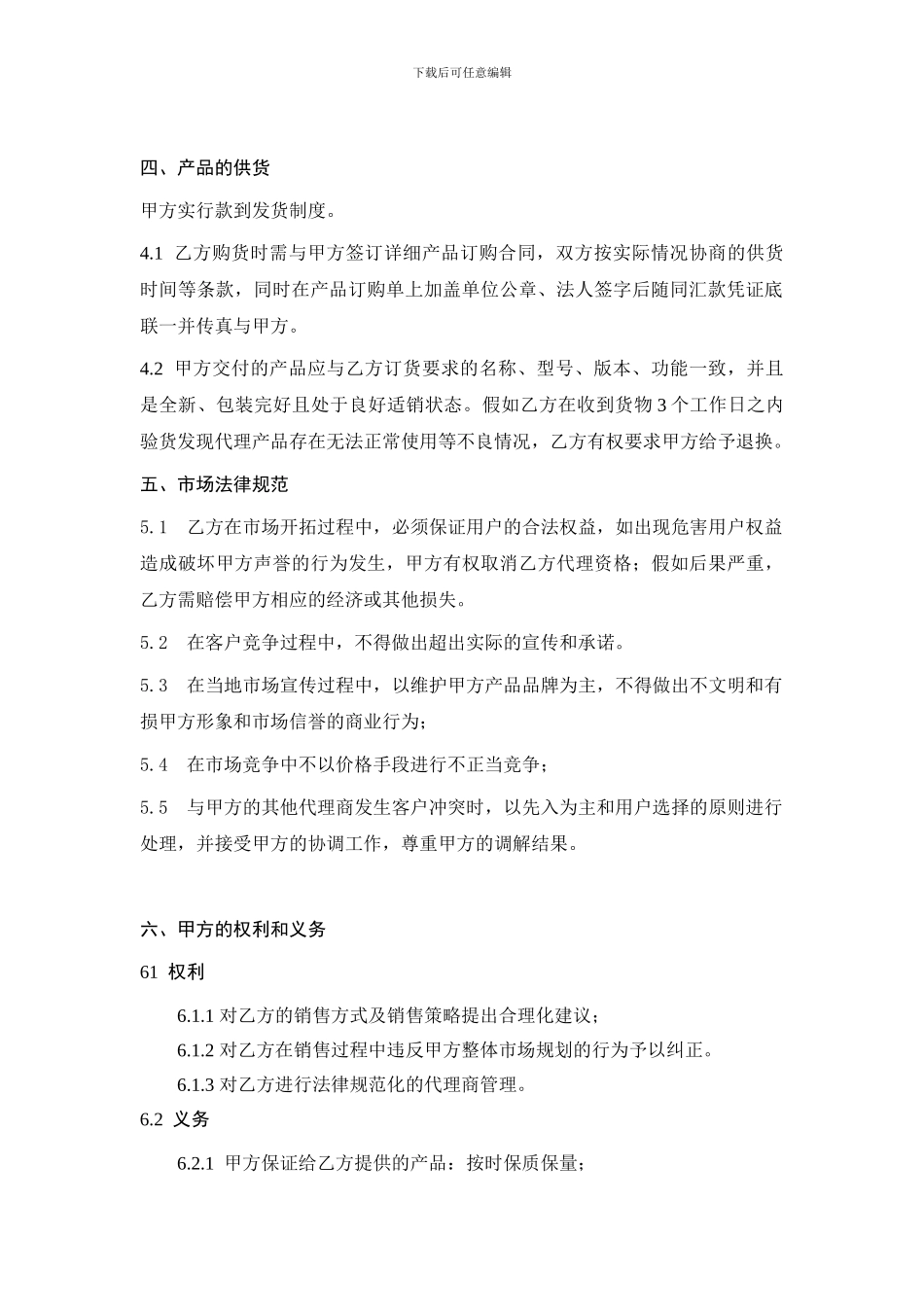
下载后可任意编辑甲方产品代理合作协议甲方:浙江深大智能科技有限公司(以下简称甲方)乙方: (以下简称乙方)本着互惠互利、共同进展的原则,就甲方授权,乙方同意接受授权作为甲方代理商,代理销售甲方产品事宜,甲乙双方达成以下协议:一、代理商须知1.1 甲方自有产品须统一从甲方公司发货,不得从其他途经或换用其他品牌,一经发现,取消代理,追究法律责任。1.2 坚信甲方是行业龙头地位,坚持品牌、质量、售后、服务一条龙理念。二、代理资质2.1 乙方必须是国家工商管理部门登记注册的正规公司;2.2 乙方必须配备专门的销售和技术支持、售后人员;2.3 乙方必须遵守甲方的代理销售相关政策的管理;2.4 乙方不能同时经销与甲方产品产生直接竞争的同类产品。2.5 签署代理协议时乙方需提供营业执照副本的复印件一份。2.6 若申请市级代理:已成功合作过贰个项目,或合作金额达 100W 以上2.7 若申请省级代理:已成功合作过叁个项目,或合作金额达 300W 以上2.8 若申请片区级代理:已成功合作过陆个项目,或合作金额达 600W 以上三、代理内容3.1 产品:乙方被授权为甲方现有的所有产品的代理,即智慧景区建设 系列产品,包括: 各大系统管理软件、各款检票机等。 假如协议有效期内产品升级乙方同样有代理销售的权利。3.2 授权区域:甲方授权乙方在指定区域 湖北境内 销售甲方产品。3.3 代理级别:甲方授权乙方为湖北区域内的 省级 代理商。下载后可任意编辑四、产品的供货甲方实行款到发货制度。4.1 乙方购货时需与甲方签订详细产品订购合同,双方按实际情况协商的供货时间等条款,同时在产品订购单上加盖单位公章、法人签字后随同汇款凭证底联一并传真与甲方。4.2 甲方交付的产品应与乙方订货要求的名称、型号、版本、功能一致,并且是全新、包装完好且处于良好适销状态。假如乙方在收到货物 3 个工作日之内验货发现代理产品存在无法正常使用等不良情况,乙方有权要求甲方给予退换。五、市场法律规范5.1 乙方在市场开拓过程中,必须保证用户的合法权益,如出现危害用户权益造成破坏甲方声誉的行为发生,甲方有权取消乙方代理资格;假如后果严重,乙方需赔偿甲方相应的经济或其他损失。 5.2 在客户竞争过程中,不得做出超出实际的宣传和承诺。5.3 在当地市场宣传过程中,以维护甲方产品品牌为主,不得做出不文明和有损甲方形象和市场信誉的商业行为; 5.4 在市场竞争中不以价格手段进行不正当竞争; 5.5 与...

1、当您付费下载文档后,您只拥有了使用权限,并不意味着购买了版权,文档只能用于自身使用,不得用于其他商业用途(如 [转卖]进行直接盈利或[编辑后售卖]进行间接盈利)。
2、本站所有内容均由合作方或网友上传,本站不对文档的完整性、权威性及其观点立场正确性做任何保证或承诺!文档内容仅供研究参考,付费前请自行鉴别。
3、如文档内容存在违规,或者侵犯商业秘密、侵犯著作权等,请点击“违规举报”。

碎片内容

区域代理协议

您可能关注的文档

确认删除?
VIP
微信客服
  • 扫码咨询
会员Q群
  • 会员专属群点击这里加入QQ群
客服邮箱
回到顶部