电脑桌面
添加小米粒文库到电脑桌面
安装后可以在桌面快捷访问

局域网常用软件端口协议

局域网常用软件端口协议_第1页
1/4
局域网常用软件端口协议_第2页
2/4
局域网常用软件端口协议_第3页
3/4
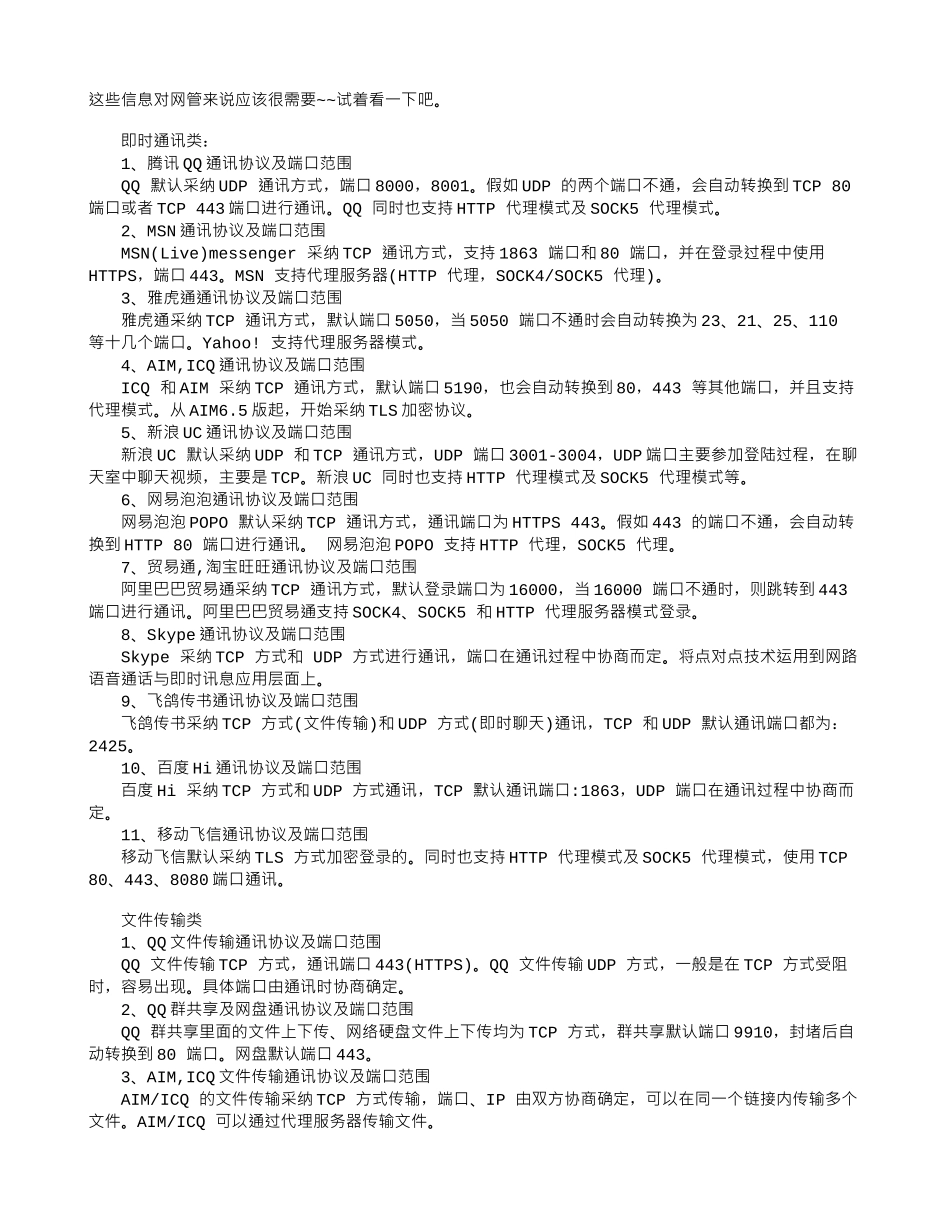
这些信息对网管来说应该很需要~~试着看一下吧。 即时通讯类: 1、腾讯 QQ 通讯协议及端口范围 QQ 默认采纳 UDP 通讯方式,端口 8000,8001。假如 UDP 的两个端口不通,会自动转换到 TCP 80端口或者 TCP 443 端口进行通讯。QQ 同时也支持 HTTP 代理模式及 SOCK5 代理模式。 2、MSN 通讯协议及端口范围 MSN(Live)messenger 采纳 TCP 通讯方式,支持 1863 端口和 80 端口,并在登录过程中使用HTTPS,端口 443。MSN 支持代理服务器(HTTP 代理,SOCK4/SOCK5 代理)。 3、雅虎通通讯协议及端口范围 雅虎通采纳 TCP 通讯方式,默认端口 5050,当 5050 端口不通时会自动转换为 23、21、25、110 等十几个端口。Yahoo! 支持代理服务器模式。 4、AIM,ICQ 通讯协议及端口范围 ICQ 和 AIM 采纳 TCP 通讯方式,默认端口 5190,也会自动转换到 80,443 等其他端口,并且支持代理模式。从 AIM6.5 版起,开始采纳 TLS 加密协议。 5、新浪 UC 通讯协议及端口范围 新浪 UC 默认采纳 UDP 和 TCP 通讯方式,UDP 端口 3001-3004,UDP 端口主要参加登陆过程,在聊天室中聊天视频,主要是 TCP。新浪 UC 同时也支持 HTTP 代理模式及 SOCK5 代理模式等。 6、网易泡泡通讯协议及端口范围 网易泡泡 POPO 默认采纳 TCP 通讯方式,通讯端口为 HTTPS 443。假如 443 的端口不通,会自动转换到 HTTP 80 端口进行通讯。 网易泡泡 POPO 支持 HTTP 代理,SOCK5 代理。 7、贸易通,淘宝旺旺通讯协议及端口范围 阿里巴巴贸易通采纳 TCP 通讯方式,默认登录端口为 16000,当 16000 端口不通时,则跳转到 443 端口进行通讯。阿里巴巴贸易通支持 SOCK4、SOCK5 和 HTTP 代理服务器模式登录。 8、Skype 通讯协议及端口范围 Skype 采纳 TCP 方式和 UDP 方式进行通讯,端口在通讯过程中协商而定。将点对点技术运用到网路语音通话与即时讯息应用层面上。 9、飞鸽传书通讯协议及端口范围 飞鸽传书采纳 TCP 方式(文件传输)和 UDP 方式(即时聊天)通讯,TCP 和 UDP 默认通讯端口都为:2425。 10、百度 Hi 通讯协议及端口范围 百度 Hi 采纳 TCP 方式和 UDP 方式通讯,TCP 默认通讯端口:1863,UDP 端口在通讯过程中协商而定。 11、移动飞信通讯协议及端口范围 移动飞信默认采纳 TLS 方式加密登录的。同时也支持 HTTP 代理模式及 SOCK5 代理模式,...

1、当您付费下载文档后,您只拥有了使用权限,并不意味着购买了版权,文档只能用于自身使用,不得用于其他商业用途(如 [转卖]进行直接盈利或[编辑后售卖]进行间接盈利)。
2、本站所有内容均由合作方或网友上传,本站不对文档的完整性、权威性及其观点立场正确性做任何保证或承诺!文档内容仅供研究参考,付费前请自行鉴别。
3、如文档内容存在违规,或者侵犯商业秘密、侵犯著作权等,请点击“违规举报”。

碎片内容

局域网常用软件端口协议

确认删除?
VIP
微信客服
  • 扫码咨询
会员Q群
  • 会员专属群点击这里加入QQ群
客服邮箱
回到顶部