电脑桌面
添加小米粒文库到电脑桌面
安装后可以在桌面快捷访问

巴黎春天商品购销合同版本

巴黎春天商品购销合同版本_第1页
1/5
巴黎春天商品购销合同版本_第2页
2/5
巴黎春天商品购销合同版本_第3页
3/5
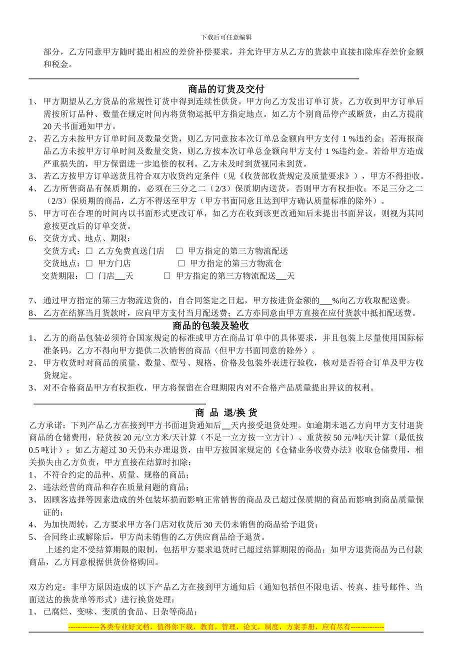
下载后可任意编辑宿迁巴黎春天超市商品购销合同部门: 供应商编码: 合同编号: 合同类型:□新签 □续签 □更名:更名前供应商名称 甲方资料:公司名称: 公司地址: 公司邮编: 公司电话: 乙方资料:供应商类型: □生产商 □代理商 □批发商 □贸易商公司名称: 公司地址: 法定代表人: 公司邮编: 国税登记号: 公司传真: 开户行: 公司帐号: 业务代表: 业务电话: 手机: E-mail 地址: 乙方本合同所经营品类: ;本合同所经营品牌: 共同约定 甲乙双方经平等协商,共同签定本合同。双方对本合同条款已尽相互说明之义务,并对本合同之所有条款均已充分注意并详细了解双方对各方根据本合同享有的权利和义务;双方对可能违反本合同时所应承担的违约责任的风险亦有清楚的了解;对合同中限制或免除双方责任的条款,以及增加乙方责任的条款,双方均已认真阅读、充分理解并自愿接受该等条款。双方均认为本合同已反映其真实意愿。因此,同意签署本合同,以资共同遵守。合同期限本合同有效期从: 年 月 日起至 年 月 日止;本合同自双方盖章后生效。若双方在合同到期日前无异议时,则本合同自动延长至新合同生效或双方办理完毕清场手续为止,任何一方要终止合同或合同到期后不再续约应提前 30 天以书面形式通知对方。如双方签署全国性联采合同,则自联采合同生效之日起,原区域合同自动终止。商品及价格1、 商品的种类、规格、商标、价格等经由本合同附件《商品确认表》予以确认。乙方保证所供商品需与样品一致,否则,甲方有权拒收,乙方承担违约责任。2、 尚未在甲方各店内销售的商品,属于新商品。若某商品首次进入甲方某一门店均视为新商品(无论该商品是否已在甲方其它门店销售)。乙方保证第一时间提供市场上的新商品给甲方,不得晚于其他超市。3、 乙方提供的商品价格应包括增值税及其他一切税金在内,但不包括甲乙双方在补充协议中约定的乙方给予甲方的各项销售优惠和应支付的相关费用。乙方保证提供的商品或品种实质相似的商品的价格不高于市场最低价。假如乙方给甲方的供货价高于市场最低价,则乙方应及时将差价退还甲方;并且,甲方有权要求乙方承担自发生价差之月起上溯一年内该商品总值 30%的违约金,并按所了解的最低价格与乙方结算,以及有权终止合同。4、 乙方涨价需提前一个月通知甲方,并提供充分必要的理由及书面材料,经双方协商一致后执行新价格。乙方不得以涨价为由拒绝按甲方订...

1、当您付费下载文档后,您只拥有了使用权限,并不意味着购买了版权,文档只能用于自身使用,不得用于其他商业用途(如 [转卖]进行直接盈利或[编辑后售卖]进行间接盈利)。
2、本站所有内容均由合作方或网友上传,本站不对文档的完整性、权威性及其观点立场正确性做任何保证或承诺!文档内容仅供研究参考,付费前请自行鉴别。
3、如文档内容存在违规,或者侵犯商业秘密、侵犯著作权等,请点击“违规举报”。

碎片内容

巴黎春天商品购销合同版本

您可能关注的文档

确认删除?
VIP
微信客服
  • 扫码咨询
会员Q群
  • 会员专属群点击这里加入QQ群
客服邮箱
回到顶部