电脑桌面
添加小米粒文库到电脑桌面
安装后可以在桌面快捷访问

汽车租赁合同03

汽车租赁合同03_第1页
1/5
汽车租赁合同03_第2页
2/5
汽车租赁合同03_第3页
3/5
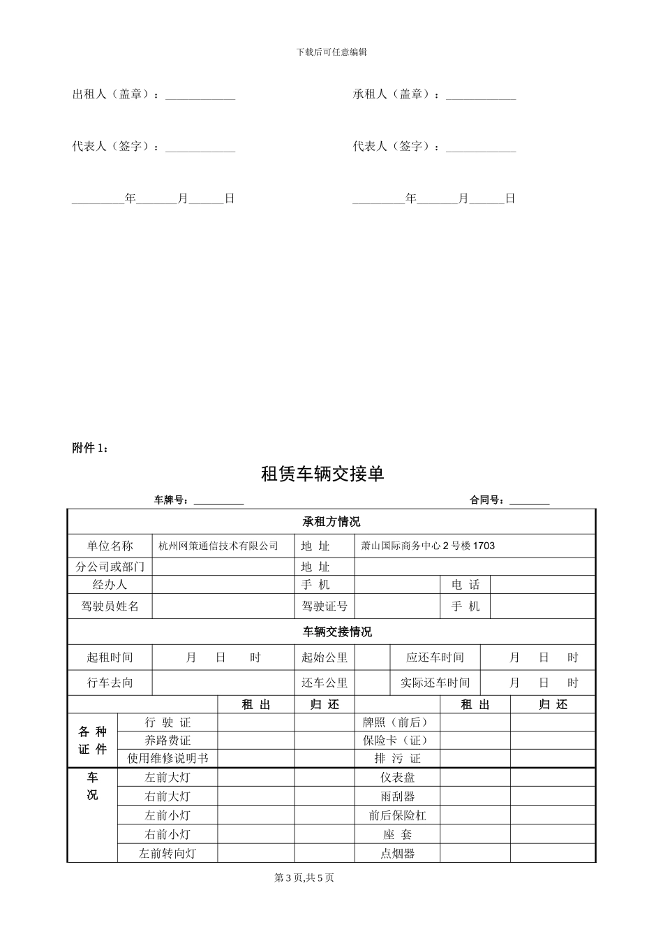
下载后可任意编辑汽车租赁合同合同编号:_________出租人:__________________承租人:杭州网策通信技术有限公司根据《中华人民共和国合同法》等法律规定的有关规定,双方在平等自愿的基础上经充分协商就汽车租赁事宜达成如下协议,供双方共同格守: 一、承租方所租的车型为_________,车牌号为_________,租赁车辆的车况以发车的双方签字确认的《租赁车辆交接单》为准。 二、租用期定为_______年,自______年_____月_____日起至______年_____月_____日止。承租人假如继续使用或停租、出租人提前将车召回应在 15 日前向对方提出协商,否则按协议规定违约条款处理。 三、连车带人租金每月为_________元,从车辆交付日起计,每月结算一次,按月租用,不足一个月按天计算,租金在出租人提交发票后 10 天内付清。国家节假日未安排工作按_______元/天从租金中扣除,平常加班时间以调休为主,无时间调休根据 65 元/天结算。四、出租人权利义务 1、出租人要服从承租人的工作时间安排,随叫随到。2、依照法律、法规的规定出租方应有的权利。3、租车人可以享有每周 1 天的休息,不分国定节假日,如遇特别情况,以服从承租人安排为主。4、向承租人无任何保留条件交付性能良好、设备齐全的有交强险和商业保险的合法拥有的租赁车辆,及租赁车辆行驶所需的有效证件。 5、承担保险范围内租赁车辆日常维修、交通事故车辆损失、车辆盗抢、第三者责任的风险。6、承担租赁车辆定期保养、合理使用中出现的故障维修、本市区域内的租赁车辆救援。7、如车辆属于非承租方使用不当所产生的无法投入正常行驶时(超过 1 天)或影响承租人车辆的正常使用的,出租方须扣除相应租金或向承租方提供临时替换车辆。8、承租期间出租人不得兼职其他工作。非工作时间产生的耗油根据 0.5 元/公里计算,在当月租车费用中扣除。9、必须保证车辆的良好状态,车辆行驶公里数超 20 万的,需更换车子或提前解除租赁合同。10、如出租人请假时间较长且响应承租人工作开展,出租人找好替车,否则由出租人承担响应责任。 五、承租人权利义务 1、在租赁协议规定的期间拥有租赁车辆的合法使用权并享有出租人为保障租赁车辆使用功能所提供的服务。 2、按协议规定交纳租金;合理使用租赁车辆。除另有约定外,租赁车辆的合理使用指以满足承租人乘用需要的驾驶过程;使用租赁车辆应遵守相关法律、法规。3、承担使用过程中的相关费用(燃油费、停车费、过桥过路费等)。4、不得买卖...

1、当您付费下载文档后,您只拥有了使用权限,并不意味着购买了版权,文档只能用于自身使用,不得用于其他商业用途(如 [转卖]进行直接盈利或[编辑后售卖]进行间接盈利)。
2、本站所有内容均由合作方或网友上传,本站不对文档的完整性、权威性及其观点立场正确性做任何保证或承诺!文档内容仅供研究参考,付费前请自行鉴别。
3、如文档内容存在违规,或者侵犯商业秘密、侵犯著作权等,请点击“违规举报”。

碎片内容

汽车租赁合同03

您可能关注的文档

确认删除?
VIP
微信客服
  • 扫码咨询
会员Q群
  • 会员专属群点击这里加入QQ群
客服邮箱
回到顶部