电脑桌面
添加小米粒文库到电脑桌面
安装后可以在桌面快捷访问

源一装修合同

源一装修合同_第1页
1/2
源一装修合同_第2页
2/2
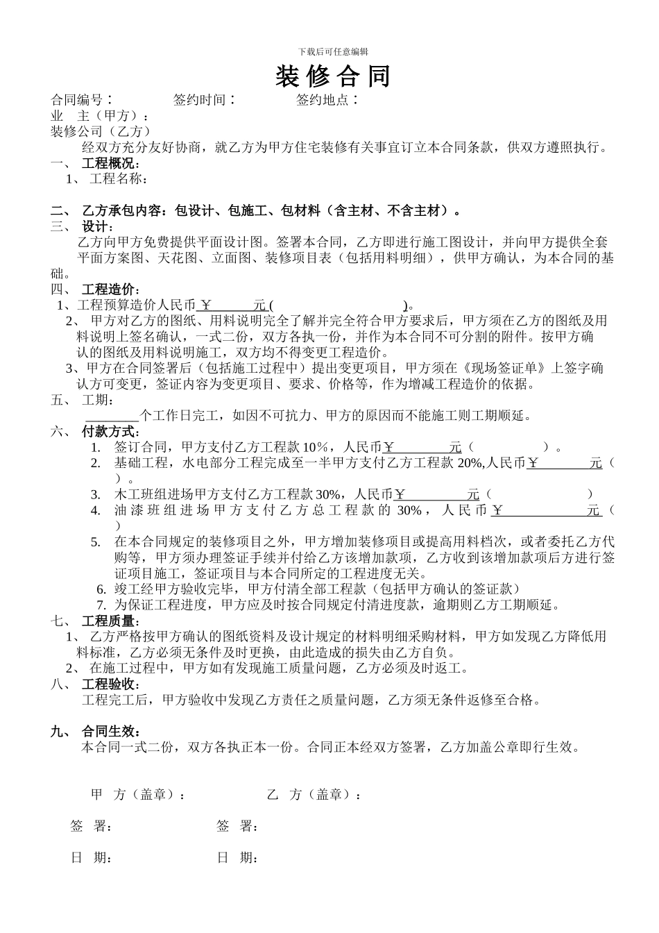
下载后可任意编辑装 修 合 同合同编号∶ 签约时间∶ 签约地点∶业 主(甲方): 装修公司(乙方)经双方充分友好协商,就乙方为甲方住宅装修有关事宜订立本合同条款,供双方遵照执行。一、 工程概况:1、 工程名称:二、 乙方承包内容:包设计、包施工、包材料(含主材、不含主材)。三、 设计:乙方向甲方免费提供平面设计图。签署本合同,乙方即进行施工图设计,并向甲方提供全套平面方案图、天花图、立面图、装修项目表(包括用料明细),供甲方确认,为本合同的基础。四、 工程造价: 1、工程预算造价人民币 ¥ 元 ( )。2、 甲方对乙方的图纸、用料说明完全了解并完全符合甲方要求后,甲方须在乙方的图纸及用 料说明上签名确认,一式二份,双方各执一份,并作为本合同不可分割的附件。按甲方确 认的图纸及用料说明施工,双方均不得变更工程造价。3、甲方在合同签署后(包括施工过程中)提出变更项目,甲方须在《现场签证单》上签字确 认方可变更,签证内容为变更项目、要求、价格等,作为增减工程造价的依据。五、 工期: ________个工作日完工,如因不可抗力、甲方的原因而不能施工则工期顺延。六、 付款方式:1.签订合同,甲方支付乙方工程款 10%,人民币¥ 元 ( )。2.基础工程,水电部分工程完成至一半甲方支付乙方工程款 20%,人民币¥ 元 ( )。3.木工班组进场甲方支付乙方工程款 30%,人民币¥ 元 ( )4.油 漆 班 组 进 场 甲 方 支 付 乙 方 总 工 程 款 的 30% , 人 民 币 ¥ 元 ( )5.在本合同规定的装修项目之外,甲方增加装修项目或提高用料档次,或者委托乙方代购等,甲方须办理签证手续并付给乙方该增加款项,乙方收到该增加款项后方进行签证项目施工,签证项目与本合同所定的工程进度无关。6. 竣工经甲方验收完毕,甲方付清全部工程款(包括甲方确认的签证款)7. 为保证工程进度,甲方应及时按合同规定付清进度款,逾期则乙方工期顺延。七、 工程质量:1、 乙方严格按甲方确认的图纸资料及设计规定的材料明细采购材料,甲方如发现乙方降低用 料标准,乙方必须无条件及时更换,由此造成的损失由乙方自负。2、 在施工过程中,甲方如有发现施工质量问题,乙方必须及时返工。八、 工程验收:工程完工后,甲方验收中发现乙方责任之质量问题,乙方须无条件返修至合格。九、 合同生效:本合同一式二份,双方各执正本一份。合同正本经双方签署,乙方加盖公...

1、当您付费下载文档后,您只拥有了使用权限,并不意味着购买了版权,文档只能用于自身使用,不得用于其他商业用途(如 [转卖]进行直接盈利或[编辑后售卖]进行间接盈利)。
2、本站所有内容均由合作方或网友上传,本站不对文档的完整性、权威性及其观点立场正确性做任何保证或承诺!文档内容仅供研究参考,付费前请自行鉴别。
3、如文档内容存在违规,或者侵犯商业秘密、侵犯著作权等,请点击“违规举报”。

碎片内容

源一装修合同

确认删除?
VIP
微信客服
  • 扫码咨询
会员Q群
  • 会员专属群点击这里加入QQ群
客服邮箱
回到顶部