电脑桌面
添加小米粒文库到电脑桌面
安装后可以在桌面快捷访问

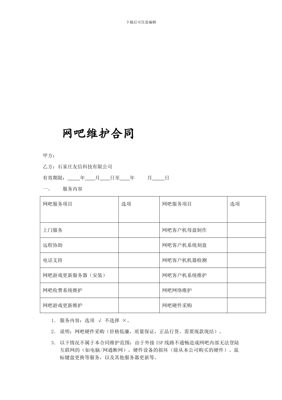
网吧维护合同。

网吧维护合同。_第1页
1/3
网吧维护合同。_第2页
2/3
网吧维护合同。_第3页
3/3
下载后可任意编辑 网吧维护合同甲方:乙方:石家庄友信科技有限公司有效期限: 年 月 日至 年 月 日一、服务内容网吧服务项目选项网吧服务项目选项上门服务网吧客户机母盘制作远程协助网吧客户机系统刻盘电话支持网吧客户机机器检测网吧游戏更新服务器(安装)网吧客户机系统维护网吧收费系统维护网吧网络维护网吧游戏更新维护网吧硬件采购1. 服务内容:选项 √ 不选择 ×。2. 说明:网吧硬件采购(价格低廉,质量保证,正品行货。需要现款现结)。3. 以下情况不属于本合同维护范围:由于外接 ISP 线路不通畅造成网吧内部无法登陆互联网的(如电脑/网通断网),硬件设备的损坏(除从本公司购买的硬件)、鼠标键盘更换等服务,以及其他服务器更新等。下载后可任意编辑二、酬劳及其支付方式 1. 本服务项目费目为( ) 元/年。(大写: )2. 乙方完成服务项目专业技术工作,解决技术问题需要的费用由甲方承担。甲方超出服务合同以外的技术工作费用双方另行协商。3. 支付方式:甲方于本合同签订之日以现金方式支付乙方维护费。三、工作条件和协作事项1. 甲方应当为乙方提供必要的工作场地及设施,以及双方约定提供的其它维护条件及工具。2. 乙方在维护过程中如需甲方网吧全部或部分停止营业,应当事先告之甲方并得到同意。3. 在合同存续期间,如甲方有意刁难或要求乙方提供合同以外的服务,乙方可拒绝或终止履行合同。4. 如甲方要求游戏服务涉及添加、删除游戏资源由本合同甲方签订人通知乙方。5. 乙方不得向他人透露甲方的商业机密(如网吧客户机密码,上网定费,营业收入等)。6. 甲方不得私自将乙方提供的服务和资源转用于合同以外的营业人员与网吧。7. 合同终止:双方合同期满或双方,协商同意解除合同。8.本合同由于不可抗拒因素,使一方或双方不能继续完成本合同可以终止本合同,不承担违约责任。四、双方的权利义务1.甲方的权利及义务(1)甲方享有乙方提供的有偿技术服务,具体服务项目参见本协议第一条。(2)除因乙方工作人员操作失误造成的甲方计算机、网络设备等硬件的损坏外,乙方对甲方计算机、 网络设备的硬件损坏不承担任何责任。甲方维修、更换或购置计算机、网络及其他相关硬件设备的费用由甲方自行承担。(3)甲方应根据协议之规定及时付款。如遇突发事情必须通知乙方。(4)甲方有义务为乙方提供技术服务必需的、合法的相关软件和技术服务相关硬件设备及服务环境,并配合乙方的相关技术...

1、当您付费下载文档后,您只拥有了使用权限,并不意味着购买了版权,文档只能用于自身使用,不得用于其他商业用途(如 [转卖]进行直接盈利或[编辑后售卖]进行间接盈利)。
2、本站所有内容均由合作方或网友上传,本站不对文档的完整性、权威性及其观点立场正确性做任何保证或承诺!文档内容仅供研究参考,付费前请自行鉴别。
3、如文档内容存在违规,或者侵犯商业秘密、侵犯著作权等,请点击“违规举报”。

碎片内容

网吧维护合同。

确认删除?
VIP
微信客服
  • 扫码咨询
会员Q群
  • 会员专属群点击这里加入QQ群
客服邮箱
回到顶部