电脑桌面
添加小米粒文库到电脑桌面
安装后可以在桌面快捷访问

建设项目管理内部控制制度

建设项目管理内部控制制度_第1页
1/14
建设项目管理内部控制制度_第2页
2/14
建设项目管理内部控制制度_第3页
3/14
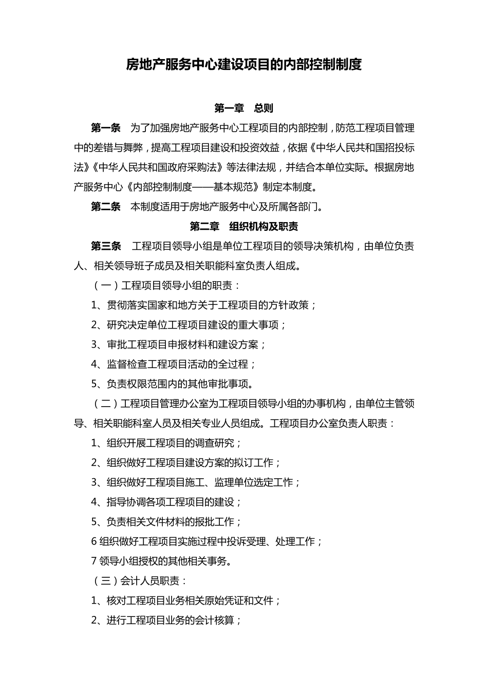
房 地 产 服 务 中 心 建 设 项 目 的 内 部 控 制 制 度 第 一章 总则 第 一条 为 了 加 强 房 地 产 服 务 中 心 工 程 项 目 的 内 部 控 制 , 防 范 工 程 项 目 管 理中 的 差 错 与 舞 弊 , 提 高 工 程 项 目 建 设 和 投 资 效 益 , 依 据 《 中 华 人 民 共 和 国 招 投 标法 》《 中 华 人 民 共 和 国 政 府 采 购 法 》 等 法 律 法 规 , 并 结 合 本 单 位 实 际 。 根 据 房 地产 服 务 中 心 《 内 部 控 制 制 度 ——基 本 规 范 》 制 定 本 制 度 。 第 二条 本 制 度 适 用 于 房 地 产 服 务 中 心 及 所 属 各 部 门 。 第 二章 组织机构及职责 第 三条 工 程 项 目 领 导 小 组 是 单 位 工 程 项 目 的 领 导 决 策 机 构 , 由 单 位 负 责人 、相关领 导 班子成员及 相关职能科室负 责 人 组 成。 (一)工 程 项 目 领 导 小 组 的 职责 : 1、贯彻落实 国 家和 地 方关于 工 程 项 目 的 方针政 策 ; 2、研究决 定 单 位 工 程 项 目 建 设 的 重大事项 ; 3、审批工 程 项 目 申报材料和 建 设 方案; 4、监督检 查 工 程 项 目 活 动 的 全 过 程 ; 5、负 责 权 限 范 围 内 的 其 他 审批事项 。 (二 )工 程 项 目 管 理 办 公 室为 工 程 项 目 领 导 小 组 的 办 事机 构 , 由 单 位 主 管 领导 、相关职能科室人 员及 相关专 业 人 员组 成。 工 程 项 目 办 公 室负 责 人 职责 : 1、组 织 开 展 工 程 项 目 的 调 查 研究; 2、组 织 做 好 工 程 项 目 建 设 方案的 拟 订 工 作 ; 3、组 织 做 好 工 程 项 目 施 工 、监理 单 位 选 定 工 怍 ; 4、指 导 协 调 各 项 工 程 项 目 的 建 设 ; 5、负 责 相关文 件 材料的 报批工 作 ; 6 组 织 做 好 工 程 项 目 实 施 过 程 中 投 诉 受 理 、处 理 工 作 ; 7 领 导 小 组 授 权 的 其 他 相关事务 。 (三 )会 计 人 员职责 : 1、核 对 工 程 项 目 业 务 相关原 始...

1、当您付费下载文档后,您只拥有了使用权限,并不意味着购买了版权,文档只能用于自身使用,不得用于其他商业用途(如 [转卖]进行直接盈利或[编辑后售卖]进行间接盈利)。
2、本站所有内容均由合作方或网友上传,本站不对文档的完整性、权威性及其观点立场正确性做任何保证或承诺!文档内容仅供研究参考,付费前请自行鉴别。
3、如文档内容存在违规,或者侵犯商业秘密、侵犯著作权等,请点击“违规举报”。

碎片内容

建设项目管理内部控制制度

您可能关注的文档

小辰3+ 关注
实名认证
内容提供者

出售各种资料和文档

确认删除?
VIP
微信客服
  • 扫码咨询
会员Q群
  • 会员专属群点击这里加入QQ群
客服邮箱
回到顶部